[ Новые сообщения · Участники · Правила форума · Поиск · RSS ]



  • Страница 1 из 1
  • 1
Модератор форума: renmaster  
Clinomat MTR2WP00, питающее PIXEL HF (type: GEN+IR251/C-B)
kostiqueДата: Среда, 12.Янв.2011, 21:05 | Сообщение # 1
Участник
У вас сообщений: 55
OFFлайн
Украина

Доброго всем времени суток.
Сегодня был вызов на Clinomat с 2-мя рабочими местами.
Аппарат, похоже, не проходит тест, на чём-то замолкает. Как это происходит, показано на видео (пояснения звуков: громкие щелчки - это идёт тест, я так полагаю, или тормозов, или ещё каких контакторов со стороны колонны; 2 тонких звуковых сигнала - звуковая. сигнализация с пульта).
Первое видео: зелёные вертикальные светодиоды на плате интерфейса шины PXHP12B-R00 - это контроль +5, +-15 В, красный и жёлтый LED - это сигналы RX, TX.).
На втором видео показана плата контроллера питания PXHP25A-R2.
Теперь скажу, что на остальных платах: плата интерфейса дополнительного оборудования PXHP10A-R2 - НЕТ индикации 24 В, не горит светодиод D14, соответственно на реле RL20 не приходит 12 В; светодиоды D15 и D36 (реле включения/выключения питания) - горят.
На платах канадского питающего CPI ВООБЩЕ НЕТ ИНДИКАЦИИ - не горит ни один из светодиодов, ни на одной из плат.

Именно с этим аппаратом встретился впервые.
Подскажите, кто что может и как хоть приблизительно аппарат себя ведет во время тестов?
P.S.
1) На трансе внизу питающего напруг нет никаких - ни на первичках, ни на вторичках. Контактор - не замкнутый (12 В же отсутствуют).
2) Ещё, по-моему, видел в самом ящике блока управления плату импульсника какого-то. Если не ошибаюсь, в сервисной инструкции - ему посветили 2-е последние страницы. Но его я проверить не успел).
3) C пульта никакие манипуляции, естественно, проводить не удается.
clinomat_test_f.rar (807.9 Kb) · clinomat_test_f.rar (1.98 Mb)


Производители не шарят. Мы рулим.

Сообщение отредактировал kostique - Среда, 12.Янв.2011, 21:08
 
renmasterДата: Среда, 12.Янв.2011, 21:37 | Сообщение # 2
OFFлайн
Российская Федерация

Россия
Quote (kostique)
НЕТ индикации 24 В, не горит светодиод D14, соответственно на реле RL20 не приходит 12В

для начала проблемы с питанием решаем yes
 
kostiqueДата: Среда, 12.Янв.2011, 22:34 | Сообщение # 3
Участник
У вас сообщений: 55
OFFлайн
Украина

Обмотка реле RL20 запараллелена с обмоткой основного контактора питающего. Отсюда следует, что это реле включается всегда вместе с контактором.
Соответственно, то чего я не знаю, ЭТО: когда при нормальной работе аппарата должен включиться контактор питающего - сразу после включения питания с пульта (параллельно с блоком управления) или после проведения блоком некоторых тестов он сам включает питающее??? Ведь все-таки кое-какие реле на плате PXHP10A-R2 блока управления включены, значит какой-то источник 12 В работает. Короче, схему начального запуска как-то б разобрать. Эх.


Производители не шарят. Мы рулим.
 
renmasterДата: Среда, 12.Янв.2011, 23:02 | Сообщение # 4
OFFлайн
Российская Федерация

Россия
Quote (kostique)
Короче, схему начального запуска как-то б разобрать. Эх.

логику работы знать - это всегда хорошо, но питания должно быть всегда.

[p.s.]в хранилище есть документация по Clinomat на 2раб места и по питающему[/p.s.]

 
petroveechДата: Четверг, 13.Янв.2011, 20:05 | Сообщение # 5
У вас сообщений: 1072
Иженер
OFFлайн
Российская Федерация

Ставрополь
Снизу сфотографир. плат есть блок с реле и разьёмами. Слева он прикручен 2мя болтами. Откручиваешь и откреваешь как дверь. Там на дин рейке есть два предохранитея хитрых внутренних 2А. Они и есть 24 В.

При обращении пишите мыло сразу.
 
kostiqueДата: Четверг, 13.Янв.2011, 20:16 | Сообщение # 6
Участник
У вас сообщений: 55
OFFлайн
Украина

Помню, они по-моему в бежевых пластиковых корпусах - совсем на предохранители не похожи. Первый раз с такими встречаюсь. К ним добраться вчера не успел, завтра попытаюсь. Спасибо, за подсказку.

Производители не шарят. Мы рулим.
 
kostiqueДата: Пятница, 14.Янв.2011, 23:03 | Сообщение # 7
Участник
У вас сообщений: 55
OFFлайн
Украина

Предохранители целые, да и 24 В в порядке. Нет 12 В, которые питают обмотку основного контактора. Кто скажет, где формируется постоянка 12 В для запитки контактора на основной плате питающего?

Производители не шарят. Мы рулим.
 
petroveechДата: Воскресенье, 16.Янв.2011, 16:27 | Сообщение # 8
У вас сообщений: 1072
Иженер
OFFлайн
Российская Федерация

Ставрополь
У меня 0 на плате с реле обрывался где не нашел поставил перемычку.

При обращении пишите мыло сразу.
 
MeditelДата: Воскресенье, 16.Янв.2011, 19:21 | Сообщение # 9
У вас сообщений: 213
Радиоинженер
OFFлайн
Российская Федерация

ЦФО
Quote (renmaster)
в хранилище есть документация по Clinomat на 2раб места и по питающему
G100
Теперь надо состыковать две схемы для теории.( а они стыкуются, проверено на собственном опыте) и найти где эти +12В
формируются.
 
kostiqueДата: Воскресенье, 16.Янв.2011, 21:19 | Сообщение # 10
Участник
У вас сообщений: 55
OFFлайн
Украина

Спасибо, кто откликнулся.
Quote (Meditel)
G100
Теперь надо состыковать две схемы для теории.( а они стыкуются, проверено на собственном опыте) и найти где эти +12В
формируются.

Сегодня весь день стыковал PIXEL HF с канадской Millenia, откуда итальяшки берут платы для PIXEL. Теперь попробую с G100, может лучше выйдет.


Производители не шарят. Мы рулим.
 
kostiqueДата: Понедельник, 17.Янв.2011, 21:32 | Сообщение # 11
Участник
У вас сообщений: 55
OFFлайн
Украина

Оказалось, что G100 почти то же питающее, что и Millenia или Indico 100. Изучив схемы разобрался: о запитке контактора К5 пока рановато думать. Для того, чтобы комплекс прошел подготовку, нужно чтобы сперва на плате входных напряжений включилось реле К2 для запитки транса T1 (на котором кстати входные 380 у меня и отсутствуют). Это реле запитывается с платы Generator CPU Board, которая в PIXEL HF отсутствует. С какой именно платы PHF идет запитка контактора К2, по схемам, предложенным в сервисной документации на PIXEL HF, разобраться тяжеловато. Так что, когда выберусь на объект, скорее всего тупо попробую вызвонить по проводам - что куда идет.

Производители не шарят. Мы рулим.
 
RADIATIONДата: Вторник, 18.Янв.2011, 00:32 | Сообщение # 12
У вас сообщений: 275
Трудоголик
OFFлайн
Российская Федерация

Центр
kostique, привет!
В первом сообщение ты пишешь про видео, но в прикреплении только фото.
А можешь поподробней расписать момент включения.
Конкретно интерисует: в момент включения(очень важно первые несколько секунд), хоть какой светодиод на платах канадской части загорается (может маргнёт и гаснет). Даже больше интересны светодиоды на левой плате, на POWER INPUT BOARD.
Могу сказать одно, чистый канадец при включении производит самодиагностику, щёлкая всякими реле. И если не появятся все нужные напруги он выдаст ошибку. Думаю смесь итальянца и канадца, на каком то шаге самодиагностики вспотыкается, и не вкакую. Обрати внимание рядом с реле К2, которое включает контактр, стоит реле K1 которое осуществляет мягкий пуск трех фазного выпрямителя с накопительными конденсаторами. И если заряд конденсаторов какой то плохой, то канадец на это ругнулся бы.
[p.s.]Смотрю на фото, италрей досих пор гонит халтуру. Контактор включения болтается на проводах!
Релюшка приткнутая на втором этаже!
И где то ещё должен валяться трансик на 24 В


Сообщение отредактировал RADIATION - Вторник, 18.Янв.2011, 00:42
 
kostiqueДата: Вторник, 18.Янв.2011, 11:21 | Сообщение # 13
Участник
У вас сообщений: 55
OFFлайн
Украина

О, действительно, по-запарке чето не то залил. Прошу прощения! Видео вот, внизу по ссылке. По звукам там легко разобраться, что когда включается. Но на самой плате Power Input Board, как и на осталных платах CPI, ни один из светодиодов даже не моргнет при старте. На счет мягкого старта - проверить не успел, попытаюсь сегодня и о результатах отпишусь. Спасибо!
video.zip (818.0 Kb)


Производители не шарят. Мы рулим.
 
RADIATIONДата: Вторник, 18.Янв.2011, 20:03 | Сообщение # 14
У вас сообщений: 275
Трудоголик
OFFлайн
Российская Федерация

Центр
kostique, я маленько запутался. Давай разделять генератор на две части CPI и ITALRAY.
У меня несколько вопросов.
1) Пульт загорается(есть ли на пульте индикация чего-нибудь)
2)Что ты имеешь ввиду говоря: "не включается главный контактор"?(который валяется на полу или который установлен рядом с Power Input Board)
3) Чего думаешь про 12В и 24 В на италрее,почему нет?(Я думаю надо искать их)

[p.s.]Может вопросы глупые, но я последний раз такой генератор видел (исключительно со стороны, внутри не лазил) лет 5 назад. Вот за канадца могу поговорить, а тут шайтан какой-то.

 
kostiqueДата: Вторник, 18.Янв.2011, 22:25 | Сообщение # 15
Участник
У вас сообщений: 55
OFFлайн
Украина

Сразу отвечу на вопросы, а потом расскажу, что выяснил.
1). Пульт (консоль) загорается, и на ней высвечиваются элементы управления как и при обычном
включении. Но кнопками ничего нельзя изменить, т.к. система не до конца прошла тест.
2) Главный контактор - это я имел в ввиду К5, но пока его опустим, т.к. до него еще далеко (контакор, который валяется на полу - включается нормально).
3) По этому поводу расскажу, что выяснил про схему включения и где запутался.
P.S. Вопросы не глупые, а правильные.

Теперь по делу. Стартуют обе системы и канадская и итальянская приблизительно одинаково.
Остановимся на итальянском PIXEL HF. Итак, нажимаем кнопку ON на пульте, срабатывают релюхи на плате PXHS010A, и включают схему навесного дер*ма, которая называется "Схема подключения к электрической панели" (тороид с 24В-вторичкой => навесная релюха => контактор 3 фазы на полу). Контактор подает 220 на платы импульсника, который дает +15, -15 и +5 вольт для запитки плат управления ITALRAY.
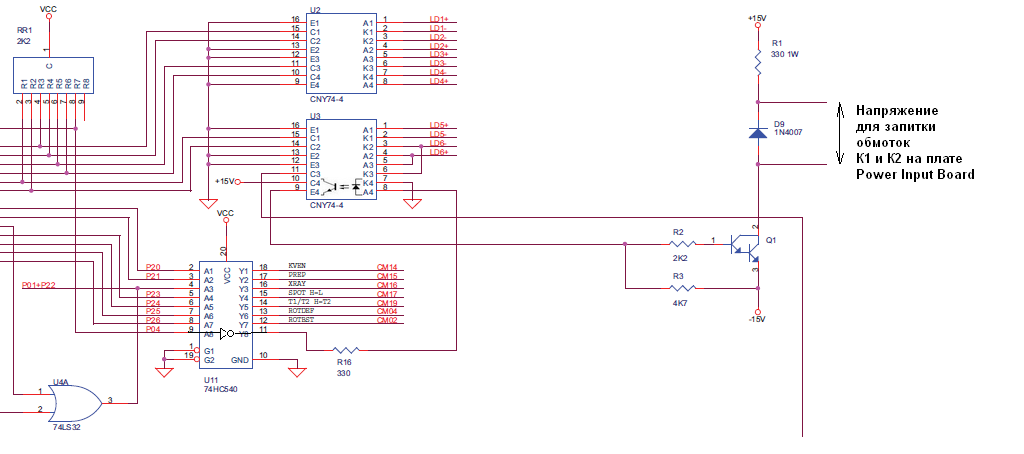
Теперь, чтобы началась подготовка, нужно подать питание на релюхи K1 и К2 на POWER INPUT BOARD. Этим занимается плата PXHS011; ее часть, которая отвечает за запитку К1 и К2, я показал в прикриплении. К тому же я добавил пометки на микросхемы, чтобы функционально показать, че они делают. Итак, что думаешь на вскидку, когда впервые смотришь на схему запуска:
-на базу составного транзистора должен прийти какой-то сигнал для того, чтобы открыть его, чтоб он подал напряжение на обмотки К1 и К2;
- ага, сигнал берется с микросхемы U3, соответственно на ее 8 ногу, должен прийти "+", чтоб зажечь светодиод, и тогда откроется фототранзистор;
- для этого надо чтоб на 9-ую ногу инвертора U11 пришел "-" и......
...где логика, ведь на 9-ю ногу U11 приходит именно +5V...
Вот как раз на моей плате составной трансистор - закрыт. И не дать не взять, схема работает правильно, т.к. на 11-й ноге U1 у меня низкий уровень сигнала (ведь на входе инвертора высокий +5V). Соответственно оптопара закрыта.
Конечно, может я тупо запутался, а резистор R2 дает постоянное смещение на сдвоенный эмитерный переход, но тогда зачем городить опторазвязку и пр. Кстати, на плате между эмитером и базой Q1 у меня 0V.

1255352.png (47.4 Kb)


Производители не шарят. Мы рулим.

Сообщение отредактировал kostique - Вторник, 18.Янв.2011, 22:33
 
renmasterДата: Вторник, 18.Янв.2011, 22:56 | Сообщение # 16
OFFлайн
Российская Федерация

Россия
Quote (kostique)
...где логика, ведь на 9-ю ногу U11 приходит именно +5V...

VCC - как вариант проблема с полюсовкой опорного напряжения?

для проверки - на 11-U11 подать напряжение с 9 - схема включения К1 и К2 отработает?

 
kostiqueДата: Вторник, 18.Янв.2011, 23:13 | Сообщение # 17
Участник
У вас сообщений: 55
OFFлайн
Украина

Quote (renmaster)
VCC - как вариант проблема с полюсовкой опорного напряжения?

объясните, пож. по-лучше
Quote (renmaster)
для проверки - на 11-U11 подать напряжение с 9 - схема включения К1 и К2 отработает?

я об этом думал, но отложил на самый крайняк


Производители не шарят. Мы рулим.
 
renmasterДата: Вторник, 18.Янв.2011, 23:17 | Сообщение # 18
OFFлайн
Российская Федерация

Россия
Quote (renmaster)
VCC - как вариант проблема с полюсовкой опорного напряжения?

имел в виду что оно не +5 , а -5 ...

Quote (renmaster)
для проверки - на 11-U11 подать напряжение с 9 - схема включения К1 и К2 отработает?

Quote (kostique)
я об этом думал, но отложил на самый крайняк

реле К1 и К2 - отключить только, незабывать что это проба и не стандартное включение
 
renmasterДата: Вторник, 18.Янв.2011, 23:20 | Сообщение # 19
OFFлайн
Российская Федерация

Россия
kostique, контакт 9-U11 он же RR1-8 и уходить далее - куда???

[p.s.]

Quote (renmaster)
VCC - как вариант проблема с полюсовкой опорного напряжения?

это пустое yes мысли вслух появляються когда невидиш и померить нельзя blush biggrin [/p.s.]
 
kostiqueДата: Вторник, 18.Янв.2011, 23:28 | Сообщение # 20
Участник
У вас сообщений: 55
OFFлайн
Украина

Quote (renmaster)
имел в виду что оно не +5 , а -5 ...

это то же Vcc (тоесть +5V), которым запитываются все TTL микросхемы на этой и соседних платах. Я мерил - там 5V.
Quote (renmaster)
реле К1 и К2 - отключить только, незабывать что это проба и не стандартное включение

когда буду пробовать, обязательно все отключу. Но даже если при этом релюхи о отработают, в чем тогда беда значит?


Производители не шарят. Мы рулим.
 
renmasterДата: Вторник, 18.Янв.2011, 23:32 | Сообщение # 21
OFFлайн
Российская Федерация

Россия
Quote (kostique)
Но даже если при этом релюхи о отработают, в чем тогда беда значит?

Quote (renmaster)
контакт 9-U11 он же RR1-8 и уходить далее - куда???

схема далее есть? что сейчас видим - похож на алгоритм при варианте отключения или блокировки
 
kostiqueДата: Вторник, 18.Янв.2011, 23:46 | Сообщение # 22
Участник
У вас сообщений: 55
OFFлайн
Украина

Quote (renmaster)
kostique, контакт 9-U11 он же RR1-8 и уходить далее - куда???

Он уходит на контакт С25 разхъема CN3, а потом на плату PXHF4 (с разъемом JP2) как сигнал высокого уровня на 9 вход U10 74HC573, помоему (это я выяснил прозвонкой), хотя на схеме соединений контакт С25 разъема JP2 никуда не подключен. Кстати, правильно, тут бы разобраться.


Производители не шарят. Мы рулим.
 
petroveechДата: Среда, 19.Янв.2011, 12:00 | Сообщение # 23
У вас сообщений: 1072
Иженер
OFFлайн
Российская Федерация

Ставрополь
А на пульт нельзя посмотреть после включения. Есть ли показания нагрузки трубки.

При обращении пишите мыло сразу.
 
kostiqueДата: Среда, 19.Янв.2011, 19:37 | Сообщение # 24
Участник
У вас сообщений: 55
OFFлайн
Украина

Quote (petroveech)
А на пульт нельзя посмотреть после включения. Есть ли показания нагрузки трубки.

Посмотрю скорее всего завтра, но по-моему с момента включения картинка на консоли не меняется вообще


Производители не шарят. Мы рулим.
 
kostiqueДата: Четверг, 20.Янв.2011, 19:55 | Сообщение # 25
Участник
У вас сообщений: 55
OFFлайн
Украина

Все теперь понял, как этот сигнал садится на землю, чтобы на 9-ю ногу пришел "-".
Quote (kostique)
Он уходит на контакт С25 разхъема CN3, а потом на плату PXHF4 (с разъемом JP2) как сигнал высокого уровня на 9 вход U10 74HC573, помоему (это я выяснил прозвонкой), хотя на схеме соединений контакт С25 разъема JP2 никуда не подключен. Кстати, правильно, тут бы разобраться.

это на самом деле не так (просто поздно, уже выгоняли меня, и я неправильно вызвонил разъем). Все гораздо проще:
Quote (renmaster)
kostique, контакт 9-U11 он же RR1-8 и уходить далее - куда???

Он уходит на ногу процессора P04 на плате CPU194_03. Эх.. тут уже без объяснения к схемам никуда


Производители не шарят. Мы рулим.

Сообщение отредактировал kostique - Четверг, 20.Янв.2011, 19:56
 
kostiqueДата: Четверг, 20.Янв.2011, 22:24 | Сообщение # 26
Участник
У вас сообщений: 55
OFFлайн
Украина

Quote (petroveech)
А на пульт нельзя посмотреть после включения. Есть ли показания нагрузки трубки.

Все, что видно на консоли, видно на этом рисунке...

P.S. кстати, если кто знает, как скоро после нажатия на пульте на кнопку ON загорается первый светодиод (любой) на плате Power Input Board, сообщите, это важно...

3756284.jpg (110.3 Kb)


Производители не шарят. Мы рулим.

Сообщение отредактировал kostique - Четверг, 20.Янв.2011, 22:38
 
petroveechДата: Пятница, 21.Янв.2011, 17:56 | Сообщение # 27
У вас сообщений: 1072
Иженер
OFFлайн
Российская Федерация

Ставрополь
UTH нету.

При обращении пишите мыло сразу.
 
kostiqueДата: Пятница, 21.Янв.2011, 22:06 | Сообщение # 28
Участник
У вас сообщений: 55
OFFлайн
Украина

Quote (petroveech)
UTH нету.

Этот параметр проверяется до того, как процессор подает ноль с P04 для включения схемы запитки реле на Power Input Board, так что ли?


Производители не шарят. Мы рулим.

Сообщение отредактировал kostique - Суббота, 22.Янв.2011, 15:14
 
pav35Дата: Понедельник, 24.Янв.2011, 06:51 | Сообщение # 29
Стажер
У вас сообщений: 41
инженер
OFFлайн
Российская Федерация

На трансе внизу питающего напруг нет никаких - ни на первичках, ни на вторичках.
-Надо посмотреть предохранитель слева на боковой стенке если смотреть на POEWR INPUT BOARD
 
kostiqueДата: Понедельник, 24.Янв.2011, 20:40 | Сообщение # 30
Участник
У вас сообщений: 55
OFFлайн
Украина

Цитата pav35 ()
Надо посмотреть предохранитель слева на боковой стенке, если смотреть на POEWR INPUT BOARD

Все предохранители проверил ещё в начале.

Короче, сегодня детально осмотрел плату процессора CPU194_03. Разъём и панельки микросхем именно этой платы были в лёгком белом налёте. Не похож он, конечно, на проводящий был, но чтоб очистить все нормально, пришлось поснимать микрухи с панелек. Когда всё заблестело, вставил всё назад и включил аппарат. Ну, а дальше уже итак всё понятно: аппарат заработал.
Сделали пару снимков на разных режимах, результат - снимки нормальные, ощущения паскудные - нет чувства выполненного ремонта. Кажется, что аппарат не сегодня, так завтра опять захочет "отдохнуть".
Так что, жду очередного звоночка.
Заранее благодарю, всех кто помогал.

.


Производители не шарят. Мы рулим.
 
panov-omskДата: Вторник, 04.Июн.2024, 16:47 | Сообщение # 31
Участник
У вас сообщений: 77
инженер
OFFлайн
Российская Федерация

Омск
День добрый!
Подскажите, пожалуйста, кто сталкивался: рабочее место пульт управления графии/томографии выгорел разъём М1 платы к700500.
Заменили, питание в норме, но аппарат выдаёт ошибку: "нажата тревожная кнопка", а её нет. shok


Сообщение отредактировал panov-omsk - Вторник, 04.Июн.2024, 17:07
 
  • Страница 1 из 1
  • 1
Поиск:



Статистика Форума
Последние обновления тем: Новые файлы хранилища: Новые участники: Top10 участников:
1. Установка импульсная ...[юранак (13.Фев.2026)]
2. ИВЛ Hamilton C1 ф.Ham...[masloff (12.Фев.2026)]
3. Выбор принтера для ра...[seabee (12.Фев.2026)]
4. Sonoscanner Orcheo li...[Azatus7 (10.Фев.2026)]
5. рентген.аппарат Prote...[medplus (06.Фев.2026)]
6. ремонт спектрофотоме...[specordm (06.Фев.2026)]
7. Вошер PW-40 ф.Bio-Rad[zennka (06.Фев.2026)]
8. Медицинское лаборатор...[ruha (05.Фев.2026)]
9. MicroAire 5020 гаснет...[Sergei_m (04.Фев.2026)]
1. Apollo EZ service man...[25.Дек.2025]
2. VIVIX Setup Operation...[12.Окт.2025]
3. GenwareMP[10.Сен.2025]
4. Настройка реагентов M...[20.Авг.2025]
5. Philips HD3-EXP[13.Авг.2025]
6. Рентгеновское оборудо...[08.Авг.2025]
7. VersaMed iVent201 Сер...[13.Фев.2025]
8. Гелпик КРД Ренекс РЦ ...[09.Фев.2025]
9. Офтальмологическая ус...[31.Окт.2024]
10. Cardinal-Health-VELA-...[03.Окт.2024]
1. vladimir_r[13.Фев.2026]
2. vlknv[13.Фев.2026]
3. Ormet[13.Фев.2026]
4. Pyrkin_Vladislav[13.Фев.2026]
5. cassius77[13.Фев.2026]
6. Dadasha[12.Фев.2026]
7. Vadka1977[12.Фев.2026]
8. Igoda[12.Фев.2026]
9. svetla[12.Фев.2026]
10. nz911[12.Фев.2026]
МастерБаку[583]
Yulana34[177]
Serg74[160]
Dimitrius[129]
naves[122]
РОМУЛ[121]
bektyish[121]
madmac[116]
Алекс-200[114]
генаf[112]