[ Новые сообщения · Участники · Правила форума · Поиск · RSS ]



  • Страница 3 из 3
  • «
  • 1
  • 2
  • 3
Модератор форума: genvik, енот, evven, babysh-m  
Ингалятор ультразвуковой "Вулкан-1"
jbsДата: Четверг, 20.Окт.2011, 08:30 | Сообщение # 1
Стажер
У вас сообщений: 48
Tehnik
OFFлайн
Российская Федерация

N Chelny
Принесли на запчасти не рабочий Вулкан-1,
Вскрытие показало что отсутствует подстроичная катушка генератора и дросель,
Все детали поменял дросель поставил 20 микрогенри,
А где всять катушку незнаю,
Хочу отремонтировать для дочери часто болеет ангиной,
Подскажите где взять эту катушку или подскажите как и на чём её мотать или заводской её номер с названием,
Заранее блогодарен,
 
ШвейкДата: Среда, 07.Сен.2016, 13:58 | Сообщение # 81
Техник
У вас сообщений: 581
Электромеханик свободного плавания
OFFлайн
Российская Федерация

Миасс
Цитата doctor_farsh ()
На пьезоэлементе появилась маленькая точечка (тоньше иголки)

как вариант на будущее, не делай сразу максимальный туман...чуть даёт и пойдёт с них...
biggrin
 
doctor_farshДата: Среда, 07.Сен.2016, 15:56 | Сообщение # 82
У вас сообщений: 792
инженер по ремонту медоборудования
OFFлайн
Российская Федерация

Благовещенск
Так то да, но вот за водой не следят - прям беда какая то, но это уже совсем другая история....
 
ШвейкДата: Среда, 07.Сен.2016, 16:44 | Сообщение # 83
Техник
У вас сообщений: 581
Электромеханик свободного плавания
OFFлайн
Российская Федерация

Миасс
Цитата doctor_farsh ()
за водой не следят
да это глобальная проблема...у меня постоянно так...но решается тем, что кому надо, тот и пусть покупает пъезоэлементы...поэтому, коллега советую не принимать близко к сердцу...
 
Алексей822Дата: Понедельник, 24.Окт.2016, 09:41 | Сообщение # 84
Стажер
У вас сообщений: 22
Сервисный инженер
OFFлайн
Российская Федерация

Кемерово
Здравствуйте. Подскажите, есть ингалятор вулкан-1, там есть плата управления вентилятором на TL вот, там резистор который стоит в разрыве цепи от транзистора на сам моторчик, он выгорел, есть схема или номинал там какой? Помогите пожалуйста
 
ШвейкДата: Понедельник, 20.Мар.2017, 18:58 | Сообщение # 85
Техник
У вас сообщений: 581
Электромеханик свободного плавания
OFFлайн
Российская Федерация

Миасс
коллеги, кто сталкивался с таким явлением на Вулкане-1: настраиваешь резонанс пьезоэлемента по максимальной интенсивности...струя вместо тумана...как только прикасаешься рукой к радиатору сразу начинается туман...причём сердечник катушки можно двигать на несколько оборотов и та же история...т.е. уходят какие то гармоники или помехи...по питанию кондер сглаживающий в норме... тоже самое происходит, если прикоснуться пинцетом к выходной обмотки К3 начинается туман, по осциллографу частота не уходит... unknown
 
SeregkaSДата: Пятница, 16.Мар.2018, 13:57 | Сообщение # 86
Стажер
У вас сообщений: 31
Медтехник
OFFлайн
Казахстан

Костанай
Цитата Швейк ()
кто сталкивался с таким явлением на Вулкане-1: настраиваешь резонанс пьезоэлемента по максимальной интенсивности...струя вместо тумана...как только прикасаешься рукой к радиатору сразу начинается туман...причём сердечник катушки можно двигать на несколько оборотов и та же история...т.е.

У меня в ремонте с такими симптомами как найду в чём причина отпишусь bye2
 
ШвейкДата: Суббота, 17.Мар.2018, 12:18 | Сообщение # 87
Техник
У вас сообщений: 581
Электромеханик свободного плавания
OFFлайн
Российская Федерация

Миасс
SeregkaS, забыл отписаться, действительно кондёр на выходе пришлось заменить. кто то об этом писал тут, хотя я его проверил, он был в норме, но по осцилографу после него срезы...короче поставил другой и всё заработало, чудеса да и только! unknown
 
SeregkaSДата: Воскресенье, 18.Мар.2018, 08:19 | Сообщение # 88
Стажер
У вас сообщений: 31
Медтехник
OFFлайн
Казахстан

Костанай
Цитата Швейк ()
кондёр на выходе пришлось заменить.
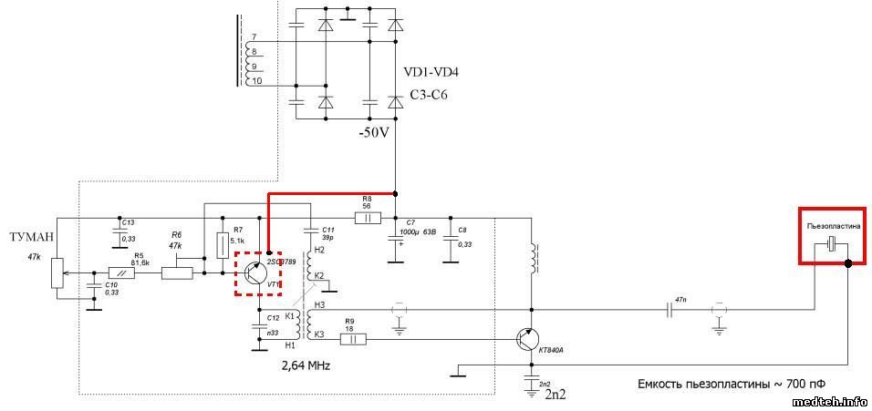
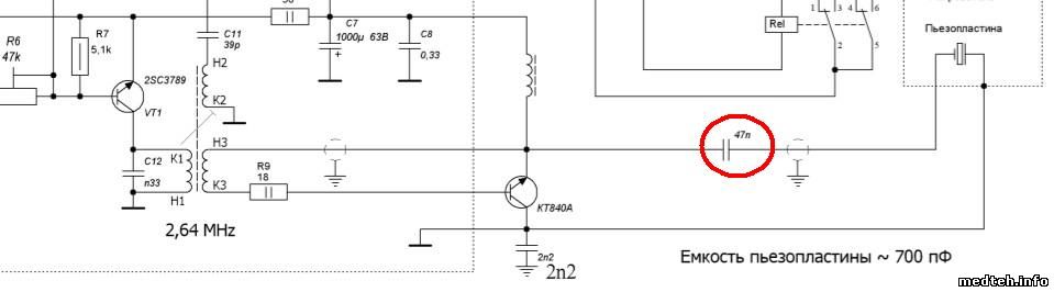
Вы про этот? 47n "на фото указал красным кружком"
1517881.jpg (30.5 Kb)
 
ШвейкДата: Воскресенье, 18.Мар.2018, 09:11 | Сообщение # 89
Техник
У вас сообщений: 581
Электромеханик свободного плавания
OFFлайн
Российская Федерация

Миасс
Цитата SeregkaS ()
Вы про этот? 47n "на фото указал красным кружком"
угу, он самый, вот только я не помню, менял или тупо добавил к нему что то...давно это было...стар стал, лыс, беззуб и женщинам не интересен biggrin короче, меандр должен быть одинаков по амплитуде, как до кондёра, так и после на пьезоэлементе. yes
 
SeregkaSДата: Среда, 21.Мар.2018, 18:53 | Сообщение # 90
Стажер
У вас сообщений: 31
Медтехник
OFFлайн
Казахстан

Костанай
Цитата Швейк ()
кто сталкивался с таким явлением на Вулкане-1: настраиваешь резонанс пьезоэлемента по максимальной интенсивности...струя вместо тумана...как только прикасаешься рукой к радиатору сразу начинается туман...причём сердечник катушки можно двигать на несколько оборотов и та же история...т.е. уходят какие то гармоники или помехи...по питанию кондер сглаживающий в норме... тоже самое происходит, если прикоснуться пинцетом к выходной обмотки К3 начинается туман,

Цитата SeregkaS ()
У меня в ремонте с такими симптомами как найду в чём причина

Радиатор транзистора VT1-КТ940А прикручен к коллектору, изолировал от радиатора с помощью изолирующей термопрокладки, прикрутив кусочек провода к радиатору и припаял его на минус конденсатора C7 всё успокоилось реакции на прикосновения и на включения ТЕН-а ушли но и частота ушла, повысилась до 2,750 МГц путем подбора конденсатора C11 изначально стоял 22p произвёл замену в 33p в результате стабильно 2,640 МГц dance2 yes wink bye2
2290855.jpg (37.4 Kb)


Сообщение отредактировал SeregkaS - Среда, 21.Мар.2018, 18:54
 
ШвейкДата: Среда, 21.Мар.2018, 19:29 | Сообщение # 91
Техник
У вас сообщений: 581
Электромеханик свободного плавания
OFFлайн
Российская Федерация

Миасс
SeregkaS, главное результат, а способ это вторичное biggrin может дело то в самих пьезоэлементах, их делают в подвалах кустарным способом. отсюда и струи через неделю после замены оного. у меня то проблема была такая потому, что дали пьезоэлемент, а хз его знает, откуда вообще, может от амрона или ещё чего там. везёт тебе коллега, у тебя частотомер есть, у меня увы... yes
 
SeregkaSДата: Среда, 21.Мар.2018, 19:59 | Сообщение # 92
Стажер
У вас сообщений: 31
Медтехник
OFFлайн
Казахстан

Костанай
Цитата Швейк ()
у тебя частотомер есть, у меня увы...

Пользуюсь Мультиметром MY99L у него до 40 МГц а для частот свыше 1ГГц собрал с вертепа Многофункциональный частотомер до 4ГГц из доступных деталей
 
ШвейкДата: Среда, 21.Мар.2018, 20:11 | Сообщение # 93
Техник
У вас сообщений: 581
Электромеханик свободного плавания
OFFлайн
Российская Федерация

Миасс
Цитата SeregkaS ()
а для частот свыше 1ГГц собрал с вертепа
сразу видно романтик biggrin мне уже ничего собирать не хочется, вышел как говориться из "детского возраста", а то получается делаю я, а начальство ну как вот тут https://www.youtube.com/watch?v=oZ_HO9FpS4s diablo
 
spiriaДата: Среда, 11.Июл.2018, 11:52 | Сообщение # 94
Стажер
У вас сообщений: 11
Инженер-наладчик
OFFлайн
Российская Федерация

Саратов
как поменять пьезоэлемент в стакане?
 
AlexiumДата: Среда, 11.Июл.2018, 12:18 | Сообщение # 95
Инженер медтехник
OFFлайн
Российская Федерация

Саратов
Цитата spiria ()
как поменять пьезоэлемент в стакане?

Помогут старшие товарищи в Медтехнике. Или изучение инструкции по эксплуатации
 
ШвейкДата: Среда, 11.Июл.2018, 22:00 | Сообщение # 96
Техник
У вас сообщений: 581
Электромеханик свободного плавания
OFFлайн
Российская Федерация

Миасс
Alexium, иногда бывает сложно целый пьезоэлемент из сломанного закисшего стакана, в другой переставить, вот тут порой жесть. как по минному полю, а закисший стакан нового образца, практически невозможно выкрутить из за закисшей резьбы. вообще, разработчки не как в японии, а как у нас, сделали и забыли, а как дальше... ireful ну хотя бы резьбу крупную сделали бы, или нечто поворотное с защёлкой, ан нет блин пять моделей выпустили и одно и тоже, мука народу. кстати первые стаканы и вулканы были гораздо лучше. очевидно конструкторское бюро, оооочень хотело показать какое оно умное biggrin недавно раскурочил увч 50 или 55, так был просто в шоке, столько наворочено, что не в сказке сказать не пером написать, это надо видеть, трудозотратность просто катастрофическая, а ведь в больничках, с теплотой вспоминают увч 30 и 66. у нас что не фирма, то Тритон получается, без мата о них никак yes надеюсь коллега, вы своему земляку объясните, как пьезоэлемент заменить wink
 
ШвейкДата: Вторник, 24.Июл.2018, 21:42 | Сообщение # 97
Техник
У вас сообщений: 581
Электромеханик свободного плавания
OFFлайн
Российская Федерация

Миасс
Коллеги, вопрос такой: а бывают пьезоэлементы похожие на Вулкановские? Т.е. размер одинаковый, но резонанс другой? Мне дали пьезоэлемент, который на частоте вулкановского не фурычит. Бурлить начинает на 2.5 мгц и ниже. Дефектов нет, но и туман слабый unknown
 
валераДата: Суббота, 29.Сен.2018, 18:44 | Сообщение # 98
Стажер
У вас сообщений: 24
электромеханик
OFFлайн
Российская Федерация

ВУЛКАН-3 "УТЕС" трехплатный с платой таймера сгорел трансформатор ТП 126_1334Р. Помогите с напряжением обмоток.

Плата генератора-переменное U=45V
Плата 2- U=12V, U=26V

А ток обмоток?


06051955
 
ШвейкДата: Воскресенье, 30.Сен.2018, 19:16 | Сообщение # 99
Техник
У вас сообщений: 581
Электромеханик свободного плавания
OFFлайн
Российская Федерация

Миасс
Цитата валера ()
А ток обмоток?????
а ток обмоток можно определить по сечению провода, и по площади железа. yes раньше, когда Интернета не было, вручную разматывали, считали, микрометром мерили и перематывали biggrin
 
SeregkaSДата: Четверг, 06.Июн.2019, 19:55 | Сообщение # 100
Стажер
У вас сообщений: 31
Медтехник
OFFлайн
Казахстан

Костанай
Цитата Швейк ()
Но резонанс другой? Мне дали пьезоэлемент, который на частоте вулкановского не фурычит. Бурлить начинает на 2.5 мгц и ниже.
Мне попался на 2.599 МГц - туман.
 
KikulДата: Пятница, 07.Июн.2019, 17:04 | Сообщение # 101
Участник
У вас сообщений: 113
Инженер
OFFлайн
Российская Федерация

Сибирь
Коллеги, обломились шлицы на ферритовых втулках на индуктивностях, с помощью которых частоту настраивают, то есть нет возможности вкручивать или наоборот сердечник... Где взять новый ?
 
  • Страница 3 из 3
  • «
  • 1
  • 2
  • 3
Поиск:



Статистика Форума
Последние обновления тем: Новые файлы хранилища: Новые участники: Top10 участников:
1. ПРОДАМ/ПОДАРЮ Б/У реа...[MEDNET (21.Апр.2026)]
2. Дозатор шприцевой Ter...[MEDNET (21.Апр.2026)]
3. С-дуга «АРХМ-РЕНЕКС»[walkman8196 (20.Апр.2026)]
4. ИВЛ Hamilton G5 ф.Ham...[Koadmir (19.Апр.2026)]
5. ЭКГ СARDIOVIT AT-2 ф....[AlexanderRu (17.Апр.2026)]
6. Маммограф Giotto Imag...[lavista (14.Апр.2026)]
7. GE Revolution EVO[Jugene (13.Апр.2026)]
8. УВЧ-80 НОВОАН - ЭМА[Parkincjn (11.Апр.2026)]
9. УЗИ MyLab 25 ф.Esaote...[sun_man (11.Апр.2026)]
1. Apollo EZ service man...[25.Дек.2025]
2. VIVIX Setup Operation...[12.Окт.2025]
3. GenwareMP[10.Сен.2025]
4. Настройка реагентов M...[20.Авг.2025]
5. Philips HD3-EXP[13.Авг.2025]
6. Рентгеновское оборудо...[08.Авг.2025]
7. VersaMed iVent201 Сер...[13.Фев.2025]
8. Гелпик КРД Ренекс РЦ ...[09.Фев.2025]
9. Офтальмологическая ус...[31.Окт.2024]
10. Cardinal-Health-VELA-...[03.Окт.2024]
1. RomanUSG[21.Апр.2026]
2. skuleshov[20.Апр.2026]
3. Vasilek91[19.Апр.2026]
4. foobol[19.Апр.2026]
5. TouYinger[18.Апр.2026]
6. ANOD32[18.Апр.2026]
7. sirona[18.Апр.2026]
8. IapisDolis[17.Апр.2026]
9. dmitriy89[17.Апр.2026]
10. Феликсыч[17.Апр.2026]
МастерБаку[583]
Yulana34[177]
Serg74[160]
Dimitrius[129]
naves[122]
РОМУЛ[121]
bektyish[121]
madmac[116]
Алекс-200[114]
генаf[112]