[ Новые сообщения · Участники · Правила форума · Поиск · RSS ]



  • Страница 3 из 3
  • «
  • 1
  • 2
  • 3
Модератор форума: STaras  
Дефибрилляторы - способы проверки работоспособности
МВРДата: Пятница, 12.Фев.2010, 10:04 | Сообщение # 1
Медтехник
OFFлайн
Российская Федерация

.
Дефибрилляторы - это не та техника, где можно позволять себе использовать "левые" и "кулибинские" запчасти!

. Тема о способах проверки дефибрилляторов и о создании своими руками фантома для теста дефибриллятора.

. ВНИМАНИЕ ! Прежде, чем изложить в этой теме своё сообщение (пост), проследите за тем, чтобы тематика вашего сообщения соответствовала ИЗНАЧАЛЬНОЙ тематике темы, и чтобы информации, подобной вашей, в ней не было!
В противном случае –
потрудитесь найти на Форуме тему с нужной вам тематикой! И ТОЛЬКО убедившись, что на Форуме нет таковой темы, вы можете создать новую, или обратиться к модераторам за помощью!
. Не пишите сообщения попусту и от эмоциональных перевозбуждений, не плодите посты-хвосты (вместо редактирования поста для добавления в него новой информации следующая прямо за ним череда только своих новых постов с этой информацией) - это всё удлиняет тему!
В будущем другим её будет
нудно читать ...
. И ещё к сведению и обязательному исполнению см. по ссылке это ТРЕБОВАНИЕ (с.20) !
А также, не увлекайтесь излишним, необдуманным цитированием, и если вы специалист, то подумайте прежде: нужна ли цитата
(а особенно длинная/нудная, да ещё и хуже того - цепочка из цитат ) – поэтому излагайте свои мысли!
 
Андрей_АлтайДата: Суббота, 30.Янв.2016, 16:07 | Сообщение # 81
Стажер
У вас сообщений: 47
набрали по объявлению
OFFлайн
Российская Федерация

Барнаул
Спасибо.
Мысль о делителе, конечно, витала в воздухе, но именно о таком - нет.
Прочитав Ваш пост, хочется сказать: "Ну, конечно елки-палки!"
:)
 
Андрей_АлтайДата: Воскресенье, 31.Янв.2016, 17:21 | Сообщение # 82
Стажер
У вас сообщений: 47
набрали по объявлению
OFFлайн
Российская Федерация

Барнаул
Еще вопрос.
В перечне элементов R4 - 5.6k, а примечаниях он может быть 5.1к, 3.9к, 2.7к как это расценивать?
 
evgen196105Дата: Среда, 01.Ноя.2017, 10:54 | Сообщение # 83
Участник
У вас сообщений: 52
инженер
OFFлайн
Беларусь

Минск
Уважаемые коллеги.
Подскажите, пожалуйста, как проверить АED дефибриллятор. Или необходимо приобретать измеритель энергии с симулятором кардиосигнала.
Заранее спасибо за совет.
 
seabeeДата: Четверг, 06.Сен.2018, 05:14 | Сообщение # 84
У вас сообщений: 1310
инженер
OFFлайн
Российская Федерация

Сибирь
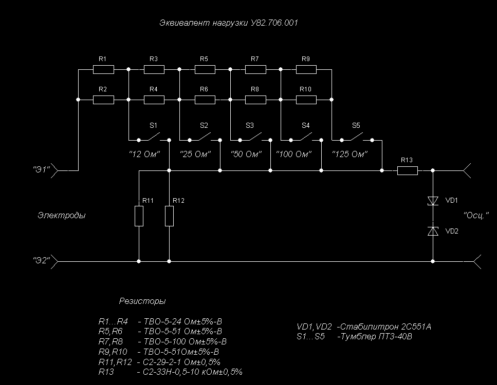
Вот эквивалент, может подойдёт.
4154287.gif (9.9 Kb)
 
Serov-OVДата: Суббота, 08.Сен.2018, 10:43 | Сообщение # 85
Завсегдатай
У вас сообщений: 228
медтехник
OFFлайн
Российская Федерация

Котовск
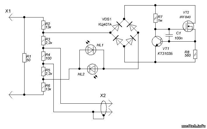
Для проверок пользуюсь вот таким устройством. «Видит» импульсы от 5 Дж (слабое свечение кристаллов светодиодов) до 360 Дж. При бифазном импульсе вспыхивают оба светодиода, при монофазном – один (зависит от того, к какому выводу Х1 подключен грудной электрод). Разъём Х2 предназначен для подключения осциллографа либо имитатора ЭКГ. Светодиоды взяты из компьютерных мышек (большая яркость свечения).
1171476.jpg (32.0 Kb)
 
nokia1919Дата: Воскресенье, 09.Сен.2018, 23:50 | Сообщение # 86
Заглянувший
У вас сообщений: 3
siti
OFFлайн
Украина

siti
См. инструкцию ДКИ-Н-08.

Сообщение отредактировал nokia1919 - Воскресенье, 09.Сен.2018, 23:53
 
MAPPER_1222Дата: Среда, 12.Сен.2018, 17:43 | Сообщение # 87
Техник
У вас сообщений: 450
Инженер и этим всё сказано...
OFFлайн
Российская Федерация

Москва
Цитата Serov-OV ()
Для проверок пользуюсь вот таким устройством. «Видит» импульсы от 5 Дж (слабое свечение кристаллов светодиодов) до 360 Дж. При бифазном импульсе вспыхивают оба светодиода, при монофазном – один (зависит от того, к какому выводу Х1 подключен грудной электрод). Разъём Х2 предназначен для подключения осциллографа либо имитатора ЭКГ. Светодиоды взяты из компьютерных мышек (большая яркость свечения).
А какой по мощности брать R1?
Я бы собрал себе такой.
 
Serov-OVДата: Четверг, 13.Сен.2018, 17:44 | Сообщение # 88
Завсегдатай
У вас сообщений: 228
медтехник
OFFлайн
Российская Федерация

Котовск
Всё будет зависеть от того, как много и часто будете "стрелять" (резистор будет греться). В моём случае был использован резистор на 51 Ом 20 Вт из какой-то старой отечественной аппаратуры (в виде трубки, марку не помню). При проведении ТО на ДКИ-Н-10 (нужно было разрядить АКБ) после 5 "выстрелов" по 200 Дж и 2 по 75 Дж подряд, резистор был тёплым, по крайней мере, руке не комфортно не было.
 
denmal1979Дата: Понедельник, 18.Фев.2019, 12:37 | Сообщение # 89
Заглянувший
У вас сообщений: 1
N/A
OFFлайн
Израиль

קיבוץ הזורע
Кстати, а что делать, если потребуется проверка (калибровка) анализаторов дефибрилляторов?
А ещё, может быть есть инфа по расчётам в дж. силы разряда дефибриллятора (с помощью осциллоскопа или мултиметра)?


Метролог
 
YRA46Дата: Понедельник, 18.Фев.2019, 13:20 | Сообщение # 90
Стоматология, Стерилизация
OFFлайн
Российская Федерация

г. Курск
Цитата denmal1979 ()
расчетам в дж. силы разряда дефибрилятора
В инструкции по ремонту на ДКИ-Н-08 есть метода расчёта.
 
greggyДата: Суббота, 06.Апр.2019, 16:08 | Сообщение # 91
Стажер
У вас сообщений: 29
механик
OFFлайн
Российская Федерация

Санкт-Петербург
Самодельный измеритель энергии импульса разряда дефибриллятора.

Схема и инструкция https://yadi.sk/i/aFWnGncr86vKqg

Файл прошивки https://yadi.sk/d/Qf-tWO2vlrRocg
7501154.jpg (188.0 Kb) · 2312120.jpg (7.7 Kb) · 4408594.jpg (6.4 Kb) · 5564120.jpg (5.3 Kb)
 
greggyДата: Четверг, 11.Апр.2019, 18:54 | Сообщение # 92
Стажер
У вас сообщений: 29
механик
OFFлайн
Российская Федерация

Санкт-Петербург
Самодельный измеритель энергии импульса разряда дефибриллятора.

Спрашивают, где и почем можно купить комплектующие?.

I. Например, цены в магазине RoboShop (сайт http://roboshop.spb.ru) .
Детали можно купить и в других магазинах продающих товары для Arduino,
а также на aliexpress.

1. STM32F103C8T6 отладочная плата с микроконтроллером, цена 175 руб.
2. Программатор ST-link v2, цена 200 руб.
3. Стабилизатор напряжения AMS1117-3.3 (3.3В, 800мА), цена 5 руб.
4. OLED дисплей 0.96" 128x64, I2C синий, цена 290 руб.
5. Резистор металлопленочный 2 кОм, 0.25 Вт, 1% , цена 2 руб.
6. Электролитический конденсатор 1000мкФ 10В, цена 2 руб.
7. Двусторонняя SOP8 SSOP8 TSSOP8 печатная плата (для распайки усилителя) ,
цена 8 руб.
8. Батарейный отсек 2 x 18650 , цена 30 руб.
9. Кнопка тактовая 6х6х10мм KFC-A06-10H, цена 3 руб.

II. Резистор ТВО-20-51 Ом - 5%, в ООО "Сегмент, цена 650 руб.
(http://segmentt.ru/index.php?route=product/search&search=%D1%82%D0%B2%D0%BE-20)

III. AD8605ARTZ-REEL7, Прецизионный, малошумящий ОУ с полным размахом выходного
сигнала, 10МГц,2.7В:5.5В [SOT-23-5] - в магазине ЧИП-ДИП цена 70 руб.

IV. Резисторы VR37000001005JA100 - в магазине ЧИП-ДИП, цена 28 руб./шт. ,
- а также в компании "ВЕСТ-ЭЛ" - по цене 89 руб. за 10 штук.
( https://www.west-l.ru/catalog....JA100).
 
MaxzoniДата: Вторник, 07.Май.2019, 15:04 | Сообщение # 93
Участник
У вас сообщений: 80
Электромеханик
OFFлайн
Российская Федерация

Петрозаводск
Цитата greggy ()
Самодельный измеритель энергии импульса разряда дефибриллятора.
Спасибо! Попробуем собрать и протестировать.
 
mr_SmithДата: Среда, 26.Окт.2022, 23:41 | Сообщение # 94
Стажер
У вас сообщений: 20
инженер
OFFлайн
Российская Федерация

Москва
Цитата greggy ()
Самодельный измеритель энергии импульса разряда дефибриллятора.
Собрал, реально крутую весчь человек придумал! Очень понравилось.
Сразу у клиентов вопросы отпадают biggrin

Пару моментов:
Резистор R2 изменён на 3.9kOm
Запуск измерения после нажатия на кнопку SW2, из режима “Waiting for the discharge”.
 
greggyДата: Четверг, 27.Окт.2022, 20:05 | Сообщение # 95
Стажер
У вас сообщений: 29
механик
OFFлайн
Российская Федерация

Санкт-Петербург
Цитата mr_Smith ()
Резистор R2 изменён на 3.9kOm
Спасибо за поправку. В схеме была опечатка. Перепутаны между собой номиналы резисторов R2 и R3. Они образуют делитель напряжения батареи в соотношении 1:3 для согласования с АЦП, т.е. должно быть R2 = 2 кОм, а R3 = 1 кОм. Если же оставить значение R3 равным 2кОм, то да, резистор R2 должен быть равным 4 кОм (3,9).
 
HrunichevДата: Понедельник, 20.Фев.2023, 12:01 | Сообщение # 96
Стажер
У вас сообщений: 11
Техник
OFFлайн
Туркменистан

Ашхабад
Доброго всем здравия.
Пойдёт ли в качестве нагрузки тормозной резистор от частотника 120 Ом 60 ватт?
 
vlad2323Дата: Четверг, 20.Апр.2023, 19:54 | Сообщение # 97
Стажер
У вас сообщений: 45
инженер
OFFлайн
Беларусь

БЕЛАРУСЬ
ДКИ-Н-04. Нет разряда. Индикация заряда (световая и звуковая) есть.
Подскажите, что за марка тиристора?
7580929.jpg (60.8 Kb) · 9417126.jpg (108.6 Kb)


vlad2323
 
HisnameДата: Пятница, 21.Апр.2023, 07:36 | Сообщение # 98
Стажер
У вас сообщений: 5
Электроник
OFFлайн
Российская Федерация

Новосибирск
На КУ221А внешне похоже ... Но это не точно.
 
vlad2323Дата: Пятница, 21.Апр.2023, 17:05 | Сообщение # 99
Стажер
У вас сообщений: 45
инженер
OFFлайн
Беларусь

БЕЛАРУСЬ
Есть точно такой же только силовая на ТО325-12.5 и тоже нет разряда. Загорается светодиод: "нет контакта" ...
7283053.jpg (223.4 Kb)


vlad2323
 
markkoryuginДата: Четверг, 22.Июн.2023, 19:53 | Сообщение # 100
Заглянувший
У вас сообщений: 2
электромеханник (медтехник)
OFFлайн
Российская Федерация

Горно-Алтайск
Цитата greggy ()
Самодельный измеритель энергии импульса разряда дефибриллятора.

Здравствуйте!
В инструкции написано: "Имеется версия с использованием символьного ЖК дисплея 1602 (2 строки по 16 символов)".
Можете поделиться?
 
geff80Дата: Вторник, 20.Фев.2024, 14:48 | Сообщение # 101
Заглянувший
У вас сообщений: 1
техник
OFFлайн
Российская Федерация

Ростов-на-Дону
Здравия вам!
У меня есть 2 штуки ДФР-02 2021 г. Выдают ошибку "E4".
Где и что смотреть?
Ими не пользовались от слова "совсем". Есть фото с экрана, где тест рабочего режима.
Манов нет от слова "совсем"((((
Буду вам очень признателен.
.

geff80 (с 16.01.2024 ), данная тема ведь о способах проверки работоспособности дефибрилляторов, а не о неисправностях и ремонте.
Вы темы про дефибриллятор ДФР-02 смотрели? В какую из них перенести Ваше сообщение (чтобы не удалять его из темы как для неё мусор )?!
А самое главное, прочитайте, уразумевая, информацию по адресу - https://www.medteh.info/forum/22-1216-1
 
  • Страница 3 из 3
  • «
  • 1
  • 2
  • 3
Поиск:



Статистика Форума
Последние обновления тем: Новые файлы хранилища: Новые участники: Top10 участников:
1. Aution max AX-4030, т...[MasterSkif (08.Дек.2025)]
2. Замена светодиода на ...[Shturman (05.Дек.2025)]
3. Анализатор поля зрени...[SpirituS (04.Дек.2025)]
4. Программный комплекс ...[mqubali (04.Дек.2025)]
5. Кардиорегистратор «ИК...[albano18 (04.Дек.2025)]
6. Thermo Scientific gem...[viggen (03.Дек.2025)]
7. Центрифуга CM-6M ф.El...[Ningen64 (03.Дек.2025)]
8. Дефибриллятор Defi B ...[san-che30 (02.Дек.2025)]
9. Коллиматор Ralco R 22...[seeker (02.Дек.2025)]
1. VIVIX Setup Operation...[12.Окт.2025]
2. GenwareMP[10.Сен.2025]
3. Настройка реагентов M...[20.Авг.2025]
4. Philips HD3-EXP[13.Авг.2025]
5. Рентгеновское оборудо...[08.Авг.2025]
6. VersaMed iVent201 Сер...[13.Фев.2025]
7. Гелпик КРД Ренекс РЦ ...[09.Фев.2025]
8. Офтальмологическая ус...[31.Окт.2024]
9. Cardinal-Health-VELA-...[03.Окт.2024]
10. Service Manual HAMILT...[02.Окт.2024]
1. turbozohan[08.Дек.2025]
2. RaBreathI[07.Дек.2025]
3. yohosil429[07.Дек.2025]
4. umbra777[06.Дек.2025]
5. Embenz[06.Дек.2025]
6. Зеленая[06.Дек.2025]
7. zef1984[05.Дек.2025]
8. Dvish[05.Дек.2025]
9. Intellect[05.Дек.2025]
10. Romanivanov[05.Дек.2025]
МастерБаку[583]
Yulana34[177]
Serg74[160]
Dimitrius[129]
naves[122]
РОМУЛ[121]
bektyish[121]
madmac[116]
Алекс-200[114]
begun_a[112]