[ Новые сообщения · Участники · Правила форума · Поиск · RSS ]



  • Страница 2 из 3
  • «
  • 1
  • 2
  • 3
  • »
Модератор форума: genvik, енот  
Имитатор кардиосигналов для проверки ЭКГ
rgyДата: Суббота, 09.Ноя.2013, 06:10 | Сообщение # 41
Стажер
У вас сообщений: 11
инжинер
OFFлайн
Российская Федерация

student3120, Интересно было бы узнать марку прибора
 
student3120Дата: Суббота, 09.Ноя.2013, 13:40 | Сообщение # 42
Участник
У вас сообщений: 79
инжeнер
OFFлайн
Российская Федерация

med-teh
rgy, SERT-2009
 
yzistДата: Суббота, 09.Ноя.2013, 18:11 | Сообщение # 43
Завсегдатай
У вас сообщений: 276
инженер
OFFлайн
Российская Федерация

КАЛУГА
это как? непонятно
 
macgaedyДата: Четверг, 14.Ноя.2013, 00:31 | Сообщение # 44
Заглянувший
У вас сообщений: 2
инженер
OFFлайн
Российская Федерация

Москва
student3120, привет!подскажи плиз что за фирму имитатора и где конкретно купил?
 
student3120Дата: Четверг, 14.Ноя.2013, 12:41 | Сообщение # 45
Участник
У вас сообщений: 79
инжeнер
OFFлайн
Российская Федерация

med-teh
macgaedy, не знаю что за производитель - Китай biggrin
Купил здесь: http://www.ebay.com/sch....rom=R40
 
yzistДата: Суббота, 22.Мар.2014, 08:40 | Сообщение # 46
Завсегдатай
У вас сообщений: 276
инженер
OFFлайн
Российская Федерация

КАЛУГА
Цитата macgaedy ()
не знаю что за производитель - Китай

как работает сей девайс--поделитесь
 
student3120Дата: Среда, 02.Апр.2014, 14:30 | Сообщение # 47
Участник
У вас сообщений: 79
инжeнер
OFFлайн
Российская Федерация

med-teh
Цитата yzist ()
как работает сей девайс--поделитесь


Да нормально работает good
 
babysh-mДата: Среда, 02.Апр.2014, 15:57 | Сообщение # 48
сервисный инженер
OFFлайн
Российская Федерация

Екатеринбург
Вот еще вариант http://www.vivatao.com/search/skx2000/
 
yzistДата: Суббота, 28.Июн.2014, 12:20 | Сообщение # 49
Завсегдатай
У вас сообщений: 276
инженер
OFFлайн
Российская Федерация

КАЛУГА
кто поделится как работают китайские иммитаторы.и есть ли среди них сертифицированные
 
buchinskiyДата: Вторник, 26.Авг.2014, 02:42 | Сообщение # 50
Стажер
У вас сообщений: 13
Ремонтник медоборудования
OFFлайн
Российская Федерация

Лангепас
Цитата Kanopus50 ()
ЭКГ симулятор для проверки проводов отведений. Простой в изготовлении и практически не требующий настройки, компактный прибор, крайне необходимый для разъездной работы по ТО и ремонту. Для диагностики, точность формы сигнала не нужна. Для более детального ремонта электрокардиографов мы используем имитатор SECULIFE PS BASE ECG Simulator. Ссылка на архив:http://depositfiles.com/files/tgz6azddi
2831300.jpg(272Kb) · 5127406.jpg(148Kb) · 9587950.jpg(212Kb) · 5913510.jpg(228Kb) · 7659962.jpg(226Kb) · 4384852.jpg(126Kb)


Может кто нить подсказать на какое напряжение кондеры? (3,7?) И +- сколько может быть отклонение от номинала резисторов?
 
MedcrusherДата: Вторник, 14.Окт.2014, 00:34 | Сообщение # 51
Участник
У вас сообщений: 112
Сервис - инженер
OFFлайн
Украина

Еще один симулятор ЭКГ: http://medilas.com.ua/developing/cardio-generator.html
Достаточно простой и с описанием.
 
Pin4erДата: Вторник, 18.Ноя.2014, 21:40 | Сообщение # 52
Стажер
У вас сообщений: 7
Студент
OFFлайн
Российская Федерация

Йошкар-Ола
Доброго времени суток. Такое дело, в университете преподаватель дал задание: разработать лабораторный стенд в нем должно быть 2 генератора, а именно- генератор ЭЭГ и генератор ЭКГ. На мене ЭКГ нужен такой генератор, который генерирует нормальное ЭКГ и не нормальное. Помогите пожалуйста кто чем может, схемы всякие и статейки, заранее благодарен.
Создать ли мне новую тему, или можно в этой же писать.

yzist, помоги, пожалуйста.
 
contryДата: Пятница, 23.Янв.2015, 10:31 | Сообщение # 53
Участник
У вас сообщений: 58
Инженер
OFFлайн
Российская Федерация

Весь мир
где то тут на форуме была статека как его собрать самому данный генератор
 
Алексей822Дата: Среда, 30.Мар.2016, 11:47 | Сообщение # 54
Стажер
У вас сообщений: 22
Сервисный инженер
OFFлайн
Российская Федерация

Кемерово
Люди добрые помогите пожалуйста, есть нормальная рабочая схема и печатка прибора для проверки электрокардиографов? мож на микроконтроллерх есть? типа на PIC??
 
Serov-OVДата: Среда, 30.Мар.2016, 16:03 | Сообщение # 55
Завсегдатай
У вас сообщений: 228
медтехник
OFFлайн
Российская Федерация

Котовск
Схемы (есть и на PIC) и ссылки на первой странице чем-то не устраивают? Лично я собирал схему из поста 54. Работой доволен, всё устраивает.
.
Для тех, кто решит повторить эту схему: R1 и R2 нужно поменять местами.
 
Алексей822Дата: Среда, 30.Мар.2016, 17:48 | Сообщение # 56
Стажер
У вас сообщений: 22
Сервисный инженер
OFFлайн
Российская Федерация

Кемерово
Какая схема? На Pic которая? ...

Вы про эту схему? http://medilas.com.ua/developing/cardio-generator.html
 
Serov-OVДата: Среда, 30.Мар.2016, 21:37 | Сообщение # 57
Завсегдатай
У вас сообщений: 228
медтехник
OFFлайн
Российская Федерация

Котовск
Да, про неё. yes Для "беглой" проверки кардиографов вполне хватает. Может работать от CR2032.
 
Алексей822Дата: Четверг, 31.Мар.2016, 06:53 | Сообщение # 58
Стажер
У вас сообщений: 22
Сервисный инженер
OFFлайн
Российская Федерация

Кемерово
А еще есть схема тут была и фото устройства на 1 батарейке 1,5 вольтовой

Сообщение отредактировал Алексей822 - Четверг, 31.Мар.2016, 06:56
 
TuwerДата: Вторник, 16.Авг.2016, 13:35 | Сообщение # 59
Участник
У вас сообщений: 166
Стажер
OFFлайн
Российская Федерация

Москва
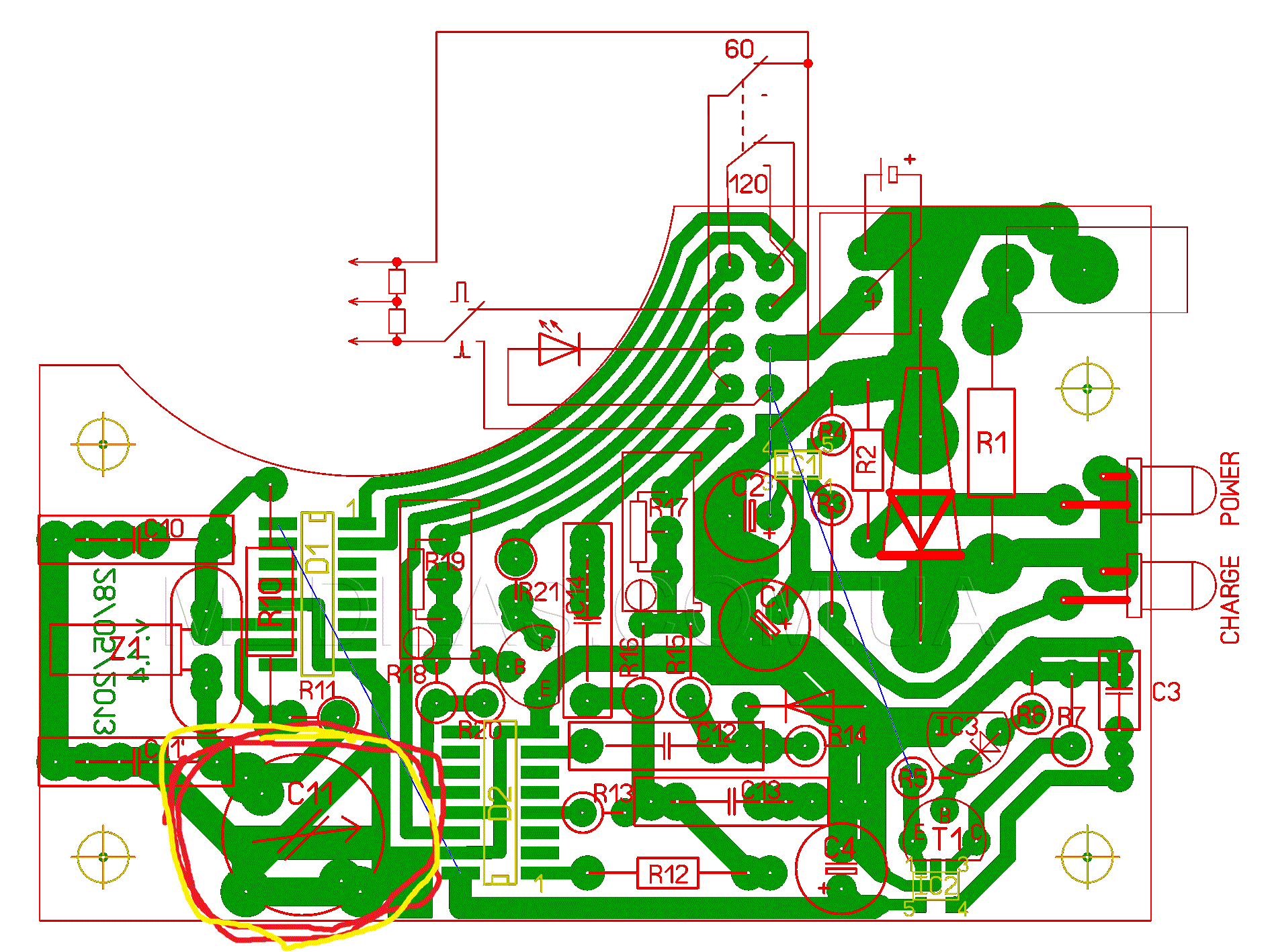
yzist, Здравствуйте. Подскажите, пожалуйста, какие номиналы данных элементов? На картинке выделены красным. Видно плохо (

Уважаемые товарищи, кто собирал имитатор на PIC. Пожалуйста, отзовитесь. Что за номиналы элементов в схеме, что представленав сообщении выше (Обведено красным).

3957411.jpg (122.4 Kb)
 
MAPPER_1222Дата: Пятница, 19.Авг.2016, 17:16 | Сообщение # 60
Техник
У вас сообщений: 450
Инженер и этим всё сказано...
OFFлайн
Российская Федерация

Москва
Цитата Tuwer ()
Уважаемые товарищи, кто собирал имитатор на PIC. Пожалуйста, отзовитесь. Что за номиналы элементов в схеме, что представлена в сообщении выше. (Обведено красным)


Извиняюсь. Только сейчас добрался до своего тестера. У меня вообще резистор на 20 ком. Не стал заморачиваться с подгонкой. Скорее всего он 16 ком как на спецификации справа


Сообщение отредактировал MAPPER_1222 - Пятница, 19.Авг.2016, 17:37
 
TuwerДата: Понедельник, 22.Авг.2016, 13:05 | Сообщение # 61
Участник
У вас сообщений: 166
Стажер
OFFлайн
Российская Федерация

Москва
Мне осталось узнать номинал диода, не могли бы сообщить что за диод?
 
MAPPER_1222Дата: Понедельник, 22.Авг.2016, 15:49 | Сообщение # 62
Техник
У вас сообщений: 450
Инженер и этим всё сказано...
OFFлайн
Российская Федерация

Москва
Цитата Tuwer ()
Мне осталось узнать номинал диода, не могли бы сообщить что за диод?

Диод любой можно... Вон найдите такой ,как у меня на фото.
 
TuwerДата: Понедельник, 22.Авг.2016, 16:49 | Сообщение # 63
Участник
У вас сообщений: 166
Стажер
OFFлайн
Российская Федерация

Москва
MAPPER_1222, просто ваша картинка не прогружается...
 
MAPPER_1222Дата: Понедельник, 22.Авг.2016, 21:53 | Сообщение # 64
Техник
У вас сообщений: 450
Инженер и этим всё сказано...
OFFлайн
Российская Федерация

Москва
вот
0204188.jpg (50.7 Kb)


Сообщение отредактировал MAPPER_1222 - Понедельник, 22.Авг.2016, 21:54
 
nordok1963Дата: Воскресенье, 09.Окт.2016, 10:58 | Сообщение # 65
Заглянувший
У вас сообщений: 2
ремонт медицинской техники
OFFлайн
Украина

Светловодск
Kanopus50, вопрос по Вашей разработке. В принципиальной схеме косяков нет? То, что масса мультивибраторов и выходной части не соединена не в счет. В схеме указаны кондеры в нанофорадах, а в списке - в пиках?
 
KanopusДата: Воскресенье, 20.Ноя.2016, 15:37 | Сообщение # 66
Стажер
У вас сообщений: 5
инженер
OFFлайн
Российская Федерация

Санкт-Петербург
nordok1963, Добрый день. Из Питерской медтехники ушёл. В схеме косяков нет, что подтверждает рабочий прибор (фото которого есть в подборке). При подготовке спецификации мог и ошибиться, но посмотрев на фото готового изделия, можно по виду установленных деталей понять что там установлено. Искать своё сообщение на форуме не хочу (жалко времени). Вы разобрались, значит это для Вас, а не для тех кто не догоняет. Всего Вам доброго.
 
max_pulemet56Дата: Суббота, 10.Дек.2016, 09:32 | Сообщение # 67
Стажер
У вас сообщений: 6
инженер
OFFлайн
Российская Федерация

Оренбург
Forward, добрый день, не могли скинуть схему на сделанный вами приборчик. Спасибо.
 
greggyДата: Понедельник, 13.Мар.2017, 13:50 | Сообщение # 68
Стажер
У вас сообщений: 29
механик
OFFлайн
Российская Федерация

Санкт-Петербург
У меня хорошо работает cимулятор ЭКГ в виде смартфона, согласующего устройства и файлов,
с записанными в них в формате MP3 кардиосигналами. Файлы воспроизводятся MP3 плеером,
кардиограф или монитор подключаются к аудиовыходу смартфона через простое согласующее
устройство (4резистора и 2диода).
В хранилище выложить не удалось. Если кто интересуется - пришлю на почту.
Файл с описанием и сигналами ЭКГ в виде MP3 упакованы в формат RAR - 7468КБ.
Mailto: zanevsky1@mail.ru
8998339.jpg (359.0 Kb) · 3759514.jpg (338.1 Kb) · 5034146.jpg (390.0 Kb)
 
WitorДата: Вторник, 11.Апр.2017, 21:39 | Сообщение # 69
Заглянувший
У вас сообщений: 2
техник
OFFлайн
Российская Федерация

Воронеж
Кто-то собирал данную схему?Хотелось спросить про переменный конденсатор С11. Как разместить лучше С11 на плате? хотелось бы туда SMDшку вставить. Напишите на почту AlekseevichSr34@gmail.ru
4163751.gif (28.3 Kb) · 5975926.gif (201.4 Kb)
 
greggyДата: Вторник, 11.Апр.2017, 22:42 | Сообщение # 70
Стажер
У вас сообщений: 29
механик
OFFлайн
Российская Федерация

Санкт-Петербург
AlekseevichSr34@gmail.ru - Неправильный адрес почты.
 
zxc2007zxcДата: Среда, 12.Апр.2017, 09:01 | Сообщение # 71
Участник
У вас сообщений: 150
инженер
OFFлайн
Российская Федерация

Вологда
greggy, Хотелось бы увидеть ваш имитатор сигнала , заранее спасибо .
zxc2007zxc@rambler.ru
 
greggyДата: Среда, 12.Апр.2017, 11:19 | Сообщение # 72
Стажер
У вас сообщений: 29
механик
OFFлайн
Российская Федерация

Санкт-Петербург
Симулятор на смартфоне выложил в хранилище файлов в раздел реанимационное оборудование
 
WitorДата: Среда, 12.Апр.2017, 19:08 | Сообщение # 73
Заглянувший
У вас сообщений: 2
техник
OFFлайн
Российская Федерация

Воронеж
greggy,AlekseevichSr34@gmail.com
 
korlianДата: Четверг, 13.Апр.2017, 17:05 | Сообщение # 74
Стажер
У вас сообщений: 6
инженер
OFFлайн
Российская Федерация

Арангельск
Собсна, еще дров в топку портативных устройств:
AD8232 - отдельный ЭКГ-модуль для Arduino.
игрался c ним - работать он работает, но осциллографа нет проверить качество сигнала.
 
Serov-OVДата: Суббота, 15.Апр.2017, 23:13 | Сообщение # 75
Завсегдатай
У вас сообщений: 228
медтехник
OFFлайн
Российская Федерация

Котовск
Цитата korlian ()
AD8232 - отдельный ЭКГ-модуль для Arduino.
По-моему, это имитатор кардиографа, а не имитатор сигналов ЭКГ.
 
YuriДата: Воскресенье, 16.Апр.2017, 18:19 | Сообщение # 76
Техник
У вас сообщений: 323
инженер
OFFлайн
Российская Федерация

Россия
ИМХО - "генераторы испытательных сигналов кардиографа" - поделка, созданная для "срубания бабла" производителями и различными "контролерами". Кардиограф, по-сути, - обычный регистратор, причем - сигналов весьма низкой частоты. Любой генератор прямоугольного сигнала даст инженеру гораздо больше информации о характеристиках этого регистратора, чем сигнал вычурной формы со "шибко специального" генератора.
 
YRA46Дата: Вторник, 18.Апр.2017, 16:12 | Сообщение # 77
Стоматология, Стерилизация
OFFлайн
Российская Федерация

г. Курск
Цитата Yuri ()
Любой генератор прямоугольного сигнала даст инженеру гораздо больше информации о характеристиках этого регистратора,

good good good
 
evgenij_sarДата: Суббота, 24.Июн.2017, 20:23 | Сообщение # 78
Участник
У вас сообщений: 56
User
OFFлайн
Российская Федерация

Саранск
Друзья, кто подскажет. На днях собрал имитатор ЭКГ сигнала по схеме ниже.
После сборки и запуска непонятный сигнал какой то. Автор пишет что сигнал соответствует ЭКГ, но у меня получились одни горбы. Самое важное что ни один подстроечный резистор никак не влияет на форму сигнала. Прикрепил фото. В чем может быть проблема? Такой ли сигнал имел ввиду автор сборки? Кто нибудь повторял эту схему отпишитесь.
6099340.jpg (193.0 Kb) · 5426641.jpg (177.8 Kb) · 0010341.jpg (236.8 Kb)


Сообщение отредактировал evgenij_sar - Суббота, 24.Июн.2017, 20:23
 
zxc2007zxcДата: Пятница, 30.Июн.2017, 15:22 | Сообщение # 79
Участник
У вас сообщений: 150
инженер
OFFлайн
Российская Федерация

Вологда
evgenij_sar, Если хочешь могу скинуть генератор на базе телефона через модуль ( простой 2 диода 2 резистора) сигнал норм получается
 
greggyДата: Вторник, 04.Июл.2017, 11:54 | Сообщение # 80
Стажер
У вас сообщений: 29
механик
OFFлайн
Российская Федерация

Санкт-Петербург
Согласен с zxc2007zxc.
Не вижу смысла мучиться с мультивибраторами и др. сложными
схемами, когда ЭКГ, меандр, треугольник и синусоиду
можно просто воспроизвести со смартфона/плейера, причем с
кварцевой стабильностью частоты.
 
  • Страница 2 из 3
  • «
  • 1
  • 2
  • 3
  • »
Поиск:



Статистика Форума
Последние обновления тем: Новые файлы хранилища: Новые участники: Top10 участников:
1. Анализатор поля зрени...[SpirituS (04.Дек.2025)]
2. Программный комплекс ...[mqubali (04.Дек.2025)]
3. Кардиорегистратор «ИК...[albano18 (04.Дек.2025)]
4. Thermo Scientific gem...[viggen (03.Дек.2025)]
5. Центрифуга CM-6M ф.El...[Ningen64 (03.Дек.2025)]
6. Дефибриллятор Defi B ...[san-che30 (02.Дек.2025)]
7. Коллиматор Ralco R 22...[seeker (02.Дек.2025)]
8. КУПЛЮ/ПРИМУ в дар при...[seabee (02.Дек.2025)]
9. Центрифуга MiniSpin P...[AntonioPetty (01.Дек.2025)]
1. VIVIX Setup Operation...[12.Окт.2025]
2. GenwareMP[10.Сен.2025]
3. Настройка реагентов M...[20.Авг.2025]
4. Philips HD3-EXP[13.Авг.2025]
5. Рентгеновское оборудо...[08.Авг.2025]
6. VersaMed iVent201 Сер...[13.Фев.2025]
7. Гелпик КРД Ренекс РЦ ...[09.Фев.2025]
8. Офтальмологическая ус...[31.Окт.2024]
9. Cardinal-Health-VELA-...[03.Окт.2024]
10. Service Manual HAMILT...[02.Окт.2024]
1. Intellect[05.Дек.2025]
2. Romanivanov[05.Дек.2025]
3. igogoigogo[05.Дек.2025]
4. 1rishka[04.Дек.2025]
5. L_V_N[04.Дек.2025]
6. ИвановИИ[04.Дек.2025]
7. Alex_U[04.Дек.2025]
8. Yarikus03[03.Дек.2025]
9. EvaLen[03.Дек.2025]
10. dankurets[03.Дек.2025]
МастерБаку[583]
Yulana34[177]
Serg74[160]
Dimitrius[129]
naves[122]
РОМУЛ[121]
bektyish[121]
madmac[116]
Алекс-200[114]
begun_a[112]