[ Новые сообщения · Участники · Правила форума · Поиск · RSS ]



  • Страница 1 из 1
  • 1
Модератор форума: renmaster  
Маммограф "Alpha ST"
StasrДата: Понедельник, 16.Авг.2010, 04:58 | Сообщение # 1
Участник
У вас сообщений: 189
инженер-медтехник
OFFлайн
Российская Федерация

При включении просит rES, нажимаем autoexp, типа включается.
Не снимает ни в автомате, ни в ручном - вообще нет реакции. Также не гаснет светодиод tubefail.
Грешу на датчики трубки.
Данный аппарат установлен на КАМАЗ. Это дело случилось после приезда с очередной командировки. Были отрованы провода с фишки X3 датчики трубки. 2 чёрных, 1 красный, 1 белый. Главное, не знаю какой куда был наценплен.
Если есть возможность хотелось бы узнать распайку данной фишки ...
 
STarasДата: Понедельник, 16.Авг.2010, 09:23 | Сообщение # 2
инженер-электроакустика, ультразвук
OFFлайн
Украина

Ровно
Анализ датчика и схемы помог бы.
Что за датчик?
Какие напряжения на оторванных проводах?
А как заделаны вторые концы проводов. не оборванные?


Чти вело свое – ибо не ты на нём едешь, но оно везёт тебя
 
renmasterДата: Понедельник, 16.Авг.2010, 16:49 | Сообщение # 3
OFFлайн
Российская Федерация

Россия
Quote (Stasr)
были отрованы провода с фишки X3 датчики трубки

фотку скинул- чтоб визуально посмотреть, накал по низковольтной части или раскрутка оторвана? по сечению проводов силовая часть может быть?
 
StasrДата: Вторник, 24.Авг.2010, 05:15 | Сообщение # 4
Участник
У вас сообщений: 189
инженер-медтехник
OFFлайн
Российская Федерация

Сечения проводов мелкие. отровался один черный из двух, один белый чуть чуть толще и один красный такого же сечения как и белый.
 
StasrДата: Вторник, 31.Авг.2010, 11:38 | Сообщение # 5
Участник
У вас сообщений: 189
инженер-медтехник
OFFлайн
Российская Федерация

ответье пожалуйста на счет Alpha ST маммограф (не производится)
 
medtehДата: Вторник, 31.Авг.2010, 13:22 | Сообщение # 6
Admin


Stasr, извини конечно, но не все бывают на сайте именно в тот момент когда вам хочется.... diablo
 
StasrДата: Пятница, 01.Окт.2010, 08:53 | Сообщение # 7
Участник
У вас сообщений: 189
инженер-медтехник
OFFлайн
Российская Федерация

Извините тут мой шеф под моим аккуантом залез.
Никак времени небыло зайти. Нашел схемы все соеденил. tubefail горит всеравно. разобрал трубу там в люке резинка почемуто деформирована неправильной формы. несказать вогнуто, но и не выпуклая просто мятая какая то.
 
StasrДата: Пятница, 01.Окт.2010, 09:03 | Сообщение # 8
Участник
У вас сообщений: 189
инженер-медтехник
OFFлайн
Российская Федерация

вот фото
2757563.jpg (88.9 Kb)
 
renmasterДата: Пятница, 01.Окт.2010, 09:13 | Сообщение # 9
OFFлайн
Российская Федерация

Россия
Stasr, это похоже на маслорасширитель, в ходе работы масло нагревается и расширяться - резинка имеет свойство растягиваться yes а внешний вид непринципиален, главное чтоб подтеков масла с кожуха не было и не втянутая во внутрь
Quote (Stasr)
tubefail горит

ошибка по трубе - скорей всего по накалу, свечение визуально контролируется ? и плату накала оценить исходя из схем пробывал?

так же питание проверял на плате накала
TP12 to TP9 Unreg Dcin 35 Vdc
TP12 to TP10 +Vdc +15 Vdc
TP12 to TP11 -Vdc -15 Vdc

 
StasrДата: Пятница, 01.Окт.2010, 09:55 | Сообщение # 10
Участник
У вас сообщений: 189
инженер-медтехник
OFFлайн
Российская Федерация

Да на точках проверял все напяжения есть.
 
ValeraVikДата: Воскресенье, 03.Апр.2011, 22:03 | Сообщение # 11
Стажер
У вас сообщений: 3
рентген
OFFлайн
Российская Федерация

Москва
Если смотреть по маслорасшерителю - накрылась R ТРУБКА. yes
 
VikeyДата: Воскресенье, 03.Апр.2011, 23:31 | Сообщение # 12
У вас сообщений: 303
Инженер по ремонту
OFFлайн
Украина

Украина
Полностью согласен с ValeraVik, похоже что трубка потеряла вакуум и втянула в себя масло.
 
renmasterДата: Воскресенье, 03.Апр.2011, 23:48 | Сообщение # 13
OFFлайн
Российская Федерация

Россия
Quote (ValeraVik)
Если смотреть по маслорасшерителю - накрылась R ТРУБКА.

Quote (Vikey)
похоже что трубка потеряла вакуум и втянула в себя масло

читаем пост автора
Quote (Stasr)
несказать вогнуто, но и не выпуклая просто мятая какая то.

да и ответа на вопрос
Quote (renmaster)
свечение визуально контролируется ?

так и не было unknown
исходя из выше сказанного - с ходу констатировать, что это труба - nea
 
-=DIEHOST=-Дата: Вторник, 28.Июн.2011, 15:01 | Сообщение # 14
Участник
У вас сообщений: 176
Рентген
OFFлайн
Казахстан

Караганда
трубка, обычно, m 113-sp...объем небольшой, возможно и труба(на обычных трубках 90-110 анодами , расширитель сильно втянут в кожух).
с этими аппаратами, обычно, идет документация- там все разъемы есть...


Сообщение отредактировал -=DIEHOST=- - Вторник, 28.Июн.2011, 15:06
 
genis40Дата: Вторник, 16.Авг.2011, 14:32 | Сообщение # 15
Участник
У вас сообщений: 66
Электромеханик
OFFлайн
Казахстан

*******
Добрый день, уважаемые форумчане!
Прошу помощи в таком вопросе: аппарат маммографический "Alpha ST" , выдаёт время от времени ошибку о перегреве трубки (Е03). А дело в том, что самого датчика там давно нет, а выводы дачика накоротко замкнуты, ну, и соответственно, система думает, что датчик есть. Но вот в процессе работы иногда выкидывает ошибку.
Кто-нибудь сталкивался с подобными делами? blush
 
AlmatinecДата: Вторник, 10.Фев.2015, 07:24 | Сообщение # 16
Стажер
У вас сообщений: 17
инженегр
OFFлайн
Казахстан

Алматы
Приветствую.
"е03" - это ошибка анода.


не люблю жить по уставу
 
YeSSounDДата: Вторник, 20.Дек.2022, 11:56 | Сообщение # 17
Заглянувший
У вас сообщений: 3
Инженер
OFFлайн
Российская Федерация

Москва
Добрый день!
Есть аппарат Аlpha ST, работал работал и как завонял на весь кабинет.
Разобрали его, нашли виновника. Им оказался транзистор, отвечающий за магнит для поворота установки.
Поменяли его, аппарат отработал месяц, и опять тоже самое. Сам транзистор при тесте не греется, всё работает, но что-то в какой-то момент его замыкает, он нагревается и перегорает, а что именно найти не получается.
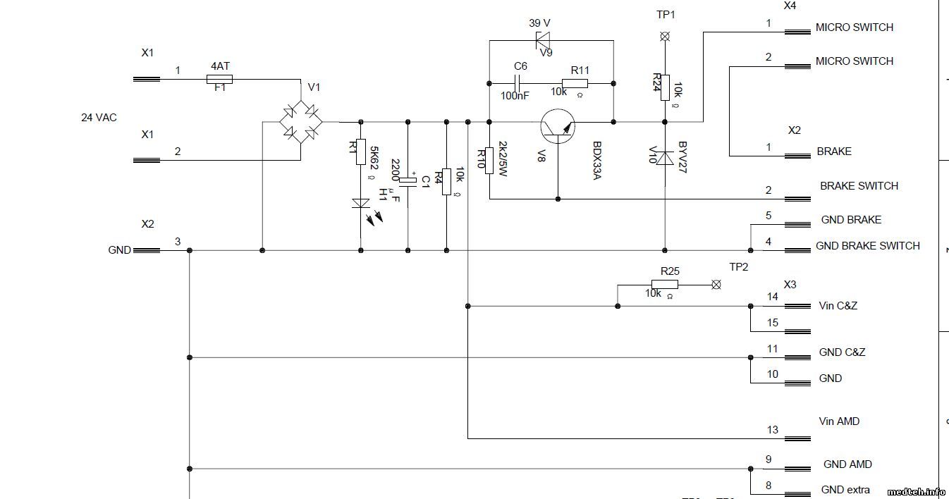
Может есть мысли где искать проблему, или может схемы платы есть?
Или хотя бы скиньте инструкцию по установке.
8878242.jpg (357.3 Kb)
 
terbunyДата: Вторник, 20.Дек.2022, 13:11 | Сообщение # 18
Завсегдатай
У вас сообщений: 228
рентгенотехник
OFFлайн
Российская Федерация

Россия
YeSSounD, https://disk.yandex.ru/i/zSzFxkqr8LVkxA
 
YeSSounDДата: Вторник, 20.Дек.2022, 16:27 | Сообщение # 19
Заглянувший
У вас сообщений: 3
Инженер
OFFлайн
Российская Федерация

Москва
Спасибо.
Перепаяли ещё раз транзистор. Аппарат выдаёт ошибку "е.12" - "Внутренняя ошибка связи". Фоткать даёт, но явно не надолго.
Есть идеи где ещё поискать проблему?
И ещё, должна ли пищать при прозвонке электромагнитная катушка, отвечающая за поворот аппарата?


Сообщение отредактировал YeSSounD - Вторник, 20.Дек.2022, 16:34
 
YeSSounDДата: Пятница, 23.Дек.2022, 16:31 | Сообщение # 20
Заглянувший
У вас сообщений: 3
Инженер
OFFлайн
Российская Федерация

Москва
В общем, транзистор продолжает греться.
Все платы прозвонил, провода и кнопки проверил. И походу дело в катушке, отвечающей за поворот основной части (провода привели к ней (на картинке)).
Подскажите, можно ли её прозвонить, заменить, и какой там принцип работы?
Сам ни разу не сталкивался с магнитами.
6382071.jpg (231.0 Kb)
 
AlexiumДата: Воскресенье, 25.Дек.2022, 10:01 | Сообщение # 21
Инженер медтехник
OFFлайн
Российская Федерация

Саратов
Цитата YeSSounD ()
В общем, транзистор продолжает греться.
7894705.jpg (68.0 Kb)
 
  • Страница 1 из 1
  • 1
Поиск:



Статистика Форума
Последние обновления тем: Новые файлы хранилища: Новые участники: Top10 участников:
1. Анализатор поля зрени...[SpirituS (04.Дек.2025)]
2. Программный комплекс ...[mqubali (04.Дек.2025)]
3. Кардиорегистратор «ИК...[albano18 (04.Дек.2025)]
4. Thermo Scientific gem...[viggen (03.Дек.2025)]
5. Центрифуга CM-6M ф.El...[Ningen64 (03.Дек.2025)]
6. Дефибриллятор Defi B ...[san-che30 (02.Дек.2025)]
7. Коллиматор Ralco R 22...[seeker (02.Дек.2025)]
8. КУПЛЮ/ПРИМУ в дар при...[seabee (02.Дек.2025)]
9. Центрифуга MiniSpin P...[AntonioPetty (01.Дек.2025)]
1. VIVIX Setup Operation...[12.Окт.2025]
2. GenwareMP[10.Сен.2025]
3. Настройка реагентов M...[20.Авг.2025]
4. Philips HD3-EXP[13.Авг.2025]
5. Рентгеновское оборудо...[08.Авг.2025]
6. VersaMed iVent201 Сер...[13.Фев.2025]
7. Гелпик КРД Ренекс РЦ ...[09.Фев.2025]
8. Офтальмологическая ус...[31.Окт.2024]
9. Cardinal-Health-VELA-...[03.Окт.2024]
10. Service Manual HAMILT...[02.Окт.2024]
1. Intellect[05.Дек.2025]
2. Romanivanov[05.Дек.2025]
3. igogoigogo[05.Дек.2025]
4. 1rishka[04.Дек.2025]
5. L_V_N[04.Дек.2025]
6. ИвановИИ[04.Дек.2025]
7. Alex_U[04.Дек.2025]
8. Yarikus03[03.Дек.2025]
9. EvaLen[03.Дек.2025]
10. dankurets[03.Дек.2025]
МастерБаку[583]
Yulana34[177]
Serg74[160]
Dimitrius[129]
naves[122]
РОМУЛ[121]
bektyish[121]
madmac[116]
Алекс-200[114]
begun_a[112]