[ Новые сообщения · Участники · Правила форума · Поиск · RSS ]



  • Страница 4 из 4
  • «
  • 1
  • 2
  • 3
  • 4
Модератор форума: genvik, енот, evven, babysh-m  
Аппарат для УВЧ-терапии УВЧ-60-"Мед ТеКо" (Россия, г.Мытищи)
ivobldebtsДата: Вторник, 14.Апр.2009, 17:03 | Сообщение # 1
У вас сообщений: 220
негр
OFFлайн
Российская Федерация

ИВАНОВО
Чтобы тема не стала, как, например, в темах про аппараты типа УВЧ-30..., "гремучей" смесью постов "профессионалов" (но явно не специалистов ) медтехников и якобы "и"нженерОв с вопросами о проблемах с различными марками (с разными схемами) и разных производителей аппаратов УВЧ-терапии в одной теме, обязательно, не сокращая, чтобы не провоцировать непонятливых "профессионалов" на ответы/советы не по теме темы, ТОЧНО указывайте марку аппарата - УВЧ-60-Мед ТеКо!

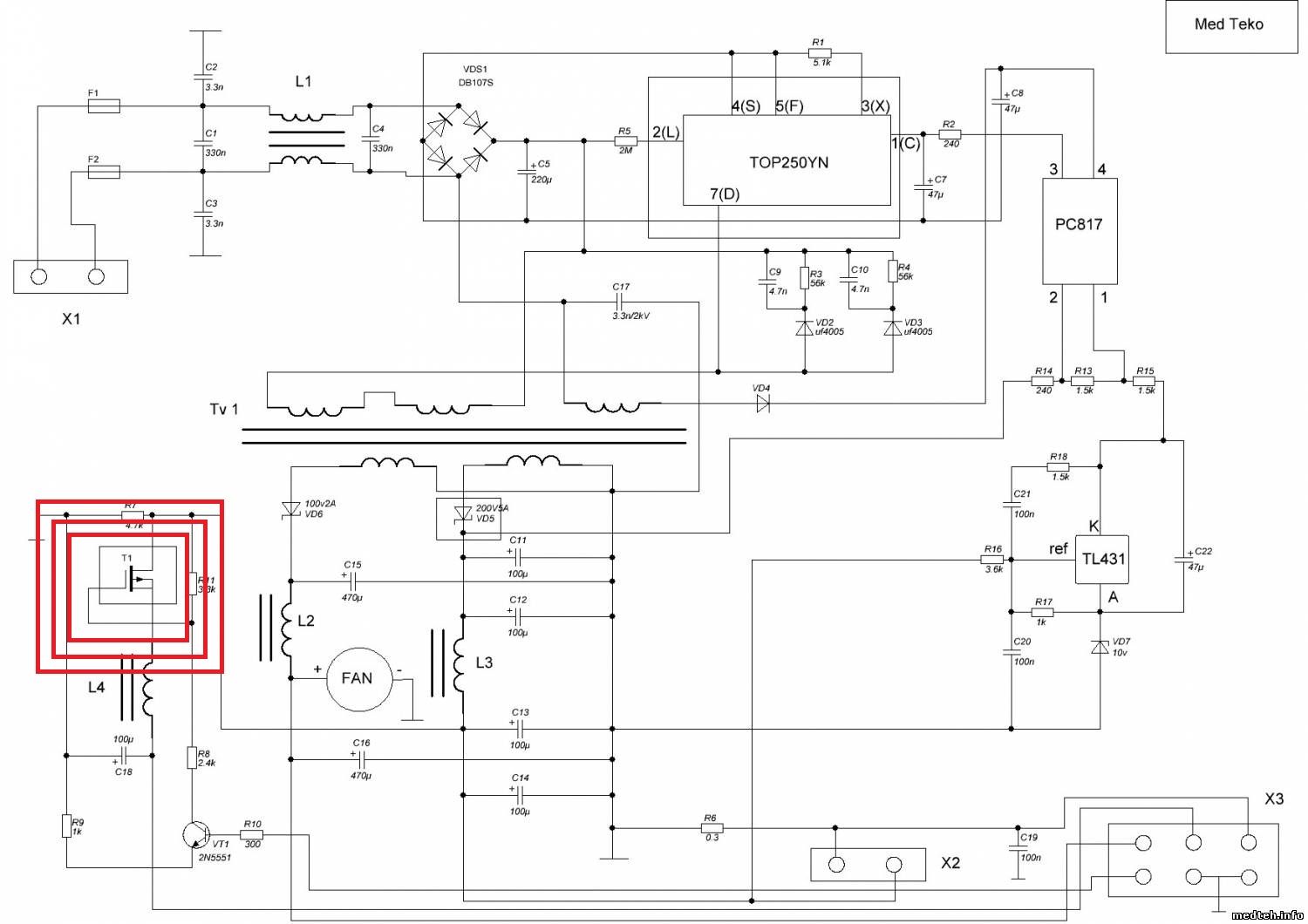
Нужна принципиальная схема на аппарат для УВЧ-терапии УВЧ 60-"Мед ТеКо".
.

Регистрационное удостоверение ФСР 2012/13524 от 12.05.2020 (ранее от 07.06.2012 и от 02.07.2018) года на Аппарат для УВЧ-терапии со ступенчатой регулировкой мощности УВЧ-60-"Мед ТеКо", производства ООО "Мед ТеКо", Россия, Московская область, г. Мытищи.
 
OllemedДата: Среда, 18.Дек.2013, 15:15 | Сообщение # 121
Участник
У вас сообщений: 111
инженер
OFFлайн
Украина

Киев
Шановний serg_89, вам мало розкуроченого "ЕХВА-350/120 "Надія""? До якої пори ви з допомогою форуму будете трощити медобладнання, відповідаючи на конкретні запитання
Цитата VitalikMED ()
(из c.119): та кажется все верно делаю, а аппарат не работает
ireful
У якому ВУЗі ви вчилися мух на склі рахувати? Чи місто Тернопіль таке багате на нову апаратуру?
.......

Уважаемый модератор раздела!
Убедительно прошу пост не удалять, дать соответствующую оценку спецЫалисту, сменившему "аватарку" и упорно продолжающему свою разрушительную деятельность. Готов полемизировать в предложенной Вами теме.
С уважением.
 
Alex_UssRДата: Понедельник, 27.Янв.2014, 16:46 | Сообщение # 122
У вас сообщений: 524
Электромеханик
OFFлайн
Беларусь

Барановичи
Цитата babysh-m ()
Цитата (serg_89) можно где-то роздобить прошивку? Может проще краску достать и ... выбросить?
Вы будете смеяться, но я точно такое же списал. blush
Мощности выставляются в сервисном режиме. Вкл.-выкл и снова даёт 30 Вт на всех режимах.
 
Alex_UssRДата: Понедельник, 02.Июн.2014, 18:33 | Сообщение # 123
У вас сообщений: 524
Электромеханик
OFFлайн
Беларусь

Барановичи
Сдох однокулерный. Схема на него, выложенная тут ранее, не подходит.
Проблема такая: на всех режимах, нагрузка в виде лампочки 60 Вт, еле горит. Читай - спираль только чуть-чуть накаляется.
16 В на ВЧ блок приходит. Через сервисное меню менял режимы и крутил ШИМ - всё одно.
С управляющего МК выходит ШИМ. Даже напряжение (RC цепочка). Меняется в пределах вольта.

Вот и всё, что узнал ...
 
DimitriusДата: Понедельник, 02.Июн.2014, 20:16 | Сообщение # 124
У вас сообщений: 410
инженер
OFFлайн
Украина

Украина
Однокулерные даже официальное представительство не ремонтирует (ссылается, что нет поддержки с завода).
Так что, выход один - акт на списание.
Имел дело и с импортным полевиком на выходе, и с советским, как ни пляши с бубном или ослом, а толку нет, транзисторы дорогие, а подбирать их возможности нет. Описанная проблема связана именно с согласованием контуров, ну, а это целая теория.

.


Cвет в конце туннеля бывает разный
 
Alex_UssRДата: Вторник, 03.Июн.2014, 13:45 | Сообщение # 125
У вас сообщений: 524
Электромеханик
OFFлайн
Беларусь

Барановичи
Жесть))) Останется 3-и аппарата ... С этим - будет 3-и списанных.
 
kris1956Дата: Пятница, 12.Сен.2014, 19:23 | Сообщение # 126
Участник
У вас сообщений: 65
инженер
OFFлайн
Российская Федерация

Великие луки
Здравствуйте, коллеги!
Приехало это "чудо" в ремонт.
Высокочастотная часть не работала. Но шаговый двигатель, что крутит КПЕ, работал. Правда, очень хреново - шестерни, похоже, выпиливали вручную и они заедали. Ну, думаю, с этим я потом разберусь ...
В общем, с высокой частотой и сейчас е..усь.

Но не это меня занимает. Перестал крутиться движок. Нет сигналов управления с атмеги. По-моему, это случилось после того, как я вошёл в сервисный режим и понажимал там.
Проверил плату управления - ключи целы. Может есть какая хитрость? ...
То есть, включать двигатель или нет.
Поделитесь, кто знает.

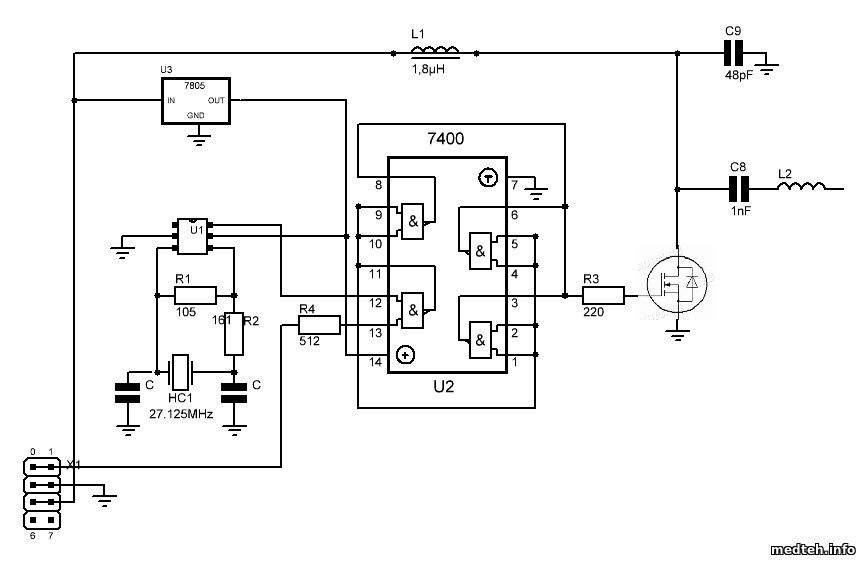
Про схемотехнику распространяться не буду. Тут уже много написали. Совет тем, кому не удаётся запустить генератор. Второй транзистор должен быть именно IRF610. У него входная ёмкость около 140 пф. Эта ёмкость входит в ёмкость контура задающего генератора (см. проходная ёмкость 0.1 мкф - это шире, чем надо на этой частоте). Если поставить близкий аналог не хуже (то есть мощнее), то у ближайших ёмкость будет в разы больше.
Я наигрался с более мощным аналогом - перемотал катушку на меньшее, подбирал проходную ёмкость. Запустить запустил, но потом в ходе экспериментов сжёг транзистор, плюнул и заказал родной. Кстати, родной в аппарате, по приходе не был пробит. Но генератор не запускался. Запускался только после того, как отцеплялся второй каскад. Видимо, транзистор второго каскада был перегрет и "поехал" в плане входной ёмкости. Как только получил новые транзисторы, вернул на место все номиналы и всё (задающий и промежуточный каскады) заработало.

Теперь ещё вопрос для тех кто в "теме". Зачем фольга, соединённая с массой между слоёв слюды и транзисторами (2-м и 3-м). Радиатор и так на корпусе. Просветите меня тёмного. Чего я не понимаю. Какие там бозоны, мюоны и прочие электроны?
Может я в своей жизни что-то пропустил? ...
Все вот советуют не выбрасывать эту фольгу и эту слюду.
Блин объясните мне, дураку. unknown


Сообщение отредактировал kris1956 - Пятница, 12.Сен.2014, 19:39
 
vladimir1959Дата: Среда, 17.Сен.2014, 21:07 | Сообщение # 127
Участник
У вас сообщений: 128
инженер по ремонту медтехники
OFFлайн
Российская Федерация

Курск
Доброе время суток!
Помогите, пожалуйста, нужна схема на УВЧ-60-"Мед ТеКо" с отечественными транзисторами КП903-генератор, КТ985-выходной.
Всем заранее спасибо!
 
vladimir1959Дата: Понедельник, 06.Окт.2014, 22:02 | Сообщение # 128
Участник
У вас сообщений: 128
инженер по ремонту медтехники
OFFлайн
Российская Федерация

Курск
vadmoroz, а схемы случайно нет на БП и ВЧ платы с советскими радиодеталями, если есть выложи или вышли на мыло, пожалуйста.
Заранее спасибо!


Сообщение отредактировал vladimir1959 - Понедельник, 06.Окт.2014, 22:04
 
kostiqueДата: Понедельник, 11.Май.2015, 14:05 | Сообщение # 129
Участник
У вас сообщений: 55
OFFлайн
Украина

Привет всем!
Меняю кулер на сиём чуде. Аппарат на тр-ре КТ985А, однокулерный вариант.
Кто подскажет, кулер с завода на обдув ВЧ-генератора работает или на выдувание из него гарячего воздуха наружу?
Сцэнкью вери муч!


Производители не шарят. Мы рулим.
 
DimitriusДата: Понедельник, 11.Май.2015, 19:37 | Сообщение # 130
У вас сообщений: 410
инженер
OFFлайн
Украина

Украина
На выдув из корпуса, если логически подумать - горячий воздух идёт снизу вверх ...

Cвет в конце туннеля бывает разный
 
kostiqueДата: Вторник, 12.Май.2015, 10:02 | Сообщение # 131
Участник
У вас сообщений: 55
OFFлайн
Украина

Спасибо, значит правильно установил.

Производители не шарят. Мы рулим.
 
med57Дата: Среда, 22.Июл.2015, 12:25 | Сообщение # 132
Участник
У вас сообщений: 83
Александр
OFFлайн
Российская Федерация

Орел
Аппарат УВЧ-60 (?!) 2002 г. на КТ985АС. Мощность не регулируется (на всех позициях в районе 20 Вт), частота при вращении подстроечника сбивается. КП901 проверил - он в порядке. Блок питания на двух кренках (12 В и 15 В) и транзисторе 1117.
Куда "копать", где измерить? Подскажите ...

.


Благодарю за Ваш ответ.
 
s_igor_lДата: Пятница, 21.Авг.2015, 09:55 | Сообщение # 133
Стажер
У вас сообщений: 16
электромонтажник
OFFлайн
Российская Федерация

Иркутск
Делюсь информацией: до этого много возился с пониженной мощностью, спасибо за подсказки, а в этот раз позвонил сервисникам МЕД ТЕКО и спросил "а с какими прокладками на ИМЧ проверяете выход? Ответ: 15 мм.

Мужики, не парьтесь с 20-и мм прокладками, аппараты дольше жить будут. Для смеху разобрал фидера, убрал все стыки и запаял единый провод (4 мм 2) от начала до конца (в шарнирах пришлось пропиливать продольные пазы, чтоб поворачивались электроды). Результат: с родными фидерами мощь 24 Вт, с переделаными 36, а с голыми электродами, которые наматываются на рога (УВЧ 80 и т.д.) аж 72 на пределе 60 Вт. Представляете какие паразиты фирменные фидеры? Вот и перегруз выходного каскада.
 
s_igor_lДата: Среда, 26.Авг.2015, 03:50 | Сообщение # 134
Стажер
У вас сообщений: 16
электромонтажник
OFFлайн
Российская Федерация

Иркутск
Во я лоханулся!!!! Принесли паспорт от УВЧ-60-"Мед ТеКо", а там русским по белому написано:
"п 4.5. Конструкция аппарата и электродов ... позволяют производить локальное облучение объекта при зазорах от 0 до 1 см."
А я, дурень, аппаратов 5-ть качал до 45 Вт на 20-мм зазоре с помощью форума, башки и, ессно, какой-то матери!
Кстати, возвратов по-моему не было пока, тьфу-тьфу-тьфу. Теперь и с ЦСМом говорить проще.

А на Мед ТеКо не обижайтесь. Все-таки достичь медицинского результата в ВЧ-технике такими средствами это большая удача, жаль только, что дальше закона Георга нашего Ома разработчики из МЕД ТЕКО не продвинулись.
Мед ТеКо!!! Закон Ома без других умных буковок и циферок применим только для нулевой частоты.
 
freemanДата: Пятница, 16.Окт.2015, 09:32 | Сообщение # 135
Заглянувший
У вас сообщений: 3
Стандартизация и сертификация
OFFлайн
Российская Федерация

Смоленск
Вы ещё удивитесь, когда замерите сопротивление ИМЧ-01 на частоте 27 МГц. У нас 108 и 86 получилось на 2-х приборах.
 
freemanДата: Пятница, 16.Окт.2015, 09:37 | Сообщение # 136
Заглянувший
У вас сообщений: 3
Стандартизация и сертификация
OFFлайн
Российская Федерация

Смоленск
Цитата s_igor_l ()
Делюсь информацией: до этого много возился с пониженной мощностью, спасибо за подсказки, а в этот раз позвонил сервисникам МЕД ТЕКО и спросил "а с какими прокладками на ИМЧ проверяете выход? Ответ: 15 мм.
Мужики, не парьтесь с 20-и мм прокладками, аппараты дольше жить будут. Для смеху разобрал фидера, убрал все стыки и запаял единый провод (4 мм 2) от начала до конца (в шарнирах пришлось пропиливать продольные пазы, чтоб поворачивались электроды). Результат: с родными фидерами мощь 24 Вт, с переделаными 36, а с голыми электродами, которые наматываются на рога (УВЧ 80 и т.д.) аж 72 на пределе 60 Вт. Представляете какие паразиты фирменные фидеры? Вот и перегруз выходного каскада.

Таки да, на 15 мм. И прокладка диэлектрическая должна быть. Как-то в ЦСМ положили стикеры клейкие вместо прокладки. Понятное дело, что они намерили меньше. Пенопласт самое оно использовать.
И ещё, в один момент приборы стали комплектовать другими электродами - чуть большего диаметра (примерно на 5 мм) - если прибор с ремонта вернулся с ними (в акте должно быть написано, что заменены электроды и использовать аппарат только с новыми), то мощность аппарат отдаст только с этими электродами (бывает, что прикручивают старые и отправляют на метрологический контроль состояния).
 
med57Дата: Четверг, 19.Ноя.2015, 11:06 | Сообщение # 137
Участник
У вас сообщений: 83
Александр
OFFлайн
Российская Федерация

Орел
Подскажите, пожалуйста, какое напряжение должно идти с БП на плату генератора в однокуллерном УВЧ, который на транзисторе КТ985АС ?

Благодарю за Ваш ответ.
 
KhusainovДата: Пятница, 26.Фев.2016, 13:17 | Сообщение # 138
Заглянувший
У вас сообщений: 1
Сервис инженер
OFFлайн
Казахстан

Шымкент
Товарищи, подскажите какой транзистор (модель) стоит на блоке питания УВЧ 60 (?!).
Взял на ремонт, а сгоревшей детали уже не было, кто-то покопался, а на схеме, которую выкладывали, модель не указана.
Заранее благодарен!
8934730.jpg (183.9 Kb)


Сообщение отредактировал Khusainov - Пятница, 26.Фев.2016, 13:18
 
VitalikMEDДата: Пятница, 26.Фев.2016, 20:47 | Сообщение # 139
Участник
У вас сообщений: 67
электромеханик
OFFлайн
Украина

Ахтырка
Khusainov, не внимательно, что плохо, читали тему - IRF9610.
 
DarkValkyrieДата: Вторник, 30.Авг.2016, 05:28 | Сообщение # 140
Заглянувший
У вас сообщений: 1
Инженер
OFFлайн
Российская Федерация

Чита
Сам аппарат включается, блок питания работает, все транзисторы проверены, все работают, но почему-то с блока питания подаётся напряжение 49,9В. Увеличить уже не знаю как ... Ему этого хватает? Или он из-за того, что напряжения не хватает не может запустить импульсы?
Программную настройку не понятно как сделать, не смог найти подробного объяснения!
Прошу, направьте на путь истинный! ...
 
vitalikДата: Вторник, 24.Апр.2018, 13:35 | Сообщение # 141
Стажер
У вас сообщений: 23
инженер
OFFлайн
Российская Федерация

Ейск
Здравствуйте, форумчане!
Аппарат УВЧ-60-Мед ТеКо №1022, дата изготовления 04.2010 г., г. Мытищи, с автоматической настройкой.
Помогите со схемой платы управления и индикации, сгоревшие 3-и SMD-резистора.
Или у кого есть такой аппарат посмотреть номиналы этих резисторов.
Фото прилагаю:
3395430.jpg (93.2 Kb)


Сообщение отредактировал vitalik - Вторник, 24.Апр.2018, 13:42
 
RADIOTECHNICДата: Воскресенье, 06.Май.2018, 09:18 | Сообщение # 142
Стажер
У вас сообщений: 37
Рентгеномеханик, электромеханик.
OFFлайн
Казахстан

********
vitalik, здравствуйте.
Маркировка 361, 360 Ом.
 
foros22Дата: Пятница, 14.Фев.2020, 15:23 | Сообщение # 143
Заглянувший
У вас сообщений: 2
доцент
OFFлайн
Российская Федерация

Краснодар
При включении аппарата выставляю клавишами мощность, время, далее жму клавишу со стрелкой ("Запуск") и не загорается индикатор на верхней панели, типа не работает. Хотя кулеры включаются ...
Транзистор перепаял на IRFP460. До замены транзистора кулеры не крутились, похоже, он был пробит.
В чём может быть причина? unknown
 
DimitriusДата: Воскресенье, 16.Фев.2020, 09:36 | Сообщение # 144
У вас сообщений: 410
инженер
OFFлайн
Украина

Украина
foros22, проверьте транзисторы (КТ644 и IRF610) предыдущих каскадов и их окружение, особенно резисторы.

Cвет в конце туннеля бывает разный
 
Viktor3007Дата: Пятница, 04.Фев.2022, 12:08 | Сообщение # 145
Заглянувший
У вас сообщений: 2
Инжене мед оборудования
OFFлайн
Казахстан

Шымкент
Всем привет.
У кого есть фото разобранного УВЧ-60-Мед Теко 2021 года выпуска?
 
santu_sДата: Среда, 08.Июн.2022, 04:49 | Сообщение # 146
Стажер
У вас сообщений: 7
Инженер п/о
OFFлайн
Российская Федерация

Уссурийск
Всем доброго времени суток.
Подскажите, пожалуйста, что за транзистор в УВЧ-60-Мед ТеКо 2019 года: - N80HB.
.
Стоит в задающем - http://www.medteh.info/_fr/2/5547083.jpg
.
Вот тут - http://www.medteh.info/_fr/2/3629698.jpg
.

santu_s, почему в одно сообщение см. п.1.5 ...
 
AlexiumДата: Среда, 08.Июн.2022, 09:41 | Сообщение # 147
Инженер медтехник
OFFлайн
Российская Федерация

Саратов
Цитата santu_s ()
Подскажите, пожалуйста, что за транзистор в УВЧ-60-Мед ТеКо 2019 года: - N80HB.

Подозреваю, что туда можно поставить любой n-p-n транзистор с параметрами 60 вольт, 60-100 МГц, 0.25А, усиление 40-80.
 
santu_sДата: Четверг, 09.Июн.2022, 03:01 | Сообщение # 148
Стажер
У вас сообщений: 7
Инженер п/о
OFFлайн
Российская Федерация

Уссурийск
Alexium, спасибо.
Попробую по Вашему совету.
 
Elena6363Дата: Вторник, 28.Фев.2023, 19:35 | Сообщение # 149
Заглянувший
У вас сообщений: 1
медсестра
OFFлайн
Российская Федерация

г. Мытищи
Доброго времени суток, уважаемое сообщество!
Эксплуатирую аппарат УВЧ-60-"Мед Теко", 2011 года выпуска, был жив до сих пор.
Подскажите, пожалуйста, можно ли оторванный проводок (проводок от электрододержателя к электроду)
тупо припаять на место и не заморачиваться с покупкой новых электрододержателей?
Производитель предлагает купить новые (старые со склада) электрододержатели.
К сожалению, вставить все фото поломки не получилось.
9886098.jpg (72.4 Kb)
 
Alex_UssRДата: Среда, 01.Мар.2023, 16:00 | Сообщение # 150
У вас сообщений: 524
Электромеханик
OFFлайн
Беларусь

Барановичи
Нужно. Я свои уже не раз и не два паял. Прямо к болту луженому - жилу по-толще круглую. Потом внутрь и к шайбе.

Если оставить тонкий провод - через месяц свернут опять.
 
jecksitemДата: Четверг, 02.Мар.2023, 11:43 | Сообщение # 151
Заглянувший
У вас сообщений: 1
Радионаладчик
OFFлайн
Российская Федерация

Хмельницьк
Помогите со схемой БП УВЧ-60-Meд ТеКо.
Фото прилагаю
 
DolmatinesДата: Четверг, 26.Окт.2023, 13:29 | Сообщение # 152
Заглянувший
У вас сообщений: 2
инженер
OFFлайн
Российская Федерация

Москва
Цитата santu_s ()
Подскажите, пожалуйста, что за транзистор в УВЧ-60-МедТеКо 2019 года: - N80HB

Вы подобрали транзистор?
У меня стоял NOML, на плате есть ещё один такой. Проверил тестером ТС1 - показывает, что это полевик. Никак не могу подобрать: либо пробивается, либо не работает.
6037580.jpg (59.4 Kb) · 7463051.jpg (36.4 Kb)
 
Михаил27Дата: Вторник, 12.Мар.2024, 08:57 | Сообщение # 153
Заглянувший
У вас сообщений: 1
инженер по ремонту и обслуживанию
OFFлайн
Российская Федерация

Санкт-Петербур
https://www.medteh.info/forum/22-1216-1
Личная темулечка Михаил27 (28 лет), не удосужившегося прочитать Правила Форума при своей регистрации сегодня, присоединена к этой специализированной теме.

Мужчины, всехм день добрый.
Подскажите, пожалуйста, на УВЧ-60-"Мед ТеКо" идёт запах, горит плата в блоке со спиральками, куда вставляются контакты излучателей.
Может кто-нибудь подскажет, в чём может быть дело?
Фотку я приложил, если она загрузилась там))
Уточнено и грамматически отредактировано.
4442023.jpg (165.2 Kb) · 1262659.jpg (236.3 Kb)


Сообщение отредактировал Михаил27 - Вторник, 12.Мар.2024, 08:58
 
sibrovДата: Суббота, 16.Мар.2024, 14:26 | Сообщение # 154
Участник
У вас сообщений: 68
медтехник
OFFлайн
Украина

Харьков
Горит плата (гетинакс, текстолит). Почему горит, нужно разбираться.
Может включили в холодном помещении и по линии влаги прошило высоким напряжением, и дальше горит.
Пробовал у себя стоматологическим буром вычистить горелый участок и потом вскрыть лаком, но это не на долго. Всё равно прогорело.
8875879.jpg (166.1 Kb)
 
OlegmedtexnikДата: Пятница, 19.Апр.2024, 13:06 | Сообщение # 155
Заглянувший
У вас сообщений: 3
Инженер
OFFлайн
Российская Федерация

Йошкар-Ола
День добрый.
Кто-нибудь может подсказать как разбираются эти новые гибкие рога?
6678602.jpg (269.1 Kb)
 
  • Страница 4 из 4
  • «
  • 1
  • 2
  • 3
  • 4
Поиск:



Статистика Форума
Последние обновления тем: Новые файлы хранилища: Новые участники: Top10 участников:
1. Замена светодиода на ...[Shturman (05.Дек.2025)]
2. Анализатор поля зрени...[SpirituS (04.Дек.2025)]
3. Программный комплекс ...[mqubali (04.Дек.2025)]
4. Кардиорегистратор «ИК...[albano18 (04.Дек.2025)]
5. Thermo Scientific gem...[viggen (03.Дек.2025)]
6. Центрифуга CM-6M ф.El...[Ningen64 (03.Дек.2025)]
7. Дефибриллятор Defi B ...[san-che30 (02.Дек.2025)]
8. Коллиматор Ralco R 22...[seeker (02.Дек.2025)]
9. КУПЛЮ/ПРИМУ в дар при...[seabee (02.Дек.2025)]
1. VIVIX Setup Operation...[12.Окт.2025]
2. GenwareMP[10.Сен.2025]
3. Настройка реагентов M...[20.Авг.2025]
4. Philips HD3-EXP[13.Авг.2025]
5. Рентгеновское оборудо...[08.Авг.2025]
6. VersaMed iVent201 Сер...[13.Фев.2025]
7. Гелпик КРД Ренекс РЦ ...[09.Фев.2025]
8. Офтальмологическая ус...[31.Окт.2024]
9. Cardinal-Health-VELA-...[03.Окт.2024]
10. Service Manual HAMILT...[02.Окт.2024]
1. zef1984[05.Дек.2025]
2. Dvish[05.Дек.2025]
3. Intellect[05.Дек.2025]
4. Romanivanov[05.Дек.2025]
5. igogoigogo[05.Дек.2025]
6. 1rishka[04.Дек.2025]
7. L_V_N[04.Дек.2025]
8. ИвановИИ[04.Дек.2025]
9. Alex_U[04.Дек.2025]
10. Yarikus03[03.Дек.2025]
МастерБаку[583]
Yulana34[177]
Serg74[160]
Dimitrius[129]
naves[122]
РОМУЛ[121]
bektyish[121]
madmac[116]
Алекс-200[114]
begun_a[112]