[ Новые сообщения · Участники · Правила форума · Поиск · RSS ]



  • Страница 2 из 2
  • «
  • 1
  • 2
Модератор форума: YRA46  
Стерилизатор паровой ВК-75 [ТЗМОИ] Тюмень
ludakremДата: Среда, 24.Мар.2010, 18:15 | Сообщение # 1
Стажер
У вас сообщений: 4
автоклавщик
OFFлайн
Украина

. В этой теме собрана вся информация о неисправностях в паровом стерилизаторе ВК-75 производства ТЗМОИ и проблемах с ним связанным.



Если у вас примитивное мышление электро-сантехника, то для вас это - "автоклав" ...
Если у вас мышление инженерно-техническое и вы знаете какое оборудование с каким функционалом применяется в медицине, то это - паровой стерилизатор!
Чтобы осознать разницу, см. тему по адресу - https://www.medteh.info/forum/55-18984-246184-16-1613328865
3979321.jpg (9.4 Kb)
 
les_nik_178Дата: Пятница, 02.Дек.2011, 04:28 | Сообщение # 41
У вас сообщений: 1094
Медтехник
OFFлайн
Российская Федерация

Far East
Alex_UssR, из-за того, что у нас паровые стерилизаторы старенькие, то я стараюсь проводить гидравлику ежегодно.
Восемь лет перебор, но так написано в паспорте. Значит изготовитель это допускает.
Пусть собственник и ответственный за паровой стерилизатор думает как часто проводить гилравлику.
.

Да, гидравлическое испытание, которое Вы утрированно называете "гидравлика", Вы можете делать хоть ежемесячно, потому что Вы всего лишь лично удостоверяетесь в некоторой герметичности и прочности сосуда, работающего под избыточным давлением. И на основе такого, всего лишь технологического действия, Вы просто не правомочны делать официальное заключение о возможности дальнейшей безопасной и безаварийной эксплуатации парового стерилизатора, как целостной установки, подключенной к обеспечивающим инженерно-техническим системам (коммуникациям ), эксплуатируемого своевременно аттестованным/переаттестованным и обеспеченным персоналом.
Чтобы такое осуществлять, надо иметь личное и коллективное государственное право на подобные действия, и это организационно-техническое мероприятие называется - техническое освидетельствование (ТОС)! (а не самочинная "гидравлика" ...).
О назначении технического освидетельствования и его организации обязательно см. по ссылке в теме: "Техническое освидетельствование паровых стерилизаторов в ЛПУ (Основные организационно-правовые моменты ) ".
 
medtehДата: Пятница, 02.Дек.2011, 05:49 | Сообщение # 42
Admin


Цитата les_nik_178 ()
не реже 1 раза в 8 лет

Это не значит что один раз за 8 лет ... wink
 
МВРДата: Пятница, 02.Дек.2011, 18:30 | Сообщение # 43
Медтехник
OFFлайн
Российская Федерация

.
Коллеги! Чтобы всем остальным было ясно о каком техническом освидетельствовании паровых стерилизаторов идёт речь, давайте определимся - либо об очередном (т.е. обязательном), либо о внеочередном - и их не надо путать ...
Нормативная документация предусматривает периодичность и объём обязательного проведения очередного тех.освидетельствования, и условия проведения внеочередного, их организационно-технологический регламент.

А вот проводить инициативное - неофициальную (самочинную) техническую проверку с гидроиспытанием или без него - "да хоть каждый день", если у владельца есть на это деньги и ему можно задурить голову, называя подобное ТОСом, или по желанию медтехника, если, конечно, владелец не будет возражать ...
Я писал на Форуме о нормативных требованиях ...

Как вы понимаете разницу между фразами "через каждый год" и "каждый год"? Может это вводит некоторых в заблуждение? Пояснение про 8 лет см. предыдущее сообщ. ...

Сами гидравлические испытания это не есть техническое освидетельствование - это всего лишь один из методов контроля в составе организационных и технологических процедур при проведении технического освидетельствования, но который обязателен в течение 8-ми летнего срока эксплуатации ... ОМУ для медицины предусматривает ТОС (но не "гидравлику" ) - через каждые 2-а года ...
 
Alex_UssRДата: Пятница, 02.Дек.2011, 19:25 | Сообщение # 44
У вас сообщений: 524
Электромеханик
OFFлайн
Беларусь

Барановичи
Дело не "в хочу" или "есть деньги". Дело в безопасности работы на сосуде под давлением. Не хочу, чтоб кого-то ошпарило или он развернул пол здания. Не нравится его состояние (сосуда, резьб паропроводов) делаю внеочередные , а не хотят - писулину, мол он не отвечает каким-то требованиям и нормам + снятие с обслуживания.
До кучи описание последствий. biggrin Еще особо никто не хотел "садиться" или отвечать за подсудное.
.

С организационной точки зрения Вы осуществляете/навязываете, что точнее, - инициативное (инициативную техническую проверку), т.к. внеочередное ТОС так не организовывается, и так не проводится ... Вникайте в организационные вопросы, а то за такое действительно будет плохо при проверке надзорными органами ...
 
ZagudalinДата: Пятница, 02.Дек.2011, 20:26 | Сообщение # 45
У вас сообщений: 627
сервисный инженер
OFFлайн
Российская Федерация

Цитата МВР ()
ОМУ для медицины предусматривает - через каждые 2-а года ...
Цитата Zagudalin ()
МВР, гидравлические испытания проводятся ежегодно. МУ 28-4/6 от 12,08,1980г. ДЕЙСТВУЮЩИЙ ДОКУМЕНТ
.

Zagudalin, чтобы не мутить в теме, почитайте, уразумевая, пояснение в сообщ. 41 ...
 
x36xДата: Понедельник, 15.Окт.2012, 21:36 | Сообщение # 46
Участник
У вас сообщений: 93
инженер
OFFлайн
Российская Федерация

Тула
Уважаемые коллеги, поделитесь опытом разборки парового стерилизатора ВК-75 (ТЗМОИ) 1994 года выпуска.
Нужно снять кожух со стерилизатора, чтобы посмотреть где потекла стерилизационная камера.
В какой последовательности лучше разбирать?
 
lis63Дата: Понедельник, 15.Окт.2012, 22:32 | Сообщение # 47
начальник участка
OFFлайн
Российская Федерация

Самара
Все винты, какие видишь снаружи - отворачивай. Отключай ТЭНы, датчик и ЭКМ, отворачивай трубы на манометры и эжектор, колонку (с удлинителями) и кран "Пар в камеру". Потом кожух стягивается вниз как со старой стиральной машинки.
На разборку-сборку при хорошем раскладе уходит часа 1.5-2.
Нюансы:
1. Не отворачивается колонка. Чтобы отвернуть: обстукиваем её аккуратно со всех сторон, греть будешь - придётся менять прокладки, кстати, в безвыходной ситуации помогает сантехнить вместо прокладок колонки. Перекашивать колонку тоже нельзя - может стекло лопнуть.
2. При выворачивании патрубков манометров обнаруживается, что резьба патрубка "съедена". Лечится заменой патрубка (раньше они были латунными, при многократном использовании сантехнити резьбы портились, сейчас из нержавейки, думаю, надежнее.

Перед разборкой убедись, что течёт именно из камеры, а не из резьбовых соединений труб, скрытых под корпусом, такое бывает чаще.
 
bc34535Дата: Понедельник, 15.Окт.2012, 22:32 | Сообщение # 48
Заглянувший
У вас сообщений: 2
---
OFFлайн
Украина

Одесса
Кто может объяснить, зачем посадочное место для ТЭНов сделано из чёрного металла?

п.с. Максимум что мне приходит в голову - из-за токов Фуко.
 
babysh-mДата: Понедельник, 15.Окт.2012, 22:32 | Сообщение # 49
сервисный инженер
OFFлайн
Российская Федерация

Екатеринбург
Чтобы лучше ржавело!
 
bc34535Дата: Понедельник, 15.Окт.2012, 22:32 | Сообщение # 50
Заглянувший
У вас сообщений: 2
---
OFFлайн
Украина

Одесса
Мой отчим работал на судостроительных заводах, специалистом по сварке.
У него много изобретений, он внедрял новое оборудование.
...
Так он рассказывал на примерах как работали тогдашние НИИ.
Приходит в нии задание: разработать сварочное оборудование, они его разрабатывают с кучей ошибок.
Потом НИИ получает финансирование и лет 10-20 занимается устранением этих ошибок.
Отчим заменил ртутные лампы (6 кг ртути в каждой, срок работы около 2000 ч) на тиристоры.
Всё получилось дешевле и надёжней и долговечней (100 000 ч).
В результате он получил жёсткое сопротивление со стороны НИИ, завода по переработке ртути, завода по производству ртутных ламп.
Пришлось обращаться через директора завода к министру, с демонстрацией ему тиристоров и ртутных ламп (высота лампы 1 м).
Министр одобрил нововведение.
...
Так что, вполне возможно, что единственное предназначение этой чёрной пластины - проржаветь через 10 лет, чтоб у завода всегда был заказ.
 
bakdenДата: Среда, 18.Янв.2017, 10:42 | Сообщение # 51
Стажер
У вас сообщений: 6
электрик. подменяю медтехника
OFFлайн
Российская Федерация

ст. милютинская.
Коллеги, подскажите советом. При очень грязной воде в нашем регионе (иногда коричневая), стоит ли связываться с вакуумной сушкой на ВК-75? Предыдущий медтехник вообще отключил эжектор от воды (я так понимаю, от греха подальше). Биксы влажноватые. Начальство вопрошает - нельзя ли что-то сделать ... Фильтр - это, конечно, вариант, но, я так думаю, не стопроцентно надежный.
 
YRA46Дата: Среда, 18.Янв.2017, 12:42 | Сообщение # 52
Стоматология, Стерилизация
OFFлайн
Российская Федерация

г. Курск
Цитата bakden ()
При очень грязной воде в нашем регионе (иногда коричневая), стоит ли связываться с вакуумной сушкой на ВК-75?

Эжектору вообще пофиг какая вода, главное, чтобы камни не шли. Потому как, если на эжекторе забьётся выход, то есть шанс, что эта вода попадёт в камеру. Там, конечно, стоит обратный клапан, но бывает что не срабатывает. Или персонал начудит с вентилями.
 
santeyДата: Понедельник, 16.Сен.2019, 10:06 | Сообщение # 53
Стажер
У вас сообщений: 14
директор
OFFлайн
Российская Федерация

тверь
Цитата bakden ()
подскажите советом. При очень грязной воде в нашем регионе (иногда коричневая), стоит ли связываться с вакуумной сушкой на ВК-75?
Предыдущий медтехник вообще отключил эжектор от воды (я так понимаю, от греха подальше). Биксы влажноватые.
Начальство вопрошает - нельзя ли что-то сделать ... Фильтр - это, конечно, вариант, но, я так думаю, не стопроцентно надежный.

А дистиллятор купить? ...
 
МВРДата: Понедельник, 16.Сен.2019, 13:01 | Сообщение # 54
Медтехник
OFFлайн
Российская Федерация

.
santey, а Вы представляете о чём речь? ...
 
VladykaДата: Четверг, 03.Окт.2019, 16:27 | Сообщение # 55
Участник
У вас сообщений: 187
Инженер-электронщик
OFFлайн
Украина

Донецк(ДНР)
Подскажите, пожалуйста, проблема при включении парового стерилизатора ВК-75 - горит лампочка "НЕТ ВОДЫ".
Что с этим делать?
Дайте варианты. Может есть способ закоротить датчик на время? ...
(P.S. Датчик в норме, вода есть ...)
.

На форуме есть темы про паровые стерилизаторы пр-ва ТЗМОИ, и не только, в которых рассматривалась Ваша проблема.
Читайте их - и найдёте в них ответы/решения, а заодно узнаете и много полезного для себя ...
.

"инженер"-электронщик из Донецка Vladyka, что Вам было непонятно в преамбуле темы, из которой перенесено это Ваше сообщение, и которая не соответствовала по своей тематике Вашему вопросу?
Вы уже не раз демонстрируете свою некоторую несостоятельность как ...
Вот и опять повторяется то, за что Вы уже были предупреждены!!! Может Вам мусорящему на Форуме лучше на нём не появляться?! ...
Вам снова
ПРЕДУПРЕЖДЕНИЕ! При повторении подобного, Вам придётся дать время, чтобы Вы наконец-то осознали как надо и где участвовать на Форуме.


.


<-------V/'L'@Дb)KA------->
 
bektyishДата: Пятница, 04.Окт.2019, 08:14 | Сообщение # 56
У вас сообщений: 1876
Электромеханик по слаботочным сетям
OFFлайн
Российская Федерация

Дистрикт 74
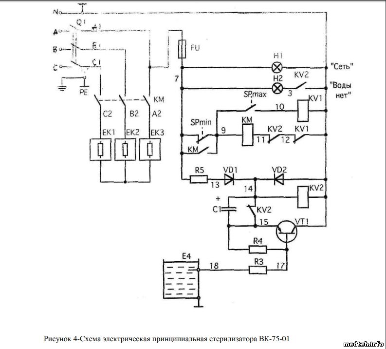
Стерилизатор паровой ВК-75 http://www.profmt.ru/pasporta_i_instruktsii/VK-75.pdf

http://medtorg1.ru/data/documents/vk-75-01-pasport.pdf
.

схема
0735139.jpg (57.2 Kb)


Сообщение отредактировал bektyish - Пятница, 04.Окт.2019, 08:17
 
ДанДата: Пятница, 04.Окт.2019, 13:42 | Сообщение # 57
Заглянувший
У вас сообщений: 1
Инженер
OFFлайн
Российская Федерация

Пенза
Цитата Vladyka ()
Подскажите, пожалуйста, проблема при включении парового стерилизатора ВК-75 - горит лампочка "НЕТ ВОДЫ".
Что с этим делать?
Дайте варианты.

Может, банально, сгорела лампочка, или нет контакта, а так же проверить уровень настройки датчика и есть ли контакт у датчика.

.


О том , что всё пройдёт вспоминать не надо
 
ek16Дата: Пятница, 04.Окт.2019, 19:50 | Сообщение # 58
Участник
У вас сообщений: 218
инженер-электрик
OFFлайн
Российская Федерация

Тюмень
Vladyka, воду заливать при отключённом питании. Иначе при включении без воды сработает реле KV2 и за счёт контакта в цепи 14-15 встанет на самоблокировку.
Если не поможет - проверить/заменить транзистор VT1.

.


Александр
 
bektyishДата: Пятница, 04.Окт.2019, 21:03 | Сообщение # 59
У вас сообщений: 1876
Электромеханик по слаботочным сетям
OFFлайн
Российская Федерация

Дистрикт 74
KV1 220 V и KV2 24 V - не перепутали. Последние, которые обслуживал, шли со штепсельными реле. Да и, катушка пускателя - не сгоревшая, коротить не может?

.
 
TuwerДата: Пятница, 11.Окт.2019, 17:47 | Сообщение # 60
Участник
У вас сообщений: 166
Стажер
OFFлайн
Российская Федерация

Москва
Столкнулся с такой проблемой, после замены манометра, пускатель запускается, но при размыкании основной стрелки со стрелкой минимума манометра, он начинает беспрерывно трещать. Манометр не причём, подключал старый, тоже самое. Не могу понять, по схеме всё совпадает, но реле блокирует работу.

Коллеги, куда обратить внимание?


Сообщение отредактировал Tuwer - Пятница, 11.Окт.2019, 17:49
 
bespalnik72Дата: Пятница, 11.Окт.2019, 18:05 | Сообщение # 61
Техник
У вас сообщений: 319
инженер
OFFлайн
Российская Федерация

Красноярск
Проведите ревизию контактов реле.

.


586
 
TuwerДата: Пятница, 11.Окт.2019, 18:21 | Сообщение # 62
Участник
У вас сообщений: 166
Стажер
OFFлайн
Российская Федерация

Москва
bespalnik72, зачистил до блеска, уже грешу на сам пускатель, но логически он не причём.
 
ek16Дата: Пятница, 11.Окт.2019, 19:23 | Сообщение # 63
Участник
У вас сообщений: 218
инженер-электрик
OFFлайн
Российская Федерация

Тюмень
Tuwer, пускатель не встаёт на самоблокировку. Проверь подключение и работу вспомогательного контакта пускателя. Именно он обеспечивает питание катушки контактора, когда минимальный контакт манометра размыкается.

.


Александр
 
TuwerДата: Суббота, 12.Окт.2019, 13:47 | Сообщение # 64
Участник
У вас сообщений: 166
Стажер
OFFлайн
Российская Федерация

Москва
Так понимаю, фаза должна оставаться на катушке пускателя в момент размыкания общего и мин. контакта - этого нет. Не понимаю тогда, схема была не тронута, мысль кинуть дополнительный провод с фазой напрямую к катушке.

.
 
bespalnik72Дата: Суббота, 12.Окт.2019, 17:33 | Сообщение # 65
Техник
У вас сообщений: 319
инженер
OFFлайн
Российская Федерация

Красноярск
Проверьте контакты пускателя, используемые для самоблокировки. Не надо ничего кидать, тем более, фазу.

586
 
bektyishДата: Суббота, 12.Окт.2019, 18:45 | Сообщение # 66
У вас сообщений: 1876
Электромеханик по слаботочным сетям
OFFлайн
Российская Федерация

Дистрикт 74
Вот эти
1373527.jpg (60.7 Kb)
 
TuwerДата: Понедельник, 14.Окт.2019, 12:22 | Сообщение # 67
Участник
У вас сообщений: 166
Стажер
OFFлайн
Российская Федерация

Москва
bektyish, разобрался, спасибо!
У этого пускателя вспомогательная цепь контактов НЗ, у родного НО, сбило с толку, по схеме смотрю подключение - такое же, а не работает, бывает.
Всем спасибо!

.
 
bektyishДата: Понедельник, 14.Окт.2019, 17:20 | Сообщение # 68
У вас сообщений: 1876
Электромеханик по слаботочным сетям
OFFлайн
Российская Федерация

Дистрикт 74
Tuwer, они схему лет 30-ть, а может и больше, не меняли. Менялись только реле - на новые, со штепсельным разъёмом. Зато, если встретишь в своей жизни ВК-30 (их же производства) уже не растеряешься - всё то же самое, но в однофазном режиме (по питанию ТЭНов ) - а всё остальное один в один.
 
Numb1Дата: Вторник, 12.Ноя.2019, 09:59 | Сообщение # 69
Заглянувший
У вас сообщений: 1
Механик
OFFлайн
Российская Федерация

Пенза
Коллеги, необходимо установить паровой стерилизатор в помещении без канализации и водопровода.
Аппарат поставить на подставку, конденсат сливать в ёмкость.
Возможны ли проблемы при эксплуатации?
 
grozaДата: Вторник, 12.Ноя.2019, 22:19 | Сообщение # 70
Участник
У вас сообщений: 57
Инженер-наладчик
OFFлайн
Российская Федерация

Ставрополь
Цитата Numb1 ()
Коллеги, необходимо установить паровой стерилизатор в помещении без канализации и водопровода.
Аппарат поставить на подставку, конденсат сливать в ёмкость.
Возможны ли проблемы при эксплуатации?

Проблема, на мой взгляд, выпуск пара по окончании процесса стерилизации будет куда осуществляться?
В помещение, где стоит сам стерилизатор?
Ну, как бы, это не совсем удобно. Я устанавливал стерилизатор в помещении без водопровода и канализации, но трубку выпуска отработанного пара выводил на улицу.
 
VladykaДата: Понедельник, 30.Мар.2020, 19:23 | Сообщение # 71
Участник
У вас сообщений: 187
Инженер-электронщик
OFFлайн
Украина

Донецк(ДНР)
Добрый день.
Подскажите, пожалуйста, на датчик уровня воды ВК-75 приходит 220 В, аппарат выдаёт "Воды нет" и начинает кипятить воду датчиком.
Подскажите, как решить эту задачу?

.


<-------V/'L'@Дb)KA------->
 
YurkevichДата: Понедельник, 30.Мар.2020, 20:02 | Сообщение # 72
У вас сообщений: 567
инженер-наладчик
OFFлайн
Российская Федерация

выборг
Проверь сам датчик (сопротивление, при нормальном уровне воды, между датчиком и корпусом порядка нескольких кОм), если больше, то проверь стержень датчика и качество воды.
Если очень чистая (в парогенераторе чистейший дистиллят), то добавить немного соли или воды из водопровода. Ну, и проверить резисторы R3, R4 транзистор, конденсатор и контакты 15-15 реле KV2 (схема с.56).
 
Alex_UssRДата: Понедельник, 29.Янв.2024, 15:48 | Сообщение # 73
У вас сообщений: 524
Электромеханик
OFFлайн
Беларусь

Барановичи
У меня беда - впервые кто-то захотел рабочий эжектор. Оный крученый-перекрученный и на макс. открытом кране, скорее заливает воду, чем создаёт разряжение. Под форсункой и выходом - по две шайбы ... Ощущение такое, что обе части, которые вкручиваются в середину, банально перекашивает и вода бьёт мимо выходного отверстия. Разбирал-собирал ... Только на малом потоке еле-еле палец присасывает.
 
bektyishДата: Четверг, 01.Фев.2024, 15:51 | Сообщение # 74
У вас сообщений: 1876
Электромеханик по слаботочным сетям
OFFлайн
Российская Федерация

Дистрикт 74
Сброс пара куда, в канализацию? А она не забита? От автоклава должен быть уклон, и никаких подъёмов - иначе там будет скапливаться вода, создавая препятствия. Давление в водопроводе чем больше тем лучше.
.

https://www.medteh.info/_fr/10/3979321.jpg
Цитата из сообщения 1 ()
Если у вас мышление электро-сантехника, то для вас это - "автоклав" ...
https://www.medteh.info/forum/55-18984-246184-16-1613328865
https://www.medteh.info/forum/55-18984-246203-16-1613379853
 
  • Страница 2 из 2
  • «
  • 1
  • 2
Поиск:



Статистика Форума
Последние обновления тем: Новые файлы хранилища: Новые участники: Top10 участников:
1. Радиовизиограф RSV 2[hak134 (06.Мар.2026)]
2. УЗИ Logiq P9 ф.GE Ult...[AlexanderRu (05.Мар.2026)]
3. ЭКГ ЭК12Т-01-«Р-Д»[nikolai-m71 (03.Мар.2026)]
4. Дозатор шприцевой Аit...[ApelSin92 (02.Мар.2026)]
5. C-дуга "АРХМ-РЕН...[medplus (27.Фев.2026)]
6. Стоматустановка мод.....[vev1974 (26.Фев.2026)]
7. аппарат УЗД Samsung H...[имт (26.Фев.2026)]
8. Настройка и ремонт ми...[maik32 (25.Фев.2026)]
9. Стерилизатор паровой ...[skvorcovs77 (25.Фев.2026)]
1. Apollo EZ service man...[25.Дек.2025]
2. VIVIX Setup Operation...[12.Окт.2025]
3. GenwareMP[10.Сен.2025]
4. Настройка реагентов M...[20.Авг.2025]
5. Philips HD3-EXP[13.Авг.2025]
6. Рентгеновское оборудо...[08.Авг.2025]
7. VersaMed iVent201 Сер...[13.Фев.2025]
8. Гелпик КРД Ренекс РЦ ...[09.Фев.2025]
9. Офтальмологическая ус...[31.Окт.2024]
10. Cardinal-Health-VELA-...[03.Окт.2024]
1. zelmed[06.Мар.2026]
2. Olen[06.Мар.2026]
3. AlekseiPL[06.Мар.2026]
4. Vlad107[06.Мар.2026]
5. AVC[06.Мар.2026]
6. ViktorT[05.Мар.2026]
7. kolia1984[05.Мар.2026]
8. EvgeniyT[05.Мар.2026]
9. Andrey124[05.Мар.2026]
10. Мари13[05.Мар.2026]
МастерБаку[583]
Yulana34[177]
Serg74[160]
Dimitrius[129]
naves[122]
РОМУЛ[121]
bektyish[121]
madmac[116]
Алекс-200[114]
генаf[112]