[ Новые сообщения · Участники · Правила форума · Поиск · RSS ]



  • Страница 3 из 3
  • «
  • 1
  • 2
  • 3
Микроскопы ЛОМО и других производителей
les_nik_178Дата: Вторник, 26.Июн.2012, 10:52 | Сообщение # 81
У вас сообщений: 1094
Медтехник
OFFлайн
Российская Федерация

Far East
Какие микроскопы? Марка? Все одной марки? В среднем их хлама можно восстановить один из трех. По времени на разборку, дефектовку и сборку уходит от 30 минут до одного часа.
 
МСержДата: Суббота, 01.Сен.2012, 01:39 | Сообщение # 82
Стажер
У вас сообщений: 36
законченный радиолюбитель
OFFлайн
Российская Федерация

Да это все понятно, что хочется сделать, как лучше. Это до поры до времени. Обратимся к законодательству, любая переделка и даже замена одной детали другой маркировки согласовывается с заводом изготовителем. Попробуем найти через распространителя, а нет в итоге контрафакт Китай. Дабы не быть стрелочником, посоветуйте списать и приобрети новый.
 
Alex_UssRДата: Понедельник, 03.Сен.2012, 10:22 | Сообщение # 83
У вас сообщений: 525
Электромеханик
OFFлайн
Беларусь

Барановичи
Quote (creyt , 10.Мар.2012))
Давайте разберёмся. На выходе IR2103 к примеру. А на входе?

там IR21015 качает ключи + MIC3808
 
serkusДата: Четверг, 30.Окт.2014, 16:48 | Сообщение # 84
Участник
У вас сообщений: 68
Техник по ремонту и обслуживанию ме
OFFлайн
Украина

Лозовая
Цитата STaras ()
Иногда блок бывает проще починить, чем переделывать - деталей там почти и нет:
MICROMEDXS-5510.rar(14Kb)


Сгорел предохранитель, нашел в схеме 2 сгоревших диода входного выпрямителя и полетели 2 транзистора 13005. Заменил все неисправные детали. Схема не работает. Что еще можете подсказать?
 
DimitriusДата: Четверг, 30.Окт.2014, 19:52 | Сообщение # 85
У вас сообщений: 410
инженер
OFFлайн
Украина

Украина
Цитата serkus ()
Схема не работает. Что еще можете подсказать?


DB3 часто слетают, а также прозвоните все резисторы


Cвет в конце туннеля бывает разный
 
serkusДата: Четверг, 30.Окт.2014, 22:18 | Сообщение # 86
Участник
У вас сообщений: 68
Техник по ремонту и обслуживанию ме
OFFлайн
Украина

Лозовая
Резисторы целые, Динистор не звонится.
 
serkusДата: Понедельник, 10.Ноя.2014, 21:57 | Сообщение # 87
Участник
У вас сообщений: 68
Техник по ремонту и обслуживанию ме
OFFлайн
Украина

Лозовая
Цитата Dimitrius ()
а также прозвоните все резисторы

действительно, еще 2 резюка по 22 ома приказали долго жить. Реанимировал, все пошло. И не надо мудрить с разными траблами biggrin
 
sem-antДата: Среда, 11.Мар.2015, 12:16 | Сообщение # 88
Заглянувший
У вас сообщений: 1
никакой
OFFлайн
Украина

Черкассы
Vladisla T Доброго времени суток. Это ваша переделка? Работает ли? Если есть готовая плата скиньте пожалуста. Какя мощность этого дивайса? Можно ли из него вытащить 20-30 Ампер?
 
RomualdДата: Пятница, 13.Мар.2015, 16:24 | Сообщение # 89
Техник
У вас сообщений: 443
ремонт медоборудования
OFFлайн
Российская Федерация

Липецк
Столкнулся тоже с битым блоком подсветки,ремонт был затруднительным ибо блок залит наглухо пластмассой. Собрал простой регулятор напряжения на LM317, поставил белый тёплый светодиод 1wx3v предварительно ограничив ток до 100мА со стабилизатора при максимальном напряжении.Все работает,ничего не греется.Единственное, устроит ли спектр свечения лаборантов-вопрос.

...пусть спасёт лишь того, кого можно спасти...
 
RZVTДата: Четверг, 07.Май.2015, 08:53 | Сообщение # 90
Участник
У вас сообщений: 78
инженер-ремонтник
OFFлайн
Украина

Кривой Рог
Иногда проще сделать свое, чем восстанавливать непонятки. Некоторые производители надфилем спиливают маркировку микросхем. Предлагаю свой вариант, может кому подойдет. По крайней мере клиент очень доволен. Питание - переменка 10-15В, схема выполнена как стабилизатор тока, светодиод белый суперяркий (максимальный ток 25 мА).Схема в приложении.
12.pdf (6.1 Kb)


Я должен видеть, чем я дышу
 
serkusДата: Четверг, 07.Май.2015, 14:29 | Сообщение # 91
Участник
У вас сообщений: 68
Техник по ремонту и обслуживанию ме
OFFлайн
Украина

Лозовая
RZVT, а скажите, пожалуйста, в каких пределах регулируется яркость свечения, и если можно укажите тип светодиода, или хотя-бы размеры его корпуса.
 
VemoДата: Четверг, 21.Апр.2016, 16:33 | Сообщение # 92
Участник
У вас сообщений: 58
Инженер по МО
OFFлайн
Российская Федерация

ЮФО
На микроскопах "Микмед-5" на платах сгорело несколько элементов. Названия спилены производителем. Насчет новых плат писал производителю, они молчат. Купил электронные трансформаторы по 72 (!) рубля (на выходе переменка 12 V). ИМХО, самый простой выход из ситуации.
9733782.jpg (158.4 Kb)


Сообщение отредактировал Vemo - Четверг, 21.Апр.2016, 16:36
 
Alex_UssRДата: Суббота, 30.Апр.2016, 02:41 | Сообщение # 93
У вас сообщений: 525
Электромеханик
OFFлайн
Беларусь

Барановичи
IR21015 качает ключи + MIC3808 шим контроллер. Это на старой зеленой плате. Сейчас получил новые красные - там все по-другому.
В целом - я и старые подымал, банальной заменой корпусов biggrin
 
МастерБакуДата: Понедельник, 02.Май.2016, 12:59 | Сообщение # 94
У вас сообщений: 11269
инженер
OFFлайн
Российская Федерация

Нижний Новгород
Vemo, зачем отрезали регулировку , могли бы найти блок с регулировкой. например
 
VemoДата: Пятница, 06.Май.2016, 08:31 | Сообщение # 95
Участник
У вас сообщений: 58
Инженер по МО
OFFлайн
Российская Федерация

ЮФО
Цитата МастерБаку ()
Vemo, зачем отрезали регулировку , могли бы найти блок с регулировкой. например

В наших краях такого добра не сыскать...
 
SanatexДата: Вторник, 21.Июн.2016, 12:00 | Сообщение # 96
Стажер
У вас сообщений: 4
Торгаш)
OFFлайн
Российская Федерация

Саранск
стоит диод, переделали под аккум...
 
AlexanderRuДата: Воскресенье, 04.Дек.2016, 16:06 | Сообщение # 97
Участник
У вас сообщений: 110
Инженер
OFFлайн
Российская Федерация

Урюпинск
Добрый день.Отдали в ремонт БП от микроскопа. Модель сказать не могу, он не у меня, да это наверно не важно, сколько не вскрывал микроскопы там такой БП. Вышла из строя микросхема (фото3), маркировка стерта, не подскажите название, может кто-то знает. Раньше просто ставил Бп 12v, получался без регулировки. Вообще интересно, как кто решает эту проблему, типа заказ, замена... Читал, что написано на форуме по этой теме, пока ничего интересного не нашел.
1694866.jpg (161.8 Kb) · 5462821.jpg (110.2 Kb) · 1974932.jpg (100.1 Kb)


Сообщение отредактировал AlexanderRu - Воскресенье, 04.Дек.2016, 16:33
 
maksai1990Дата: Воскресенье, 04.Дек.2016, 18:01 | Сообщение # 98
Участник
У вас сообщений: 91
инженер
OFFлайн
Российская Федерация

Поволжье
AlexanderRu, Мы если ремонтопригодный (не сгорел полностью если), то ремонтируем, если нет, то заказываем.
Это скорее всего ШИМка, название разве нисколько не видно? а если взять термопасту и немного нанести и растереть, бывает помогает.
 
AlexanderRuДата: Воскресенье, 04.Дек.2016, 18:19 | Сообщение # 99
Участник
У вас сообщений: 110
Инженер
OFFлайн
Российская Федерация

Урюпинск
Цитата AlexanderRu ()
название разве нисколько не видно?
Название затерто ножом или каким то острым предметом.
3964529.jpg (117.3 Kb)
 
AlexanderRuДата: Воскресенье, 04.Дек.2016, 18:22 | Сообщение # 100
Участник
У вас сообщений: 110
Инженер
OFFлайн
Российская Федерация

Урюпинск
Цитата AlexanderRu ()
Это скорее всего ШИМка
Так и есть, она стоит на раскачке полевого транзистора. 2-я микросхема, я думаю играет роль регулировки.
 
GHOST_J_DДата: Понедельник, 05.Дек.2016, 07:29 | Сообщение # 101
Участник
У вас сообщений: 111
Пока не решил
OFFлайн
Российская Федерация

Свердловск
http://www.irf.ru/ сайт производителя
по нижним обрывкам символов не подобрать ?
http://www.irf.ru/cgi-bin/search.pl?asked_name=%F8%E8%EC&OK=OK
 
AlexanderRuДата: Понедельник, 05.Дек.2016, 10:30 | Сообщение # 102
Участник
У вас сообщений: 110
Инженер
OFFлайн
Российская Федерация

Урюпинск
Цитата AlexanderRu ()
по нижним обрывкам символов не подобрать ?
Это маловероятно, единственно, что можно попробовать (на мой взгляд), определиться с распиновкой "ног" и по таблице на Мониторе определить какая это микросхема. Для ТВ это прокатывало не раз. В любом случае для меня это проще, чем заниматься (в наше время) самоделками.
 
Papa_CarloДата: Понедельник, 05.Дек.2016, 11:00 | Сообщение # 103
Стажер
У вас сообщений: 47
Специалист по Буратинам
OFFлайн
Российская Федерация

San Miniato al Monte
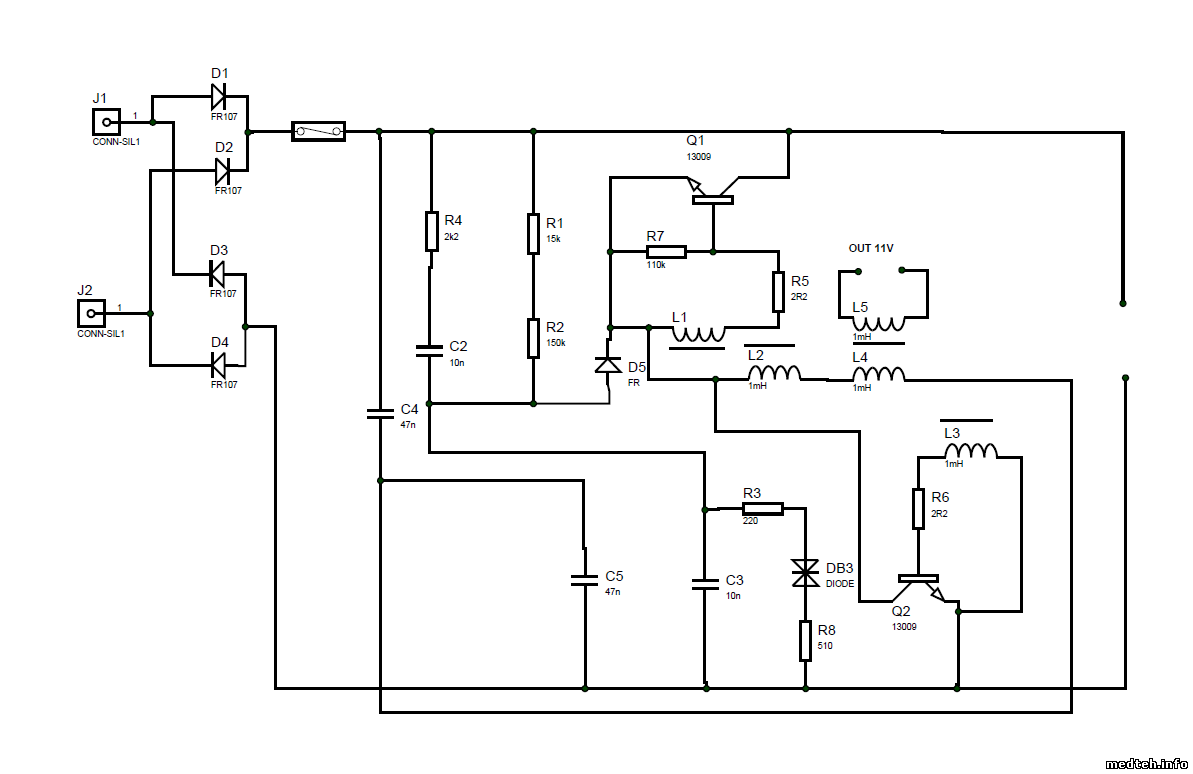
Первая микросхема ШИМ - MIC3808YM, вторая - драйвер затворов - IR2101S. Вместе с ними обычно летят полевики IRFR310, резисторы (5,1 Ом) в цепях их затворов, токоизмерительный резистор в цепи истока "нижнего" транзистора (5,1 Ом). Вот схема в sPlan 7.0 (красным выделены часто сгорающие компоненты). Маркировка условная.
__20-12.spl (50.5 Kb)
 
AlexanderRuДата: Понедельник, 05.Дек.2016, 11:20 | Сообщение # 104
Участник
У вас сообщений: 110
Инженер
OFFлайн
Российская Федерация

Урюпинск
Цитата AlexanderRu ()
Первая микросхема
Очень даже полезненькая инфа.
Цитата AlexanderRu ()
Вместе с ними обычно летят полевики IRFR310, резисторы (5,1 Ом) в цепях их затворов,
Я, так и определил, что м-ма дохлая. Однако буду пробовать drinks
 
maksai1990Дата: Понедельник, 17.Апр.2017, 09:32 | Сообщение # 105
Участник
У вас сообщений: 91
инженер
OFFлайн
Российская Федерация

Поволжье
Papa_Carlo, спасибо за схему, очень полезна
 
YurkevichДата: Четверг, 20.Апр.2017, 08:31 | Сообщение # 106
У вас сообщений: 567
инженер-наладчик
OFFлайн
Российская Федерация

выборг
Подобного рода изделия "китайцы" минимизировали по максимуму. Практически всегда, при сгорании одной детали те или иные повреждения получают и другие. "Поштучная" замена приводит к тому, что оставшиеся незаменеными поврежденные элементы повреждают вновь установленные. Часто, в литературе, рекомендуют заменять все элементы в высоковольтной части схемы. В продаже имеется "куча" сравнительно дешевых электронных трансформаторов для питания галогенных ламп на любую (в пределах разумного) мощность. По цене , учитывая время на поиск и получение запчастей для ремонта, получается сравнимо. Если медики попадаются "особо привередливые" и им нужна регулировка яркости резистором - то есть трансформаторы, правда подороже, с диммером
 
seatovodДата: Пятница, 28.Апр.2017, 19:15 | Сообщение # 107
У вас сообщений: 625
инженер
OFFлайн
Российская Федерация

Нижний Новгород
Есть сравнительно недорогой и быстрый вариант решения проблемы: в продаже имеются китайские блоки питания (например, ROBITON) с переключателем на несколько напряжений. Можно использовать данный БП: выпаять переключатель и соединить БП с микроскопом трёхжильным кабелем типа ПВС 3*0,75. Подаётся "земля", "+" и провод с переключателя. Переменный резистор в микроскопе включается между этим проводом и землёй. Возможно, нужен будет ограничивающий резистор на 6,8 кОм. Несколько лет назад переделал таким образом десятка полтора микроскопов: поломок не было, регулировка обеспечивается.
 
totoДата: Пятница, 01.Сен.2017, 14:39 | Сообщение # 108
Участник
У вас сообщений: 82
Системный программист
OFFлайн
Российская Федерация

ЦФО
Цитата Мотор ()
Месяц тому назад пришлось заменять сгоревший БП в Микмеде-5. Поставил электронный транс для галогенок. Регулировку яркости сделать не проблема,основной гимор в подборе постоянной времени заряда ёмкости. При наличии осциллографа - дело 30мин(Вроде это уже здесь описывалось). В моем случае заменил постоянный резистор(330кОм) на пост. 51кОм + перем. 430кОм. Кондёр(10нФ) заменил на 100нФ. И всё работает отлично! Яркость регулируется где-то от 50 до 100%.




Мотор, А в этой схеме электро трансформатора, что менять для регулировки?
7347239.png (41.7 Kb)


Сообщение отредактировал toto - Пятница, 01.Сен.2017, 14:40
 
seatovodДата: Среда, 11.Окт.2017, 11:58 | Сообщение # 109
У вас сообщений: 625
инженер
OFFлайн
Российская Федерация

Нижний Новгород
Коллеги, кто может подсказать точную марку светодиода, устанавливаемого в микроскоп МИКМЕД-5? Производитель CREE.
 
  • Страница 3 из 3
  • «
  • 1
  • 2
  • 3
Поиск:



Статистика Форума
Последние обновления тем: Новые файлы хранилища: Новые участники: Top10 участников:
1. Техническая поддержка...[UPZ (25.Май.2026)]
2. MOVIPLAN (УниКоРД-МТ)...[SpirituS (24.Май.2026)]
3. Аппарат магнитотерапе...[SpirituS (24.Май.2026)]
4. Стоматустановка K3 ф....[zizeroman (24.Май.2026)]
5. Анализатор гематологи...[fred1 (22.Май.2026)]
6. ЭХВЧ-400 ск-"Ник...[Olegosh (21.Май.2026)]
7. Анализатор биохимичес...[laverse (19.Май.2026)]
8. Аппарат Luminos 2011 ...[medplus (13.Май.2026)]
9. УЗИ SonoAce X8 ф.Sams...[valentin17 (13.Май.2026)]
1. Apollo EZ service man...[25.Дек.2025]
2. VIVIX Setup Operation...[12.Окт.2025]
3. GenwareMP[10.Сен.2025]
4. Настройка реагентов M...[20.Авг.2025]
5. Philips HD3-EXP[13.Авг.2025]
6. Рентгеновское оборудо...[08.Авг.2025]
7. VersaMed iVent201 Сер...[13.Фев.2025]
8. Гелпик КРД Ренекс РЦ ...[09.Фев.2025]
9. Офтальмологическая ус...[31.Окт.2024]
10. Cardinal-Health-VELA-...[03.Окт.2024]
1. Dream_29[26.Май.2026]
2. 89503843712[26.Май.2026]
3. Divan[26.Май.2026]
4. lavvila[26.Май.2026]
5. roser[25.Май.2026]
6. malakhov_dmitry[25.Май.2026]
7. Адвокат[25.Май.2026]
8. kosokuma[23.Май.2026]
9. Kraus[23.Май.2026]
10. Slonovik1[22.Май.2026]
МастерБаку[583]
Yulana34[177]
Serg74[160]
Dimitrius[129]
naves[122]
РОМУЛ[121]
bektyish[121]
madmac[116]
Алекс-200[114]
генаf[112]