[ Новые сообщения · Участники · Правила форума · Поиск · RSS ]



  • Страница 1 из 1
  • 1
Микроскоп Микмед-5 з-да ЛОМО
fred1Дата: Четверг, 03.Дек.2009, 08:11 | Сообщение # 1
У вас сообщений: 549
инженер BeckmanCoulter, Siemens MRT
OFFлайн
Российская Федерация

Анапа
Кто ремонтировал, какой есть опыт в ремонте, может есть схемы ?
 
medtehДата: Четверг, 03.Дек.2009, 12:16 | Сообщение # 2
Admin


fred1, здесь смотрел, может что пригодится. http://medteh.info/forum/11-327-1
 
Вячеслав-ВоронежДата: Среда, 16.Фев.2011, 22:13 | Сообщение # 3
У вас сообщений: 122
инженер-конструктор-програмист-техн
OFFлайн
Российская Федерация

Воронеж
Источник навороченный-завод поставляет на замену "комплект ,плата с переменным резистором и винтами крепления". Ремонтировать сей девайс не стоит- как правило выгораю не только цепи преобразователя но и обратные связи....
 
VladoДата: Суббота, 19.Фев.2011, 11:12 | Сообщение # 4
Участник
У вас сообщений: 162
лентяй,лодырь,алкоголик.
OFFлайн
Российская Федерация

Perm
ремонтировал сей девайс....выгорел блок розжига лампы сделал проще поставил электронный трансформатор от обычных галогенок 12В 50Вт только косяк он не регулируеться..лампа светит на полную
 
seatovodДата: Суббота, 19.Фев.2011, 16:21 | Сообщение # 5
У вас сообщений: 625
инженер
OFFлайн
Российская Федерация

Нижний Новгород
Как насчет замены галогеновой лампы светодиодом? В LEIKA вроде бы уже используется, но мимо меня проходили только гарантийные, возможности залезть внутрь не было.
 
VladoДата: Суббота, 19.Фев.2011, 16:42 | Сообщение # 6
Участник
У вас сообщений: 162
лентяй,лодырь,алкоголик.
OFFлайн
Российская Федерация

Perm
светодиодом нестоит спектр будет другой да и яркость нужна больше
 
babysh-mДата: Суббота, 19.Фев.2011, 17:18 | Сообщение # 7
сервисный инженер
OFFлайн
Российская Федерация

Екатеринбург
Quote (seatovod)
Как насчет замены галогеновой лампы светодиодом?

В некоторых модификациях Микроса (Австрия) стоят сверхяркие светодиоды,
 
sevaДата: Среда, 23.Фев.2011, 16:50 | Сообщение # 8
Стажер
У вас сообщений: 45
нач.сервиса
OFFлайн
Украина

Киев
Блоки питания, как в все остальное - Китай. В партии с зав. № АХ.... - в блоках питания брак. Сейчас они тоже выпускают со светодиодной подсветкой - вот только потребителям не нравится. Странный нынче пользователь пошел :). Сам тупо меняю на китайские от аналогичных микроскопов.
Да и механика в чистых китайцах бывает лучше, чем в этих с шильдиком ЛОМО
 
nikolai-m71Дата: Пятница, 25.Фев.2011, 07:22 | Сообщение # 9
Участник
У вас сообщений: 168
инженер
OFFлайн
Российская Федерация

Ниж. Нов.
Quote (Vlado)
светодиодом нестоит спектр будет другой

Это не спектрометр, не особо важно.

 
sevaДата: Понедельник, 28.Фев.2011, 10:46 | Сообщение # 10
Стажер
У вас сообщений: 45
нач.сервиса
OFFлайн
Украина

Киев
лаборанты 50 на 50 со светодиодами видят, как и на щелевках
 
seatovodДата: Понедельник, 02.Сен.2013, 22:19 | Сообщение # 11
У вас сообщений: 625
инженер
OFFлайн
Российская Федерация

Нижний Новгород
В микроскопе МИКМЕД-6 сгорел регулируемый блок питания светодиода. Думаю заменить простенькой схемкой на LM317 с токоограничивающим резистором на выходе, но не знаю параметры светодиода, только заявленная мощность - 5Вт. И ещё напряжение на выходе блока питания 3,2-4 В. Какие могут быть подводные камни?
PS: Потери мощности не напрягают - главное: быстро и надёжно.
 
doctor_farshДата: Среда, 04.Сен.2013, 15:44 | Сообщение # 12
У вас сообщений: 792
инженер по ремонту медоборудования
OFFлайн
Российская Федерация

Благовещенск
при регулировке яркости светодиода возможно его мерцание??
 
seatovodДата: Пятница, 06.Сен.2013, 08:19 | Сообщение # 13
У вас сообщений: 625
инженер
OFFлайн
Российская Федерация

Нижний Новгород
Собрал схему, всё работает. Мерцания нет. Момент такой: при увеличении тока через светодиод от 600мА до 1100мА яркость увеличивается незначительно. Номинальный ток для 5-ваттного светодиода - 1200мА. Думаю, ограничить выходное напряжение, что бы максимальный ток не превышал 1А. На следующей неделе отдам врачам - буду ждать отзывов yes
 
fanisДата: Пятница, 06.Сен.2013, 21:04 | Сообщение # 14
Стажер
У вас сообщений: 13
электромеханик
OFFлайн
Российская Федерация

Нижнекамск, РТ
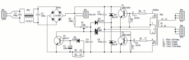
Можно переделать и схему энергосберегайки, только по вторичке регулировать. Недостаток заключается в дополнительном радиаторе для КРЕНки и сборки шотки.

Лови схему полностью заменяющую микмедовскую . drinks
7092852.png (16.7 Kb)
 
fanisДата: Пятница, 06.Сен.2013, 21:13 | Сообщение # 15
Стажер
У вас сообщений: 13
электромеханик
OFFлайн
Российская Федерация

Нижнекамск, РТ
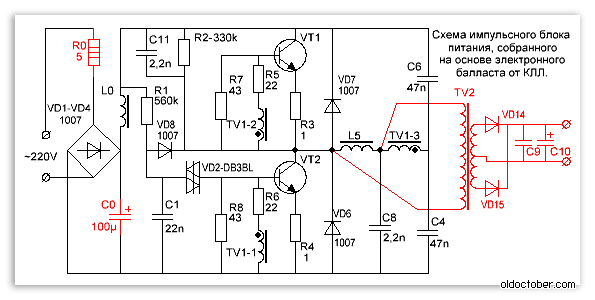
Вот и схемка .
8539207.png (9.2 Kb)
 
seatovodДата: Воскресенье, 08.Сен.2013, 21:56 | Сообщение # 16
У вас сообщений: 625
инженер
OFFлайн
Российская Федерация

Нижний Новгород
fanis, спасибо. drinks
 
KimilioДата: Вторник, 31.Окт.2017, 09:10 | Сообщение # 17
Заглянувший
Микроскопирование
OFFлайн
Российская Федерация

Москва
Добрый день, уважаемые форумчане.

На работе стоит микроскоп ЛОМО МИКМЕД-5.
Обрисую проблему, с которой столкнулась: предметный столик раньше поднимался вплоть до объектива, а сегодня я обнаружила, что он останавливается в 1,5 см от него. На любом из увеличений. У коллег стоят аналогичные микроскопы и прокручиваются они нормально. Может ли быть проблема в винтах наводки?
Подскажите, пожалуйста.
9054020.jpg (79.5 Kb)
 
truckДата: Вторник, 22.Май.2018, 19:05 | Сообщение # 18
Заглянувший
У вас сообщений: 1
ремонтник
OFFлайн
Украина

Днепропетровск
Здравствуйте.
Принесли в ремонт микроскоп Микмед-5, вот такой вариант https://images.ua.prom.st/1158469280_w640_h640_cid690998_pid701153650-b07f850b.jpg
Я не являюсь техником по микроскопам. Но гарантия, конечно, закончилась, да и сервисы на Украине ЛОМО не принимают (ну, по крайней мере, те, что знаю).

Проблема, вроде бы несложная. Пользователи затянули кольцо жесткости хода макромеханизма, расположенное справа за рукояткой, ближе к корпусу. И оно застопорилось - ни туда, ни сюда. Ход стал слишком жесткий. Кольцо пластиковое, боюсь сломать. Что можно с этим сделать?


Сообщение отредактировал truck - Вторник, 22.Май.2018, 19:06
 
Lucky136Дата: Вторник, 10.Сен.2019, 12:10 | Сообщение # 19
Стажер
У вас сообщений: 19
Инженер медтехник
OFFлайн
Российская Федерация

Воронеж
Добрый всем денек) Сделал замеры напряжений на плате микмед-5. Кому может пригодится
7113188.jpg (154.2 Kb)
 
  • Страница 1 из 1
  • 1
Поиск:



Статистика Форума
Последние обновления тем: Новые файлы хранилища: Новые участники: Top10 участников:
1. Aution max AX-4030, т...[MasterSkif (08.Дек.2025)]
2. Замена светодиода на ...[Shturman (05.Дек.2025)]
3. Анализатор поля зрени...[SpirituS (04.Дек.2025)]
4. Программный комплекс ...[mqubali (04.Дек.2025)]
5. Кардиорегистратор «ИК...[albano18 (04.Дек.2025)]
6. Thermo Scientific gem...[viggen (03.Дек.2025)]
7. Центрифуга CM-6M ф.El...[Ningen64 (03.Дек.2025)]
8. Дефибриллятор Defi B ...[san-che30 (02.Дек.2025)]
9. Коллиматор Ralco R 22...[seeker (02.Дек.2025)]
1. VIVIX Setup Operation...[12.Окт.2025]
2. GenwareMP[10.Сен.2025]
3. Настройка реагентов M...[20.Авг.2025]
4. Philips HD3-EXP[13.Авг.2025]
5. Рентгеновское оборудо...[08.Авг.2025]
6. VersaMed iVent201 Сер...[13.Фев.2025]
7. Гелпик КРД Ренекс РЦ ...[09.Фев.2025]
8. Офтальмологическая ус...[31.Окт.2024]
9. Cardinal-Health-VELA-...[03.Окт.2024]
10. Service Manual HAMILT...[02.Окт.2024]
1. Tim89[14.Дек.2025]
2. Nurgazy[12.Дек.2025]
3. alviola[12.Дек.2025]
4. ServicTeh[12.Дек.2025]
5. Maks_M[12.Дек.2025]
6. barguz94[11.Дек.2025]
7. tasin[11.Дек.2025]
8. alabay[11.Дек.2025]
9. tolikhelp[11.Дек.2025]
10. Daswer[10.Дек.2025]
МастерБаку[583]
Yulana34[177]
Serg74[160]
Dimitrius[129]
naves[122]
РОМУЛ[121]
bektyish[121]
madmac[116]
Алекс-200[114]
begun_a[112]