[ Новые сообщения · Участники · Правила форума · Поиск · RSS ]



  • Страница 2 из 2
  • «
  • 1
  • 2
Модератор форума: genvik, енот, dima_perikov  
Теплоконтейнер для инфузионных растворов КСТ-6
evgenij_sarДата: Четверг, 04.Фев.2010, 23:49 | Сообщение # 41
Участник
У вас сообщений: 56
User
OFFлайн
Российская Федерация

Саранск
ПОНЯТНО! СПАСИБО ОГРОМНОЕ ВАМ ЗА ДЕЛЬНЫЕ СОВЕТЫ! good
 
evildeadhcДата: Понедельник, 18.Мар.2013, 16:11 | Сообщение # 42
Заглянувший
У вас сообщений: 3
Электромеханик
OFFлайн
Российская Федерация

Набережные Челны
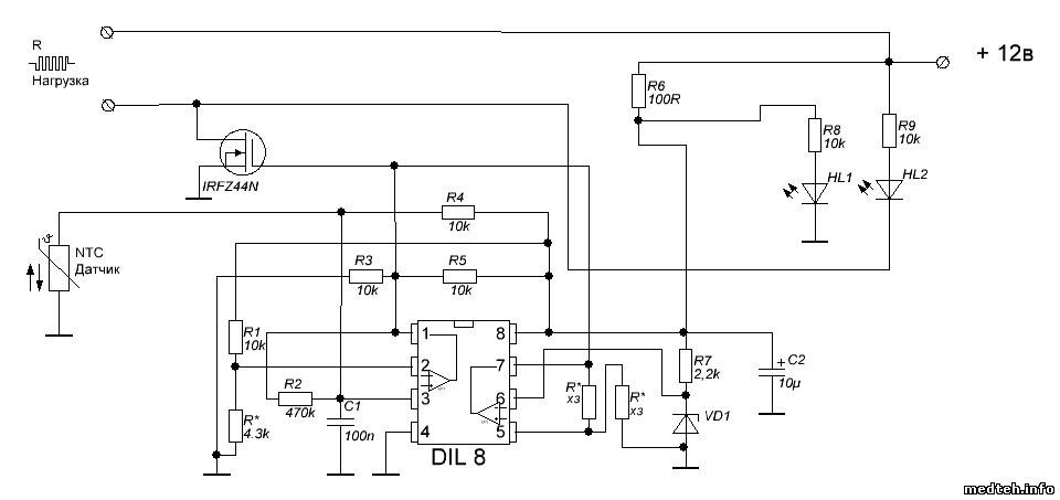
Перерисовал схему, вроде без ошибок. Резисторы не мерил, мультика под рукой не было. Так, на глаз. Может кому пригодится. Сразу видно почему горит резистор на 100 ом и как его "превратить" в генератор, сжигающий все на своем пути :)
0978433.jpg (51.7 Kb)
 
eji34Дата: Четверг, 16.Фев.2017, 11:37 | Сообщение # 43
Стажер
У вас сообщений: 19
инженер
OFFлайн
Российская Федерация

Волгоград
А для чего на плате красный светодиод?
 
YRA46Дата: Пятница, 17.Фев.2017, 09:09 | Сообщение # 44
Стоматология, Стерилизация
OFFлайн
Российская Федерация

г. Курск
Цитата eji34 ()
А для чего на плате красный светодиод?
Индикация, что нагрев включен.
 
dimozДата: Вторник, 06.Фев.2018, 16:15 | Сообщение # 45
Заглянувший
У вас сообщений: 1
Инженер по ремонту медтехники
OFFлайн
Российская Федерация

Мурманск
Цитата YRA46 ()
Вот так делал как на рисунке, транзистор ессно убрать, стабилитроны брал буржуйские на рынке-- как называются не знаю-зато на них прямо написано 3V3, 3V6, 4V1....и так далее и шаг через 0,1 V/ . Размером они как КД522. Подбирал таким образом что-бы нагрев работал до 9,5-10 Вольт, а ниже не включался. Можно попробовать наши КС139, КС133......а и все КС147 уже не катит.

Z1W - это не транзистор. А как раз таки стабилитрон BZX84-C4V7 на 4,7 в.
 
Andrey0612Дата: Четверг, 06.Дек.2018, 11:41 | Сообщение # 46
Участник
У вас сообщений: 70
инженер
OFFлайн
Российская Федерация

Ижевск
Контейнер теплоизоляционный с автоматическим поддержанием температуры для инфузионных растворов КСТ-12. Пришёл с неисправностью - греет не останавливаясь. Нашёл обрыв датчика температуры внутри "коврика" с нагревателем) Схема собрана на плате АПТЧ, в качестве ключа применён полевик IRFZ44N,
регулирует температуру компаратор на микросхеме LM432 ( 2 операционных усилителя), датчик подключен на 3 ногу. опорное напряжение на 2 ногу через резисторы R2 на фото http://medteh.info/_fr/8/5505316.jpg от YRA46, на этом же фото SMD компонент 3 ноги - это стабилитрон.
 
metanameДата: Вторник, 19.Янв.2021, 19:58 | Сообщение # 47
Участник
У вас сообщений: 91
инженер
OFFлайн
Российская Федерация

В.Новгород
Подскажите какой номинал термистора- датчика. У меня как то обгорел. Не прочитать.

Сегодня попробовал 10ком. Подошло.


Сообщение отредактировал metaname - Среда, 20.Янв.2021, 15:24
 
  • Страница 2 из 2
  • «
  • 1
  • 2
Поиск:



Статистика Форума
Последние обновления тем: Новые файлы хранилища: Новые участники: Top10 участников:
1. Установка импульсная ...[юранак (13.Фев.2026)]
2. ИВЛ Hamilton C1 ф.Ham...[masloff (12.Фев.2026)]
3. Выбор принтера для ра...[seabee (12.Фев.2026)]
4. Sonoscanner Orcheo li...[Azatus7 (10.Фев.2026)]
5. рентген.аппарат Prote...[medplus (06.Фев.2026)]
6. ремонт спектрофотоме...[specordm (06.Фев.2026)]
7. Вошер PW-40 ф.Bio-Rad[zennka (06.Фев.2026)]
8. Медицинское лаборатор...[ruha (05.Фев.2026)]
9. MicroAire 5020 гаснет...[Sergei_m (04.Фев.2026)]
1. Apollo EZ service man...[25.Дек.2025]
2. VIVIX Setup Operation...[12.Окт.2025]
3. GenwareMP[10.Сен.2025]
4. Настройка реагентов M...[20.Авг.2025]
5. Philips HD3-EXP[13.Авг.2025]
6. Рентгеновское оборудо...[08.Авг.2025]
7. VersaMed iVent201 Сер...[13.Фев.2025]
8. Гелпик КРД Ренекс РЦ ...[09.Фев.2025]
9. Офтальмологическая ус...[31.Окт.2024]
10. Cardinal-Health-VELA-...[03.Окт.2024]
1. vladimir_r[13.Фев.2026]
2. vlknv[13.Фев.2026]
3. Ormet[13.Фев.2026]
4. Pyrkin_Vladislav[13.Фев.2026]
5. cassius77[13.Фев.2026]
6. Dadasha[12.Фев.2026]
7. Vadka1977[12.Фев.2026]
8. Igoda[12.Фев.2026]
9. svetla[12.Фев.2026]
10. nz911[12.Фев.2026]
МастерБаку[583]
Yulana34[177]
Serg74[160]
Dimitrius[129]
naves[122]
РОМУЛ[121]
bektyish[121]
madmac[116]
Алекс-200[114]
генаf[112]