[ Новые сообщения · Участники · Правила форума · Поиск · RSS ]



  • Страница 1 из 1
  • 1
Модератор форума: genvik, енот  
Valleylab LigaSure Vessel Sealing generator
SibulbaДата: Вторник, 19.Янв.2016, 18:09 | Сообщение # 1
Участник
У вас сообщений: 124
Инженер
OFFлайн
Украина

Киев
Добрый день, коллеги.

Valleylab LigaSure Vessel Sealing generator. Error 168.
TON_AVG_OFF_ERROR
ton_avg reading when no RF being
output is too different from the average
off value which should be read.

Рекомендации сервисного мануала: калибруйте либо же меняйте control board.
Действия: прохожу полный цикл калибровки, используюя соответствующее оборудование.
Результат: аппарат начинает нормально работать, но уже несколько раз где-то через месяц эксплуатации возвращается в ремонт с той же ошибкой 168.

Будут ли у кого какие-либо соображения по этому поводу?


Сообщение отредактировал Sibulba - Вторник, 19.Янв.2016, 18:09
 
DawasДата: Воскресенье, 14.Фев.2016, 10:24 | Сообщение # 2
Участник
У вас сообщений: 148
Электронщик-программист
OFFлайн
Российская Федерация

Иваново
В плате "мозгов" батарейку проверь, так же цепь обратной связи.
 
SibulbaДата: Пятница, 29.Апр.2016, 10:58 | Сообщение # 3
Участник
У вас сообщений: 124
Инженер
OFFлайн
Украина

Киев
В который раз через месяц эксплуатации аппарат вернулся с ошибкой 168. Батарейка стоит новая. Не в ней причина. Для копания цепей обратной связи нужно иметь более чёткое понимание процесса формирования этих обратных связей и их влияние на текущее состояние в разных режимах. Сервисный мануал разумеется такого понимания дать не может, а лишь рекомендует какие платы при каких симптомах следует менять.
Имел ли кто-либо из участников форума реальный опыт "копания" этого генератора на глубоком элементном уровне? Может кто-нибудь с достаточной степенью уверенности пояснить что представляет из себя сигнал TON_AVG и каким образом он формируется и отслеживается?
Из описания понятно только то, что данный сигнал имеет ряд сохранённых в памяти калибровочных значений, с которыми сравнивается реальный мгновенный (а может и средний за какой-то период) сигнал. При отклонении уровня текущего сигнала от калибровочного значения на определённую критическую величину возникает ошибка 168 (ton_avg reading when no RF being output is too different from the average off value which should be read).

Сервисный мануал и схема генератора: http://www.medtronic.com/content....ual.pdf

Есть светлые мысли???
 
SibulbaДата: Пятница, 29.Апр.2016, 11:21 | Сообщение # 4
Участник
У вас сообщений: 124
Инженер
OFFлайн
Украина

Киев
Схема. RF Board sheet 3 of 3. Инверсный RF_TONE (TP5) включающий тональный звуковой сигнал при активации генератора?
 
SibulbaДата: Среда, 04.Май.2016, 09:56 | Сообщение # 5
Участник
У вас сообщений: 124
Инженер
OFFлайн
Украина

Киев
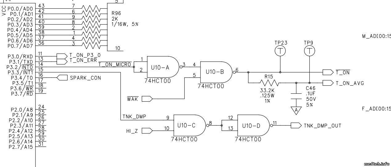
Сигнал однозначно обнаружил. Схема PCB Controller - sheet 2 of 2. T_ON_AVG (контрольная точка TP9) формируется RC цепочкой R15, C46. В дежурном режиме, т.е. при отсутствии генерации сигнал на входе цепочки 5,12В (питание U10), на выходе - 4,96В. Получается падение на R15 - 160 мВ, ток 4,8 мкА. При прикосновении пальцем к RC цепочке напряжение в контрольной точке TP9 падает до 4,93 - 4,92В и возникает вышеупомянутая ошибка 168. Логично предположить, что в процессе работы температура внутри корпуса растёт и соответственно температура резистора R15 тоже растёт, что вызывает увеличение его сопротивления и как следствие падение напряжения на нём. Результат - напряжение в контрольной точке TP9 плавно падает до 4,92В, что и вызывает ошибку 168.
Физически причина понятна. Что теперь с этим делать??? Есть идеи?
3421528.jpg (120.1 Kb)
 
aromasДата: Среда, 04.Май.2016, 10:35 | Сообщение # 6
Участник
У вас сообщений: 193
инженер
OFFлайн
Российская Федерация

Санкт-Петербург
ИМХО, скорее конденсатор помрет, чем резистор. Я встречал не раз конденсаторы работающие как сопротивление.
 
SibulbaДата: Среда, 04.Май.2016, 11:55 | Сообщение # 7
Участник
У вас сообщений: 124
Инженер
OFFлайн
Украина

Киев
aromas, Кондёр выпаял, проверил - ёмкость 10 нФ вместо положенных 100 нФ. Не понимаю только к чему здесь кондер на 50В поставили? Откуда здесь взяться напряжению больше 5 В? Впаял другой конденсатор на 16 В 100 нФ. Результат тот же, картина не поменялась. Да и могла ли она поменяться если на входе цепочки постоянка. Другое дело когда в момент активации генератора в том или ином режиме появляется меандр....
Попробую перекалибровать девайс ещё раз!
 
SAMULJAДата: Четверг, 29.Июл.2021, 18:30 | Сообщение # 8
Заглянувший
У вас сообщений: 2
Сервисный инженер
OFFлайн
Украина

Львов
http://www.medtronic.com/content....ual.pdf
Ссылка не рабочая , поиск результата не дал .Кто имеет мануал , поделитесь пожалуйста .


SAM
 
SAMULJAДата: Четверг, 29.Июл.2021, 18:53 | Сообщение # 9
Заглянувший
У вас сообщений: 2
Сервисный инженер
OFFлайн
Украина

Львов
https://docplayer.net/23070324-Service-manual-ligasure-vessel-sealing-generator.html
https://www.manualslib.com/manual/1284479/Valleylab-Ligasure.html?page=19#manual
http://www.frankshospitalworkshop.com/equipment/documents/electrosurgery/service_manuals/Valleylab%20Ligasure%20-%20Service%20manual.pdf
Нашёл рабочие ссылки.


SAM
 
  • Страница 1 из 1
  • 1
Поиск:



Статистика Форума
Последние обновления тем: Новые файлы хранилища: Новые участники: Top10 участников:
1. Анализатор поля зрени...[SpirituS (04.Дек.2025)]
2. Программный комплекс ...[mqubali (04.Дек.2025)]
3. Кардиорегистратор «ИК...[albano18 (04.Дек.2025)]
4. Thermo Scientific gem...[viggen (03.Дек.2025)]
5. Центрифуга CM-6M ф.El...[Ningen64 (03.Дек.2025)]
6. Дефибриллятор Defi B ...[san-che30 (02.Дек.2025)]
7. Коллиматор Ralco R 22...[seeker (02.Дек.2025)]
8. КУПЛЮ/ПРИМУ в дар при...[seabee (02.Дек.2025)]
9. Центрифуга MiniSpin P...[AntonioPetty (01.Дек.2025)]
1. VIVIX Setup Operation...[12.Окт.2025]
2. GenwareMP[10.Сен.2025]
3. Настройка реагентов M...[20.Авг.2025]
4. Philips HD3-EXP[13.Авг.2025]
5. Рентгеновское оборудо...[08.Авг.2025]
6. VersaMed iVent201 Сер...[13.Фев.2025]
7. Гелпик КРД Ренекс РЦ ...[09.Фев.2025]
8. Офтальмологическая ус...[31.Окт.2024]
9. Cardinal-Health-VELA-...[03.Окт.2024]
10. Service Manual HAMILT...[02.Окт.2024]
1. Intellect[05.Дек.2025]
2. Romanivanov[05.Дек.2025]
3. igogoigogo[05.Дек.2025]
4. 1rishka[04.Дек.2025]
5. L_V_N[04.Дек.2025]
6. ИвановИИ[04.Дек.2025]
7. Alex_U[04.Дек.2025]
8. Yarikus03[03.Дек.2025]
9. EvaLen[03.Дек.2025]
10. dankurets[03.Дек.2025]
МастерБаку[583]
Yulana34[177]
Serg74[160]
Dimitrius[129]
naves[122]
РОМУЛ[121]
bektyish[121]
madmac[116]
Алекс-200[114]
begun_a[112]