[ Новые сообщения · Участники · Правила форума · Поиск · RSS ]



  • Страница 1 из 1
  • 1
Модератор форума: genvik, енот  
Электрокоагулятор martin elektrotom mc
mukapotapДата: Среда, 03.Авг.2016, 19:08 | Сообщение # 1
Стажер
У вас сообщений: 43
инженер
OFFлайн
Беларусь

Минск
Попался даный апарат, первоначально было короткое в одном транзисторе(была сопля, устранил) после нажатий раз 4 на педаль транзисторы розогревались как печки. После нкдолгих мучений умер транзистор kd503 второй kd502 жив больше в апарате ничего нету, одни катушки и резисторы с конденсаторами.
 
mukapotapДата: Среда, 03.Авг.2016, 19:09 | Сообщение # 2
Стажер
У вас сообщений: 43
инженер
OFFлайн
Беларусь

Минск
Фото апарата прилагается
3266827.jpg (126.5 Kb) · 7289445.jpg (203.2 Kb) · 7324980.jpg (172.8 Kb)
 
DawasДата: Четверг, 04.Авг.2016, 08:26 | Сообщение # 3
Участник
У вас сообщений: 148
Электронщик-программист
OFFлайн
Российская Федерация

Иваново
Оба транзистора парой меняли? Если нет, мог подгореть переход.
Посмотрите осциллографом что у транзисторов на базах происходит - возможно, что-то с задающим генератором.
 
mukapotapДата: Четверг, 04.Авг.2016, 09:08 | Сообщение # 4
Стажер
У вас сообщений: 43
инженер
OFFлайн
Беларусь

Минск
транзистор менял только один(какие можна туда поставить, ставил кт825а,). гНа базах синусоидальный сигнал, только нижняя полуволна немного обрезана
 
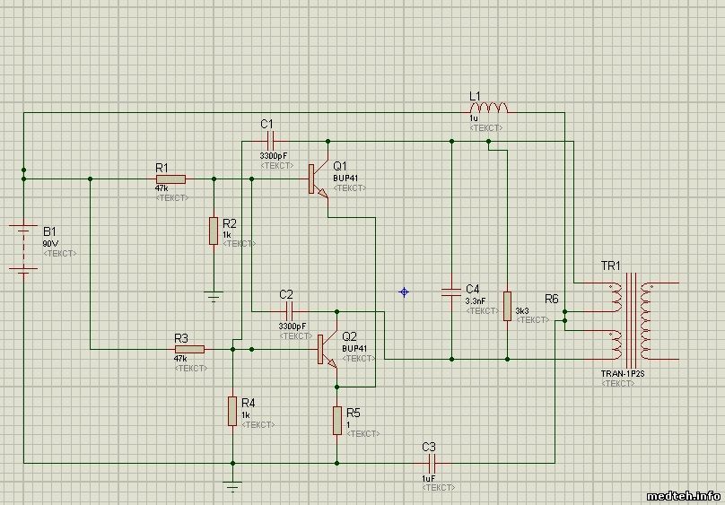
mukapotapДата: Четверг, 04.Авг.2016, 09:35 | Сообщение # 5
Стажер
У вас сообщений: 43
инженер
OFFлайн
Беларусь

Минск
вот сама схема, все номиналы соответствуют кроме транзисторов и индуктивности
4273915.jpg (147.2 Kb)
 
aromasДата: Четверг, 04.Авг.2016, 10:19 | Сообщение # 6
Участник
У вас сообщений: 193
инженер
OFFлайн
Российская Федерация

Санкт-Петербург
КТ825 - p-n-p транзистор (в схеме n-p-n).
На фото у Вас стоит КТ827 (n-p-n). Как и КТ825 он является составным транзистором с большим коэффициентом усиления, и ИМХО в паре с KD502 работать не сможет.
Какой частоты сигнал в базах?


Сообщение отредактировал aromas - Четверг, 04.Авг.2016, 10:33
 
mukapotapДата: Четверг, 04.Авг.2016, 11:39 | Сообщение # 7
Стажер
У вас сообщений: 43
инженер
OFFлайн
Беларусь

Минск
Да стоял кт 827, ошыбся но тоже уже сгорел, без транзисторов генерации никакой нету только постоянное напряжение. Можно ли поставить кт809а впаре?
 
mukapotapДата: Четверг, 04.Авг.2016, 15:29 | Сообщение # 8
Стажер
У вас сообщений: 43
инженер
OFFлайн
Беларусь

Минск
заменил оба транзистора на кт809а, на выходе что слева появился синусоидальный сигнал частотой 2.5Мгц амплитуда которого менялась в зависимости от положение ручки, но сама синусоида скакала по амплитуде на 10В. На том что справа нету ничего, на базе транзистора относительно земли какойто хаос, после нескольких включений сигнал вовсе пропал
 
mukapotapДата: Четверг, 04.Авг.2016, 17:09 | Сообщение # 9
Стажер
У вас сообщений: 43
инженер
OFFлайн
Беларусь

Минск
проверил напряжение на транзисторах точнее на конденсаторе который их запитывает и напряжение при нажатии педали падает в половину(если мерить мультиметром 45в) плюс появляется синосуидальная составляющая, емкость конденсатора 1000мкФ, напряжение написаное на трансформаторе 70в
0197771.jpg (12.7 Kb)


Сообщение отредактировал mukapotap - Четверг, 04.Авг.2016, 17:11
 
mukapotapДата: Пятница, 05.Авг.2016, 08:33 | Сообщение # 10
Стажер
У вас сообщений: 43
инженер
OFFлайн
Беларусь

Минск
Первое фото на вторичке трансформатора, вьорое на самом конденсаторе, дельтель на щупе х10

Сообщение отредактировал mukapotap - Пятница, 05.Авг.2016, 08:48
 
mukapotapДата: Пятница, 05.Авг.2016, 08:37 | Сообщение # 11
Стажер
У вас сообщений: 43
инженер
OFFлайн
Беларусь

Минск
вот фото
7441942.jpg (89.3 Kb) · 6071858.jpg (135.4 Kb)


Сообщение отредактировал mukapotap - Пятница, 05.Авг.2016, 09:13
 
DawasДата: Суббота, 06.Авг.2016, 10:20 | Сообщение # 12
Участник
У вас сообщений: 148
Электронщик-программист
OFFлайн
Российская Федерация

Иваново
Меняйте оба транзистора на то что там ОБЯЗАНО стоять (не нарушайте заводскую конструкцию, если что, пациент может к праотцам улететь) и конденсатор С5.
Так же посмотрите в сторону межвиткового в трансе.


Сообщение отредактировал Dawas - Суббота, 06.Авг.2016, 10:22
 
mukapotapДата: Суббота, 06.Авг.2016, 13:24 | Сообщение # 13
Стажер
У вас сообщений: 43
инженер
OFFлайн
Беларусь

Минск
Межвитковое в трансе можна исключить так как подкидывал другой тран но осцилограма на конденсаторе после диодного масто не меняется, а осцилограма на вторичке синусоида как и должно бить и не меняется даже при нагрузке.
 
mukapotapДата: Суббота, 06.Авг.2016, 13:25 | Сообщение # 14
Стажер
У вас сообщений: 43
инженер
OFFлайн
Беларусь

Минск
Возможно проблема в том трансе которым нагружены транзисторы?
 
DawasДата: Суббота, 06.Авг.2016, 18:01 | Сообщение # 15
Участник
У вас сообщений: 148
Электронщик-программист
OFFлайн
Российская Федерация

Иваново
Уваждаемый mukapotap, я вам писал именно про выходной транс, если вы про входной - я убираю руки....
 
mukapotapДата: Пятница, 12.Авг.2016, 21:47 | Сообщение # 16
Стажер
У вас сообщений: 43
инженер
OFFлайн
Беларусь

Минск
На выходном трансе тоже кз нету, так как в первичке всего 2 по 4 обмотке на расстоянии 4мм друг от друга, а вторичка между витками изолированая ниткой. Между первичкой и вторичкой слой темно серой бумаги?

Сообщение отредактировал mukapotap - Пятница, 12.Авг.2016, 21:48
 
AlexiumДата: Пятница, 12.Авг.2016, 22:04 | Сообщение # 17
Инженер медтехник
OFFлайн
Российская Федерация

Саратов
Цитата mukapotap ()
вот сама схема, все номиналы соответствуют кроме транзисторов и индуктивности

По моему мнению - схема абсолютно неработоспособна.
 
mukapotapДата: Суббота, 13.Авг.2016, 11:26 | Сообщение # 18
Стажер
У вас сообщений: 43
инженер
OFFлайн
Беларусь

Минск
там в схеме ошыбка, вот исправил
0184231.jpg (106.5 Kb)
 
AlexiumДата: Суббота, 13.Авг.2016, 12:28 | Сообщение # 19
Инженер медтехник
OFFлайн
Российская Федерация

Саратов
Теория - http://www.meanders.ru/multivibrator.shtml
http://x-shoker.ru/forum/15-459-1
 
  • Страница 1 из 1
  • 1
Поиск:



Статистика Форума
Последние обновления тем: Новые файлы хранилища: Новые участники: Top10 участников:
1. Помощь в техобслужива...[dzyatel (29.Май.2026)]
2. Аппараты НЧ электроте...[aleksan (28.Май.2026)]
3. При операции с примен...[susel63 (28.Май.2026)]
4. Техническая поддержка...[UPZ (25.Май.2026)]
5. MOVIPLAN (УниКоРД-МТ)...[SpirituS (24.Май.2026)]
6. Аппарат магнитотерапе...[SpirituS (24.Май.2026)]
7. Стоматустановка K3 ф....[zizeroman (24.Май.2026)]
8. Анализатор гематологи...[fred1 (22.Май.2026)]
9. ЭХВЧ-400 ск-"Ник...[Olegosh (21.Май.2026)]
1. Apollo EZ service man...[25.Дек.2025]
2. VIVIX Setup Operation...[12.Окт.2025]
3. GenwareMP[10.Сен.2025]
4. Настройка реагентов M...[20.Авг.2025]
5. Philips HD3-EXP[13.Авг.2025]
6. Рентгеновское оборудо...[08.Авг.2025]
7. VersaMed iVent201 Сер...[13.Фев.2025]
8. Гелпик КРД Ренекс РЦ ...[09.Фев.2025]
9. Офтальмологическая ус...[31.Окт.2024]
10. Cardinal-Health-VELA-...[03.Окт.2024]
1. vapinic[29.Май.2026]
2. wenderer861[28.Май.2026]
3. karabas1167[28.Май.2026]
4. Paulus[28.Май.2026]
5. hismatulinaKsenia[28.Май.2026]
6. nefrid12[28.Май.2026]
7. roser362[27.Май.2026]
8. Romany4777[27.Май.2026]
9. RVA-59[27.Май.2026]
10. Dream_29[26.Май.2026]
МастерБаку[583]
Yulana34[177]
Serg74[160]
Dimitrius[129]
naves[122]
РОМУЛ[121]
bektyish[121]
madmac[116]
Алекс-200[114]
генаf[112]