[ Новые сообщения · Участники · Правила форума · Поиск · RSS ]



  • Страница 1 из 1
  • 1
Модератор форума: genvik, енот  
Скальпель/коагулятор Force FX C ф.Valleylab, США
PorterlvДата: Вторник, 23.Фев.2021, 18:41 | Сообщение # 1
Стажер
У вас сообщений: 16
Сервисный иженер
OFFлайн
Украина

Львов
Приветствую.
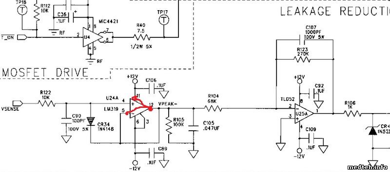
Электроскальпель/коагулятор Force FX C фирмы Valleylab, США, прошило по выходных цепях измерения напряжения (пыль + влага = прогар на плате), между R148 и R149. Резисторы и изм. транс Ок. Автодиагностика не проходит, в работе нет ВВ и падает в недокументируемую ошибку "161". До меня лазили, влупили "соплю" в блоке Leakage reduction. U24, КЗ по ногах 5, 10, 11, 12.
5+12 отр. вход и вход ОУ, по схеме соедены по умолчанию. 10 - неиспользуемая часть (второй ОУ в корпусе), 11 - питание +12 В. Обвязка цела. LM-ку поменял на всякий случай. http://www.medteh.info/_fr/190/4715800.jpg
Соплю снял, Вырезал вычистил прогар по плате, ничего кроме текстолита не повреждено. Далее обнаружен пробитый силовой ключ APT8024JLL 800V 29(116)A. * в схеме указан ATP8030JN 800V 27(108)A) Купить негде, кроме китая. Приехал явный перемарк :( Делать нечего - ставим...
Автодиагностика успешна, на малых мощностях (10 - 20%) работает исправно и без ошибок во всех режимах. На средней (40%) мощности выбило (перемаркированный) силовой ключ. Времени нету... Подбираю аналоги из доступного, но отлучусь на схемотехнику.

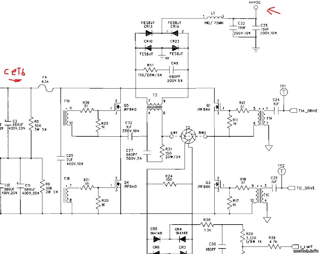
Отдельный ИБП +12В - вопросов к нему нету. Силовая часть - автодетектор 110/220В, "банки", преобразователь на UC3825, трансформатор, мост, дроссель, неполярный 30 мкФ 200В. +HVDC * Этот узел задает амплитуду выхода. http://www.medteh.info/_fr/190/1460970.jpg
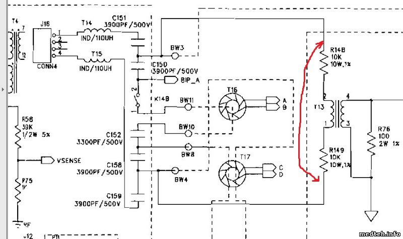
+HVDC нарезает наш проблемный APT8024, с заданной частотой и, через реле (резка/коагуляция) коммутируется (переключение обмоток, резонансных конденсаторов, диода) на ВВ трас. С него ВЧ валит на выход. http://www.medteh.info/_fr/190/6112831.jpg

Рулит силовым ключом драйвер MIC4421 (по выходу мосфеты). * При пробое силы остается живой. Придумал как аналог - 2шт. в параллель STB18NM80 800V. 17(68A.). Суммарный ток чуть выше оригинала втч. импульсный.
Паралелить полевики можно. Проводники минимальной длинны с минимумом пересечений. Работает под нагрузкой (80%) Нагрева практически нету. В выходных цепях всё ок (пробоев, озона не унюхал). Но, через пару минут работы появился акустический звон. Под нагрузкой продолжает работать резка на ХХ или при коагуляции (и ХХ и по нагрузкой коагуляции) звон усиливается, цифровая часть скальпеля сходит с ума (ребут или хаотические ошибки).
* Коагуляция - частота и напряжение ниже (30 кГц) Резка - частота и напряжение выше (400 кГц вплоть до 500 кГц+)
Пока искал/мерял - сгорели транзисторы (один в обрыв второй в КЗ). Ниже осцилограммы (уже звенящих), желтый выход драйвера (гейт ключа, ТР17), синий - дрейн ключа (ТР19) с делителем 1/10. Видно, что драйвер без нагрузки имеет ровный меандр на выходе. http://www.medteh.info/_fr/190/7549911.jpg
Видно, что под нагрузкой есть "дребезг". Думаю, появившийся дребезг и звон результат ухода параметров одного из транзисторов в паре аналогов.
http://www.medteh.info/_fr/190/1210276.jpg
Потом меня ткнули носом в быстроействие оригинального транзистора: Ton/Turn-off - 9/23 nS. И в необходимость резисторов развязки по гейтах при параллельном включении.
Едут STW13N80K5, Ton/Turn-off - 16/42 nS. Не уверен, станут ли...

Помогите подобрать правильный аналог. Или купить оригинальный транзистор в UA. Жду замечаний и рекомендаций, может кто сталкивался с подобной проблемой.
* фантомов нету (набор кабелей и неиндуктивных сопротивлений 100 - 500 Ом на 0,25 кВт), проверяю рабочими электродами на курице...

* * * В соседней теме подсказали, как аналог ixfn56n90p, но не ясно подходит ли он (он существенно медленнее). Хотя, и его купить не нашёл где.

.
Есть темы:
- Коагулятор Force FX ф.Valleylab, США (Неполадки/проблемы, опыт и советы по их устранению);
- Коагулятор Force Triad ф.Valleylab, США (Неполадки/проблемы, опыт и советы по их устранению).

.
1460970.jpg (90.5 Kb) · 6112831.jpg (101.2 Kb) · 7089164.jpg (61.3 Kb) · 4715800.jpg (43.6 Kb) · 7549911.jpg (19.4 Kb) · 1210276.jpg (19.0 Kb)


Сообщение отредактировал Porterlv - Вторник, 23.Фев.2021, 18:58
 
PorterlvДата: Пятница, 12.Мар.2021, 00:24 | Сообщение # 2
Стажер
У вас сообщений: 16
Сервисный иженер
OFFлайн
Украина

Львов
Проблема оказалась в подплавлении толкателя релле. Очевидно, когда горела дуга по плате - был перегруз (Дуга было до цепей контроля, на пациэнта шла норма - защита не отрабатывала). Контакты не подгорели а толкатель чуть проплавился и была не верная/не стабильная коммутация обмоток ВВ трансформатора и/или доп. диода.
Выбор аналога транзистора не критичен. После коррекции релле у меня работает во всех режимах как на ХХ так и на максмощности. Для запаса прочности поставил два STB18NM80 в параллель.
Аппарат выдат для проверки в "боевых условиях".
Релле AZ431-13-1HUS на сей момент доступно только у одного продавана вкитае за не разумные деньгт (255 уо). Единственный аналог R10-E1X6-V90 от 100 уо и тоже только китай или партия 200 штук. :(
Вопрос решён. Ниже осцилограммы с рабочего девайса в разных режимах и на разных можностях.
6712537.jpg (18.7 Kb) · 3245013.jpg (18.6 Kb) · 8817608.jpg (19.9 Kb) · 1297432.jpg (19.4 Kb) · 0236861.jpg (243.4 Kb)


Сообщение отредактировал Porterlv - Пятница, 12.Мар.2021, 00:26
 
  • Страница 1 из 1
  • 1
Поиск:



Статистика Форума
Последние обновления тем: Новые файлы хранилища: Новые участники: Top10 участников:
1. Aution max AX-4030, т...[MasterSkif (08.Дек.2025)]
2. Замена светодиода на ...[Shturman (05.Дек.2025)]
3. Анализатор поля зрени...[SpirituS (04.Дек.2025)]
4. Программный комплекс ...[mqubali (04.Дек.2025)]
5. Кардиорегистратор «ИК...[albano18 (04.Дек.2025)]
6. Thermo Scientific gem...[viggen (03.Дек.2025)]
7. Центрифуга CM-6M ф.El...[Ningen64 (03.Дек.2025)]
8. Дефибриллятор Defi B ...[san-che30 (02.Дек.2025)]
9. Коллиматор Ralco R 22...[seeker (02.Дек.2025)]
1. VIVIX Setup Operation...[12.Окт.2025]
2. GenwareMP[10.Сен.2025]
3. Настройка реагентов M...[20.Авг.2025]
4. Philips HD3-EXP[13.Авг.2025]
5. Рентгеновское оборудо...[08.Авг.2025]
6. VersaMed iVent201 Сер...[13.Фев.2025]
7. Гелпик КРД Ренекс РЦ ...[09.Фев.2025]
8. Офтальмологическая ус...[31.Окт.2024]
9. Cardinal-Health-VELA-...[03.Окт.2024]
10. Service Manual HAMILT...[02.Окт.2024]
1. Nurgazy[12.Дек.2025]
2. alviola[12.Дек.2025]
3. ServicTeh[12.Дек.2025]
4. Maks_M[12.Дек.2025]
5. barguz94[11.Дек.2025]
6. tasin[11.Дек.2025]
7. alabay[11.Дек.2025]
8. tolikhelp[11.Дек.2025]
9. Daswer[10.Дек.2025]
10. Zhenysoglasis[10.Дек.2025]
МастерБаку[583]
Yulana34[177]
Serg74[160]
Dimitrius[129]
naves[122]
РОМУЛ[121]
bektyish[121]
madmac[116]
Алекс-200[114]
begun_a[112]