[ Новые сообщения · Участники · Правила форума · Поиск · RSS ]



  • Страница 2 из 2
  • «
  • 1
  • 2
Модератор форума: genvik, енот  
Радиоволновой ап-т Surgitron™ ЕMC (3,8 МГц) ф.Ellman (США)
aromasДата: Пятница, 21.Июл.2017, 16:58 | Сообщение # 41
Участник
У вас сообщений: 193
инженер
OFFлайн
Российская Федерация

Санкт-Петербург
Цитата Gett ()
инструкция по ремонту и ТО данного аппарата

Добавил в хранилище ссылку на Surgitron® FFPF EMC (мануал по восстановлению, проверочный мануал+описание лампы).
Всем удачи.


Сообщение отредактировал aromas - Пятница, 21.Июл.2017, 16:59
 
gordiukДата: Понедельник, 02.Апр.2018, 19:54 | Сообщение # 42
Стажер
У вас сообщений: 26
инженер
OFFлайн
Казахстан

Алма-Ата
Цитата Raxas ()
или хотя бы номинал дросселей в вч части подскажите

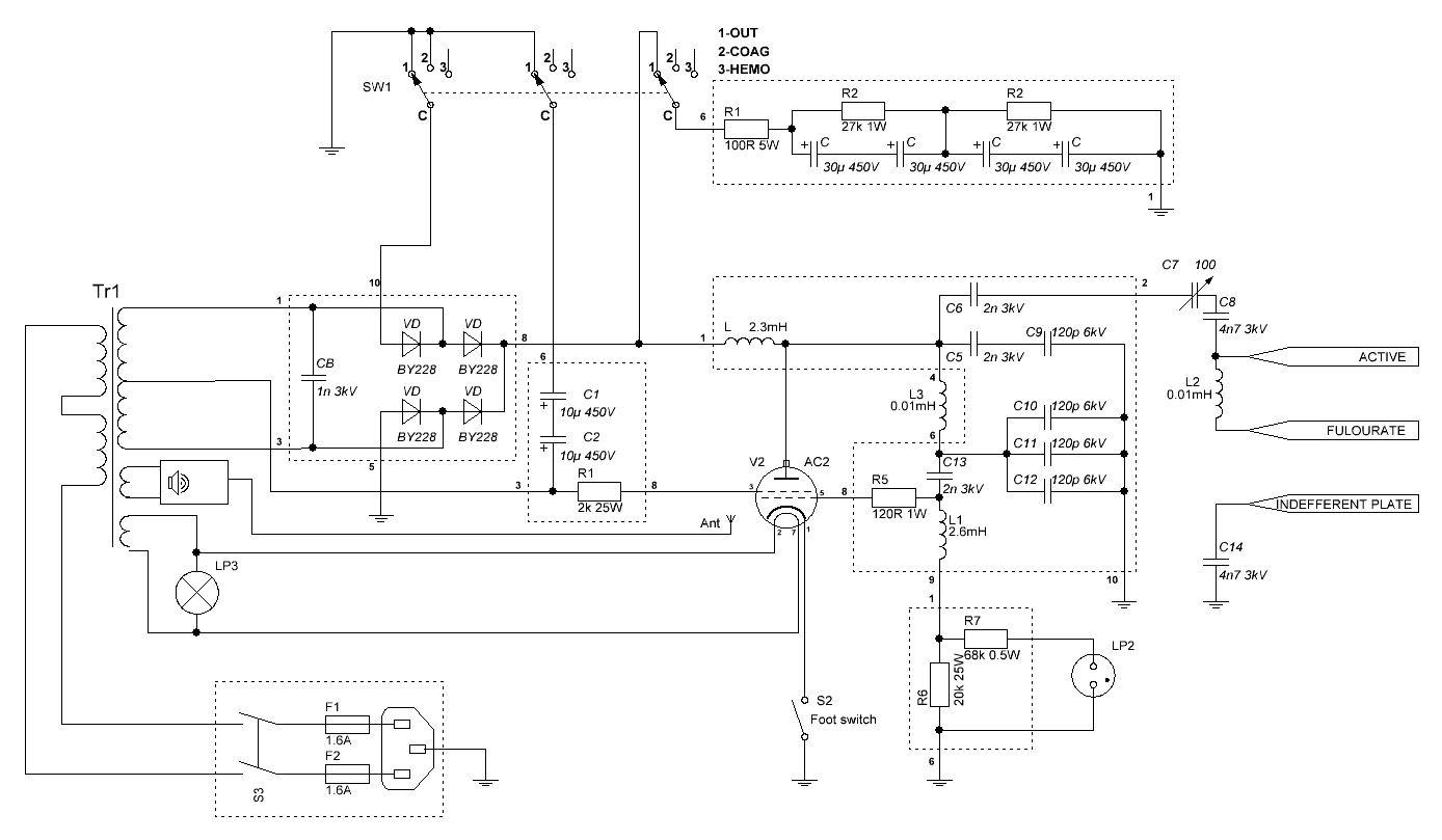
Во время ремонта я постарался начертить схему Сугритона с номиналами элементов, в том числе и данные индуктивностей. Наслаждайтесь. Там я не стал заморачиваться с платой звуковой индикации работы лампы. На плате установлены два таймера 7555 (могли бы производители поставить одну 7556).
7297097.gif (26.9 Kb)


Как тяжело в зоопарке работать...
 
ShofarДата: Понедельник, 12.Ноя.2018, 14:35 | Сообщение # 43
Стажер
У вас сообщений: 13
электромеханик
OFFлайн
Российская Федерация

Кувандык
Здравствуйте, кто может сказать какой ближайший аналог лампы в Сургитроне?

Мастер кувалды и какой-то матери
 
aromasДата: Вторник, 13.Ноя.2018, 10:48 | Сообщение # 44
Участник
У вас сообщений: 193
инженер
OFFлайн
Российская Федерация

Санкт-Петербург
Цитата Shofar ()
кто может сказать какой ближайший аналог лампы в Сургитроне?

Ровно двумя постами выше.


Сообщение отредактировал aromas - Вторник, 13.Ноя.2018, 10:49
 
warlockДата: Вторник, 13.Ноя.2018, 10:48 | Сообщение # 45
Стажер
У вас сообщений: 49
сервис
OFFлайн
Российская Федерация

Москва
совсем не пашет, сетевая кнопка не горит
кто знает, что там за радиолампа в генераторе?
видимо она поломалась,
аппарат похоже роняли, есть трещинка в пластике корпуса
 
STarasДата: Вторник, 13.Ноя.2018, 10:48 | Сообщение # 46
инженер-электроакустика, ультразвук
OFFлайн
Украина

Ровно
Что значит
Quote (warlock)
сетевая кнопка не горит
? Она должна гореть? Продохранители? Сетевой шнур? Розетка?
Похоже вскрытия еще не было ...


Чти вело свое – ибо не ты на нём едешь, но оно везёт тебя
 
ShofarДата: Четверг, 07.Фев.2019, 10:08 | Сообщение # 47
Стажер
У вас сообщений: 13
электромеханик
OFFлайн
Российская Федерация

Кувандык
Родную лампу на сургитроне поменял на 6П3С - аппарат работает. Там нужно распиновку на цоколе перепаять в двух местах и анод припаять снизу.

Мастер кувалды и какой-то матери
 
aromasДата: Четверг, 07.Фев.2019, 11:21 | Сообщение # 48
Участник
У вас сообщений: 193
инженер
OFFлайн
Российская Федерация

Санкт-Петербург
6П3С Наибольшая мощность, рассеиваемая на аноде, Вт - 20.5 - маловато для нормальной работы ЭХВЧ некоторых случаях.
"Родная" лампа мощнее будет.


Сообщение отредактировал aromas - Четверг, 07.Фев.2019, 11:30
 
SurgiTechДата: Пятница, 05.Апр.2019, 16:29 | Сообщение # 49
Заглянувший
У вас сообщений: 1
Инженер
OFFлайн
Беларусь

Минск
Здравствуйте коллеги.
Попал мне тут в ремонт F.F.P.F. EMC
Со слов пациента - выбило предохранители по питанию. одарённый электрик воткнул с запасом. Как итог - выгорел анодный дроссель. Аппарат заглох. Что послужило причиной - сказать сложно. Возможно в лампе КЗ. Дроссель такой искать бесполезно, по сему был заказан другой (с сердечником) но с аналогичной схеме индуктивностью.
Лампу (ввиду срочности и нежелания пациента ждать родную 6146b) заменил на QE 05/40 от SIEMENS (меньше по размеру кстати). Прибор завёлся и проработал ровно два дня. Опять пропала генерация предварительно "повоняв горелым" по словам пользователя. Лампа сильно греется. Для проверки воткнул назад старую лампу. Индикатор излучения (RF) при нажатии на педаль нет-нет да мигнёт. Что навело на мысль, что опять вышла из строя лампа. Внутри ничего подозрительного. Заказали оригинал. Но прежде чем ставить хочу узнать мнение более опытных в этих устройствах инженеров, может ли не подойти и помереть QE 05/40, не смотря на то, что она указана как полный аналог 6146?
Спасибо.
 
Николай90Дата: Вторник, 25.Июн.2019, 11:52 | Сообщение # 50
Заглянувший
У вас сообщений: 1
Медтехник
OFFлайн
Российская Федерация

Москва
Кто не будь пользовался уже Сургитроном "Dual EMC 90? Хочется узнать экспертное мнение. Чем он лучше Сургитрона "DF 120"?. На сайте нашёл, то что он выдаёт 120ватт в отличение от "Dual EMC 90. ссылку прилагаю: https://dormedica.ru/dlya-kabineta-vracha/radiovolnovyie-xirurgicheskie-generatoryi-surgitron/generator-radiovolnovoj-4,0-mgcz-surgitron%E2%84%A2-df-120
 
a_marusovДата: Понедельник, 19.Авг.2019, 23:05 | Сообщение # 51
Заглянувший
У вас сообщений: 1
врач-хирург, электронщик-любитель
OFFлайн
Украина

Одесса
Доброго времени суток, уважаемые форумчане! Аппарат Surgitron® FFPF EMC Местным умельцем кабель с держателем электродов заменен на обычный медный многожильный провод с ПВХ изоляцией. Сомневаюсь в адекватности такой замены. Подскажите какой кабель можно использовать (понимаю, что нужно родной, но...) и где можно купить держатель электродов (в цанге сломан лепесток).
 
abrezinioДата: Пятница, 04.Окт.2019, 14:06 | Сообщение # 52
Заглянувший
У вас сообщений: 2
инженер электронщик
OFFлайн
Грузия

тбилиси
здравствуйте господа коллеги. ситуация такая имеется Surgitron FFPF EMC. проблема в том што згорел трансформатор и дроссель, трансформатор перемотали а места дросселя так как иво здесь невозможно достать паставил трансформатор ат элсиди телевизора каторы питает лампочки ат подсветки в качестве дросселя . после 10-15 секунд работы згарает дросель (трансфарматар) и начинает лампа краснеть, интересно згарает дросель (трансфарматар) изатаво што он не радной или праблема с лампаи? извините за ошибки транслейт видима
 
roma_vДата: Вторник, 08.Окт.2019, 16:29 | Сообщение # 53
Заглянувший
У вас сообщений: 2
мдтехник инженер
OFFлайн
Украина

Тернополь
Вопрос по FFPF. При нажатии на педаль загоряется RF Surgery но еффекта никакого нет, если дольше подерать педаль20-30 сек то на положении HEMO PART в лампе появляется непонятное искрение. С ламповой технкой давно дела не имел, осциль есть, руки тоже вроде прямые, подскажите куда копать) Спасибо!
 
aromasДата: Среда, 09.Окт.2019, 10:52 | Сообщение # 54
Участник
У вас сообщений: 193
инженер
OFFлайн
Российская Федерация

Санкт-Петербург
Цитата roma_v ()
в лампе появляется непонятное искрение
Обычно такой эффект дает потеря вакуума лампой. Посмотрите электрические параметры на лампе (схема в хранилище есть), если всё соответствует - лампу по замену.
 
abrezinioДата: Среда, 09.Окт.2019, 12:21 | Сообщение # 55
Заглянувший
У вас сообщений: 2
инженер электронщик
OFFлайн
Грузия

тбилиси
вероятно дроссель L1
 
roma_vДата: Среда, 09.Окт.2019, 14:14 | Сообщение # 56
Заглянувший
У вас сообщений: 2
мдтехник инженер
OFFлайн
Украина

Тернополь
Дросель без видимых следов горения и звонится нормально
 
serg71Дата: Понедельник, 17.Фев.2020, 21:02 | Сообщение # 57
Стажер
У вас сообщений: 4
техник
OFFлайн
Беларусь

минск
Господа форумчане, доброго дня. Подскажите пожалуйста, где можно приобрести лампу для Surgitron FFPF EMC, оригинал или заменитель, не важно в России или Беларусии. Официалам в РБ позвонил, выставили приличный ценник, согласен платить, но в наличии нет.
Заранее спасибо.


Сообщение отредактировал serg71 - Вторник, 18.Фев.2020, 11:58
 
AlVaVaДата: Среда, 13.Май.2020, 22:54 | Сообщение # 58
Заглянувший
У вас сообщений: 2
электронщик любите ль, врач
OFFлайн
Российская Федерация

Новочеркасск
Может кто подскажет, где можно найти электронную схему на Ellman Surgitron S5
 
AlVaVaДата: Среда, 13.Май.2020, 22:57 | Сообщение # 59
Заглянувший
У вас сообщений: 2
электронщик любите ль, врач
OFFлайн
Российская Федерация

Новочеркасск
Цитата serg71 ()
Подскажите, пожалуйста, где можно приобрести лампу для Surgitron FFPF EMC, оригинал или заменитель, не важно в России или Беларусии. Официалам в РБ позвонил, выставили приличный ценник, согласен платить, но в наличии нет.
Официалы охренели от своих цен, лампу в можно купить по цене в пределах от 500 до 2000 тысяч рублей. Предложений достаточно.

Зайдите на Ebay, там полно ламп. Только китайские не берите.
 
1qaz2wsxДата: Воскресенье, 07.Ноя.2021, 08:04 | Сообщение # 60
Стажер
У вас сообщений: 9
Мастер
OFFлайн
Российская Федерация

Москва
Не пойму, как взять из хранилища информацию.
Кроме вирусов, больше там ничего не вижу.


Сообщение отредактировал 1qaz2wsx - Воскресенье, 07.Ноя.2021, 08:10
 
aromasДата: Понедельник, 08.Ноя.2021, 12:28 | Сообщение # 61
Участник
У вас сообщений: 193
инженер
OFFлайн
Российская Федерация

Санкт-Петербург
Цитата 1qaz2wsx ()
Не пойму, как взять из хранилища информацию.
Кроме вирусов, больше там ничего не вижу.

Только что проверил ссылку. При следовании вот такой надписи: "Для того, чтобы скачать "Surgitron® FFPF EMC", Вам нужно кликнуть по рекламным ссылкам. После нажмите на кнопку "СКАЧАТЬ" - всё нормально скачалось.
Не понимаю, почему у Вас не получается.
Проверьте, пожалуйста, ещё кто-нибудь доступность информации по ссылке.
 
hohol68Дата: Понедельник, 27.Фев.2023, 14:26 | Сообщение # 62
Заглянувший
У вас сообщений: 1
радиоинженер-ремонтник
OFFлайн
Российская Федерация

Самара
Здравствуйте.
Вопрос: аппарат, вроде бы, работает нормально, генерация есть (ток катода 78 мА), всё такое. Но, когда вставляю кабель коагулятора, напруга на выходе просаживается (получается падает на ёмкостях от анода до выхода). Результат - не режет, не коагулирует.
При втыкании штекера на горячую в месте контакта шьёт дуга, как-будто шнур коротит на землю (шнур однополюсный).
В чём беда, где проблема?
 
ChupsДата: Суббота, 16.Дек.2023, 11:01 | Сообщение # 63
Участник
У вас сообщений: 106
Лаборатория/функционалка
OFFлайн
Российская Федерация

Сибирь
Цитата aromas ()
ссылку на Surgitron® FFPF EMC

aromas, не поделитесь живой ссылкой?
 
  • Страница 2 из 2
  • «
  • 1
  • 2
Поиск:



Статистика Форума
Последние обновления тем: Новые файлы хранилища: Новые участники: Top10 участников:
1. Aution max AX-4030, т...[MasterSkif (08.Дек.2025)]
2. Замена светодиода на ...[Shturman (05.Дек.2025)]
3. Анализатор поля зрени...[SpirituS (04.Дек.2025)]
4. Программный комплекс ...[mqubali (04.Дек.2025)]
5. Кардиорегистратор «ИК...[albano18 (04.Дек.2025)]
6. Thermo Scientific gem...[viggen (03.Дек.2025)]
7. Центрифуга CM-6M ф.El...[Ningen64 (03.Дек.2025)]
8. Дефибриллятор Defi B ...[san-che30 (02.Дек.2025)]
9. Коллиматор Ralco R 22...[seeker (02.Дек.2025)]
1. VIVIX Setup Operation...[12.Окт.2025]
2. GenwareMP[10.Сен.2025]
3. Настройка реагентов M...[20.Авг.2025]
4. Philips HD3-EXP[13.Авг.2025]
5. Рентгеновское оборудо...[08.Авг.2025]
6. VersaMed iVent201 Сер...[13.Фев.2025]
7. Гелпик КРД Ренекс РЦ ...[09.Фев.2025]
8. Офтальмологическая ус...[31.Окт.2024]
9. Cardinal-Health-VELA-...[03.Окт.2024]
10. Service Manual HAMILT...[02.Окт.2024]
1. Nurgazy[12.Дек.2025]
2. alviola[12.Дек.2025]
3. ServicTeh[12.Дек.2025]
4. Maks_M[12.Дек.2025]
5. barguz94[11.Дек.2025]
6. tasin[11.Дек.2025]
7. alabay[11.Дек.2025]
8. tolikhelp[11.Дек.2025]
9. Daswer[10.Дек.2025]
10. Zhenysoglasis[10.Дек.2025]
МастерБаку[583]
Yulana34[177]
Serg74[160]
Dimitrius[129]
naves[122]
РОМУЛ[121]
bektyish[121]
madmac[116]
Алекс-200[114]
begun_a[112]