[ Новые сообщения · Участники · Правила форума · Поиск · RSS ]



  • Страница 1 из 1
  • 1
Модератор форума: genvik, енот  
ЭКГ Schiller CARDIOVIT AT-6
serkusДата: Пятница, 01.Апр.2011, 17:44 | Сообщение # 1
Участник
У вас сообщений: 68
Техник по ремонту и обслуживанию ме
OFFлайн
Украина

Лозовая
Сгорает предохранитель. После замены предохранителя несколько раз включился, и снова сгорел пред.
Внешний вид в приложении.
8159513.jpg (108.9 Kb)
 
енотДата: Пятница, 01.Апр.2011, 21:07 | Сообщение # 2
функциональная диагностика
OFFлайн
Российская Федерация

А аккумулятор жив? попробуйте без него включить и погонять, единственное, что без аккумулятора при распечатке аппарат будет вырубаться. Прозвоните полупроводники в блоке питания, ну и тщательный осмотр платы.
Очень много таких кардиографов приходило в ремонт с потекшими электролитами на плате усилителя биопотенциалов.
В силу того, что зверь этот древний советую электролитам уделить особое внимание.
А схему вы не найдете.
 
serkusДата: Суббота, 02.Апр.2011, 08:38 | Сообщение # 3
Участник
У вас сообщений: 68
Техник по ремонту и обслуживанию ме
OFFлайн
Украина

Лозовая
Он давно работает без аккумулятора. Спасибо за ответ.
 
serkusДата: Воскресенье, 03.Апр.2011, 15:47 | Сообщение # 4
Участник
У вас сообщений: 68
Техник по ремонту и обслуживанию ме
OFFлайн
Украина

Лозовая
Вышла со строя эта деталюшка в блоке питания. Кто знает, чем можно заменить, подскажите, пожалуйста.

обозначение: 8936
TIC
108M

5581114.jpg (29.7 Kb)


Сообщение отредактировал serkus - Воскресенье, 03.Апр.2011, 15:50
 
AlexiumДата: Воскресенье, 03.Апр.2011, 18:37 | Сообщение # 5
Инженер медтехник
OFFлайн
Российская Федерация

Саратов
Если такая, то любым тиристорм в таком корпусе
TIC108.pdf (153.6 Kb)
 
ЭлкаДата: Воскресенье, 03.Апр.2011, 18:46 | Сообщение # 6
У вас сообщений: 153
электромеханик
OFFлайн
Российская Федерация

.
Позвольте полюбопытствовать, как определили неисправность данной детали, как звонится между выводами? Если енто тиристор между УЭ и Катодом низкое сопротивление

Сообщение отредактировал Элка - Воскресенье, 03.Апр.2011, 19:07
 
serkusДата: Понедельник, 04.Апр.2011, 08:51 | Сообщение # 7
Участник
У вас сообщений: 68
Техник по ремонту и обслуживанию ме
OFFлайн
Украина

Лозовая
Quote (Элка)
Позвольте полюбопытствовать, как определили неисправность данной детали

включил вместо предохранителя амперметр. После 1,5-2 минуты работы ток скакнул до 5-6А и он очень сильно нагрелся.

Сообщение отредактировал serkus - Понедельник, 04.Апр.2011, 08:51
 
AlexiumДата: Понедельник, 04.Апр.2011, 10:31 | Сообщение # 8
Инженер медтехник
OFFлайн
Российская Федерация

Саратов
Вариант, что это короткое замыкание в нагрузке не рассматривается? При токе 5А и слабом охлаждении он будет греться.
 
serkusДата: Понедельник, 04.Апр.2011, 10:32 | Сообщение # 9
Участник
У вас сообщений: 68
Техник по ремонту и обслуживанию ме
OFFлайн
Украина

Лозовая
Включал при отключенной нагрузке. Один БП.
 
ЭлкаДата: Понедельник, 04.Апр.2011, 17:15 | Сообщение # 10
У вас сообщений: 153
электромеханик
OFFлайн
Российская Федерация

.
Если предположить что эта деталька тиристор то в блоках питания их обычно используют для защиты включая между плюсом и минусом при возникновение аварийных ситуаций тиристор открывается, создавая КЗ что приводит к перегоранию предохранителей ( конкретно с данной схемой незнаком это мои предположения)
 
serkusДата: Понедельник, 04.Апр.2011, 17:18 | Сообщение # 11
Участник
У вас сообщений: 68
Техник по ремонту и обслуживанию ме
OFFлайн
Украина

Лозовая
Очень может быть, но без схемы конкретно ничего сказать нельзя. Плата многослойная, по дорожкам не определить.
 
ЭлкаДата: Понедельник, 04.Апр.2011, 18:11 | Сообщение # 12
У вас сообщений: 153
электромеханик
OFFлайн
Российская Федерация

.
Давай фотки платы будем гадать!!!
 
serkusДата: Понедельник, 04.Апр.2011, 18:16 | Сообщение # 13
Участник
У вас сообщений: 68
Техник по ремонту и обслуживанию ме
OFFлайн
Украина

Лозовая
Завтра выложу.
 
serkusДата: Вторник, 05.Апр.2011, 10:16 | Сообщение # 14
Участник
У вас сообщений: 68
Техник по ремонту и обслуживанию ме
OFFлайн
Украина

Лозовая
Выкладываю фотки платы. Прошу извинить за качество, камера слабенькая.

3842802.jpg (231.0 Kb) · 2630171.jpg (74.4 Kb)
 
ЭлкаДата: Вторник, 05.Апр.2011, 22:27 | Сообщение # 15
У вас сообщений: 153
электромеханик
OFFлайн
Российская Федерация

.
Думаю блок питания построен по такому принципуИмпульсный стабилизатор напряжения. Какие названия микросхем ?

Сообщение отредактировал Элка - Вторник, 05.Апр.2011, 22:32
 
СолярисДата: Вторник, 05.Апр.2011, 23:36 | Сообщение # 16
У вас сообщений: 301
инженер
OFFлайн
Российская Федерация

Набережные Челны
serkus, посмотри схемы на другие кардиографы Schiller (в хранилище есть) блоки питания по-моему у всех аналогичны
 
ЭлкаДата: Среда, 06.Апр.2011, 00:36 | Сообщение # 17
У вас сообщений: 153
электромеханик
OFFлайн
Российская Федерация

.
Quote (Солярис)
посмотри схемы на другие кардиографы Schiller (в хранилище есть) блоки питания по-моему у всех аналогичны
Посмотрел, по-видимому, я был не прав
Quote (Элка)
Если предположить что эта деталька тиристор
Скорее ключевой транзистор.
8088280.png (53.2 Kb)
 
serkusДата: Среда, 06.Апр.2011, 08:38 | Сообщение # 18
Участник
У вас сообщений: 68
Техник по ремонту и обслуживанию ме
OFFлайн
Украина

Лозовая
Quote (Элка)
Какие названия микросхем ?

L297, L298,
UC 3524AN, TSC 427CPA, RFP6P08 - по 2 шт

 
SeptДата: Четверг, 07.Апр.2011, 01:26 | Сообщение # 19
OFFлайн
Украина

Житомир
serkus, эта деталька до тебя менялась? Один вывод этой детальки подключен к дросселю,
куда подключен второй вывод этого дросселя? Куда подключены остальные выводы этой детальки?
ЗЫ! Чем лучше фото, тем меньше вопросов.
 
serkusДата: Четверг, 07.Апр.2011, 08:43 | Сообщение # 20
Участник
У вас сообщений: 68
Техник по ремонту и обслуживанию ме
OFFлайн
Украина

Лозовая
Quote (Sept)
Sept

аппарат до меня ни разу не ремонтировался. Насчет ножек гляну, уточню.
 
STarasДата: Пятница, 08.Апр.2011, 00:16 | Сообщение # 21
инженер-электроакустика, ультразвук
OFFлайн
Украина

Ровно
Может к.з. виток у дросселя

Чти вело свое – ибо не ты на нём едешь, но оно везёт тебя
 
AlexiumДата: Суббота, 09.Апр.2011, 10:22 | Сообщение # 22
Инженер медтехник
OFFлайн
Российская Федерация

Саратов
Согласен с Элка "Если предположить что эта деталька тиристор то в блоках питания их обычно используют для защиты включая между плюсом и минусом при возникновение аварийных ситуаций тиристор открывается, создавая КЗ что приводит к перегоранию предохранителей"
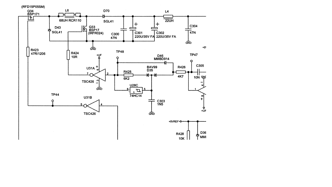
Схема блока питания, по моему, построена по схеме fig.3 из даташита UC3524 здесь вместо биполярных транзисторов используется связка драйвер TSC427-полевой транзистор RFP6P08. Тиристор стоит во вторичной цепи.
Соответственно можно предположить:
1. пробой стабилитрона в УЭ тиристора. Отследить не проблема он будет рядом с тиристором.
2. кз виток в трансформаторе на первичной стороне, повышенные напряжения на вторичных.
3. изменения параметров обратной связи или частотозадающих цепей UC3524.
uc3524.pdf (304.7 Kb) · TSC_427C.pdf (169.7 Kb) · rfp6p08.pdf (313.5 Kb)
 
serkusДата: Суббота, 09.Апр.2011, 10:24 | Сообщение # 23
Участник
У вас сообщений: 68
Техник по ремонту и обслуживанию ме
OFFлайн
Украина

Лозовая
Quote (Alexium)
Соответственно можно предположить:
1. пробой стабилитрона в УЭ тиристора. Отследить не проблема он будет рядом с тиристором.
2. кз виток в трансформаторе на первичной стороне, повышенные напряжения на вторичных.
3. изменения параметров обратной связи или частотозадающих цепей UC3524.

Спасибо, проверю

 
AlexiumДата: Суббота, 09.Апр.2011, 10:32 | Сообщение # 24
Инженер медтехник
OFFлайн
Российская Федерация

Саратов
Насчет схемы включения UC3524 я не уверен, фотка плохая, вам проще прозвонить как разведены ноги 11-14 микросхемы. Вполне возможна схема включения fig.2. По пункту 1 и 3, по моему, ничего не должно измениться.
 
bsu50Дата: Среда, 18.Сен.2013, 04:52 | Сообщение # 25
Заглянувший
У вас сообщений: 3
Электромеханик
OFFлайн
Российская Федерация

Иркутск
А кто знает как установить дату и время на кардиографе Кардиовит АТ-6.
А то после отпуска всё сбросилось.
 
krolchihaДата: Пятница, 07.Фев.2014, 15:47 | Сообщение # 26
Участник
У вас сообщений: 87
техник медецинской техники
OFFлайн
Марокко

Рабат
схемка с тиристором отдельно от бп - при превышении напряжения она включается , нужно проверять бп
 
goldddДата: Четверг, 24.Мар.2016, 09:46 | Сообщение # 27
Заглянувший
У вас сообщений: 1
tehnik
OFFлайн
Украина

kiev
у кого нибудь есть руководство пользователя на ат-6

golddd
 
redevilДата: Вторник, 27.Сен.2016, 10:56 | Сообщение # 28
Стажер
У вас сообщений: 10
Инженер
OFFлайн
Российская Федерация

Екатеринбург
Здравствуйте,нужна помощь!) Ситуация такова,Шиллер пришёл с поверки и перестал включаться...Но сначала делал попытки запуска,на экране появлялись пару полос и всё,запуск не проходил...на данный момент никаких признаков жизни не подаёт...питание в норме,проц плата ставилась другая.но ситуация не менялась...Куда копать и что делать??!?!?!Заранее спасибо)
 
  • Страница 1 из 1
  • 1
Поиск:



Статистика Форума
Последние обновления тем: Новые файлы хранилища: Новые участники: Top10 участников:
1. Замена светодиода на ...[Shturman (05.Дек.2025)]
2. Анализатор поля зрени...[SpirituS (04.Дек.2025)]
3. Программный комплекс ...[mqubali (04.Дек.2025)]
4. Кардиорегистратор «ИК...[albano18 (04.Дек.2025)]
5. Thermo Scientific gem...[viggen (03.Дек.2025)]
6. Центрифуга CM-6M ф.El...[Ningen64 (03.Дек.2025)]
7. Дефибриллятор Defi B ...[san-che30 (02.Дек.2025)]
8. Коллиматор Ralco R 22...[seeker (02.Дек.2025)]
9. КУПЛЮ/ПРИМУ в дар при...[seabee (02.Дек.2025)]
1. VIVIX Setup Operation...[12.Окт.2025]
2. GenwareMP[10.Сен.2025]
3. Настройка реагентов M...[20.Авг.2025]
4. Philips HD3-EXP[13.Авг.2025]
5. Рентгеновское оборудо...[08.Авг.2025]
6. VersaMed iVent201 Сер...[13.Фев.2025]
7. Гелпик КРД Ренекс РЦ ...[09.Фев.2025]
8. Офтальмологическая ус...[31.Окт.2024]
9. Cardinal-Health-VELA-...[03.Окт.2024]
10. Service Manual HAMILT...[02.Окт.2024]
1. Dvish[05.Дек.2025]
2. Intellect[05.Дек.2025]
3. Romanivanov[05.Дек.2025]
4. igogoigogo[05.Дек.2025]
5. 1rishka[04.Дек.2025]
6. L_V_N[04.Дек.2025]
7. ИвановИИ[04.Дек.2025]
8. Alex_U[04.Дек.2025]
9. Yarikus03[03.Дек.2025]
10. EvaLen[03.Дек.2025]
МастерБаку[583]
Yulana34[177]
Serg74[160]
Dimitrius[129]
naves[122]
РОМУЛ[121]
bektyish[121]
madmac[116]
Алекс-200[114]
begun_a[112]