
| [ Новые сообщения · Участники · Правила форума · Поиск · RSS ] |
|
|
| Модератор форума: zx19 |
| Форум медтехников Медицинское оборудование (тех. разделы) Лабораторное оборудование Концентратомер КН-2м (Схема платы предуселителя концентратомера КН-2м) |
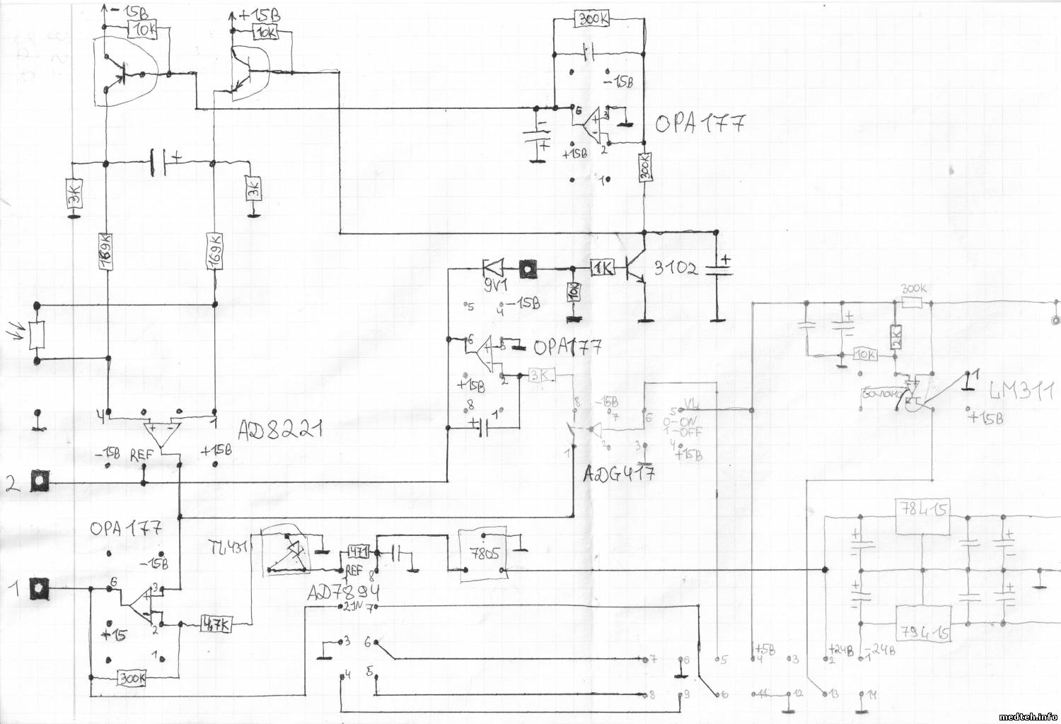
| Концентратомер КН-2м | |||||||||
|
| |||
| |||
| Статистика Форума | ||||
| Последние обновления тем: | Новые файлы хранилища: | Новые участники: | Top10 участников: | |