[ Новые сообщения · Участники · Правила форума · Поиск · RSS ]



  • Страница 1 из 1
  • 1
Модератор форума: zx19  
Eppendorf5408R _R429
VVladislauДата: Вторник, 03.Дек.2013, 13:49 | Сообщение # 1
Стажер
У вас сообщений: 12
ведущий инженер
OFFлайн
Российская Федерация

Пущино
Уважаемые мастера,
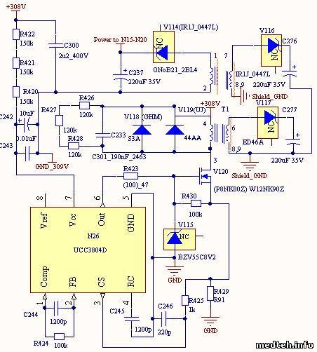
помогите, пожалуйста, установить номинал резистора R429, сгоревшего вместе с полевым транзистором в центрифуге Eppendorf 5408R.
На фото другой, исправной центрифуги похожей модели номинал R429 = R91 (около 1 Ома). Подозреваю, что там другая схема.

Сей резистор соединяет минус источника постоянного напряжения 308 Вольт с истоком N-канального полевого транзистора
V120 (или V137? - нужно уточнить). Сгоревший транзистор имеет маркировку STP8NK8 и по документации может выдержать 6А в открытом состоянии сопротивлением 1.3 Ома или напряжение 800 Вольт в закрытом состоянии.
Сток сего транзистора через обмотку трансформатора T1 соединен с плюсом источника 308 Вольт.
Без транзистора на контакте затвора наблюдалось нулевое напряжение, включения питания произошло повторное выгорание этого ключа.
Предполагаю, что на затвор пришло положительное напряжение, открыло транзистор и ток составил 308/(1.3+0.91)=139 А
и включение питания произошло повторное выгорание этого ключа.
Обмотка трансформатора проверена. Сопротивление около 0.5 Ома (обрыва нет).

Предположения -
1) неправильная форма импульса приходящего на затвор ( подскажите источник сигнала, плис).
2) сплавленные обмотки трансформатора (подскажите сопротивление обмоток исправного транса)
3) Неверный номинал резистора R429 ( Не около 1 Ома, а 308 В/5 А = порядка 60 Ом).

Буду благодарен за дельные советы и рекомендации.
5181107.jpg (213.1 Kb) · 8540100.jpg (233.0 Kb)
 
AlexiumДата: Вторник, 03.Дек.2013, 14:29 | Сообщение # 2
Инженер медтехник
OFFлайн
Российская Федерация

Саратов
Цитата VVladislau ()
ведущий инженер

Что - реально ведущий инженер????
Мощность выделяемая на резисторе R429= 5 а*5 а*60 Ом =1500 Вт. Глазами что то не наблюдаю такого. Про импульсный режим работы что-нибудь слышали???
Т1 это трансформатор или дроссель корректора мощности?
 
VVladislauДата: Суббота, 07.Дек.2013, 14:42 | Сообщение # 3
Стажер
У вас сообщений: 12
ведущий инженер
OFFлайн
Российская Федерация

Пущино
Alexium, спасибо за ответ,
режим работы действительно импульсный.
Сгорел контроллер ШИМ под именем UCC3804 и парочка диодов без обозначений.
 
VVladislauДата: Понедельник, 09.Дек.2013, 12:40 | Сообщение # 4
Стажер
У вас сообщений: 12
ведущий инженер
OFFлайн
Российская Федерация

Пущино
Извините, что не выдержал 7 дней по правилам форума, помогите с номиналом резистора R425
http://forum-psn.ru/myshare/?dl=6904ea2b432d594e65ab2af1664fa24c
4365112.jpg (35.2 Kb)


Сообщение отредактировал VVladislau - Понедельник, 09.Дек.2013, 12:41
 
AlexiumДата: Понедельник, 09.Дек.2013, 13:11 | Сообщение # 5
Инженер медтехник
OFFлайн
Российская Федерация

Саратов
номинал 1 кОм. Схема нарисована неправильно - по такой ничего не понять. Лучше скачайте даташит на UC3842-3845 там понятная схема и алгоритмя работы.
 
VVladislauДата: Четверг, 12.Дек.2013, 11:53 | Сообщение # 6
Стажер
У вас сообщений: 12
ведущий инженер
OFFлайн
Российская Федерация

Пущино
Спасибо, Alexium, за номинал R425 ( 1kOhm).
Даташит скачал от ST, там схема включения другая.
С номиналом диода V116 помогите, пожалуйста. Это защитный диод? unknown
4260055.jpg (21.7 Kb)
 
AlexiumДата: Четверг, 12.Дек.2013, 12:02 | Сообщение # 7
Инженер медтехник
OFFлайн
Российская Федерация

Саратов
По месту там может стоять стабилитрон на 18 в (защита затвора).
 
VVladislauДата: Четверг, 12.Дек.2013, 12:58 | Сообщение # 8
Стажер
У вас сообщений: 12
ведущий инженер
OFFлайн
Российская Федерация

Пущино
Спасибо, функцию защиты понял.
18 Вольт взято из даташита на полевой транзистор?
Точную копию сгоревшиего STP8NK80ZFP пока найти не удалось. Можно ли включить вместо нео ( 800 V, 6A, 1.3-1.5 Ohms) такналог
STW12NK90Z ( На 900 Вольт, но зато на 11А и сопротивлением 0.72 Ома) без защиты?
Если защита необходима, тоже надо на 18 Вольт или другой номинал?
Извините, Alexium, за количество (большое) и качество (низкое) моих вопросов.
Гипотеза о том, что сгорел сначала резистивный токовый щуп номиналом 0.91 Ома, потом полевик STP8NK80ZFP, потом защитный диод V116, резистор R429, диод S3A (от Генерал Семикондактора) - кстати, можно ли его заменить на Шоттки типа 30BQ060? - возможно, я напутал в порядке выгорания, но ещё надеюсь восстановить работоспособность.

Главное, помогите, пожалуйста, узнать мощность защитного диода, тот, что сгорел, был какой-то стеклянный без опознавательных знаков. Если не ошибся, корпус SOD80C или MiniMELF, типа BZV55С-18 ? Там в даташите в одном месте мощность рассеяния 400-500 мВт, в другом - 40 Вт (пиковая). Чему верить, на что ориентироваться? shok
Прилагаю фрагмент описания стабилитронов подходящего размера. Что значит дифференциальное сопротивление от 10 до 225 Ом. И ток до 1.5 А?

В даташите на AIC3843 защита выполнена резисторами

10-20к.
В даташите на ISL6844 защита отсутствует.
В даташите на MIC38C44 защита сделана после

трансформатора при помощи 1N765B.
В даташите на PJ3843 защиты нет.
В даташите на SG3842G защита выполнена диодом

1N4148, но он включен по-другому.
В даташите на UC3842 от Motorolы защита тоже

непонятно-странная - диод идет не на землю, а

куда-то в сторону.
0676135.jpg (52.4 Kb)


Сообщение отредактировал VVladislau - Четверг, 12.Дек.2013, 12:59
 
AlexiumДата: Четверг, 12.Дек.2013, 13:57 | Сообщение # 9
Инженер медтехник
OFFлайн
Российская Федерация

Саратов
Цитата VVladislau ()
Точную копию сгоревшиего STP8NK80ZFP пока найти не удалось. Можно ли включить вместо нео ( 800 V, 6A, 1.3-1.5 Ohms) такналог STW12NK90Z ( На 900 Вольт, но зато на 11А и сопротивлением 0.72 Ома) без защиты?

Да можно, только подобрать затворный резистор под емкость затвора. (думаю он уменьшится до 75 Ом)

Цитата VVladislau ()
Главное, помогите, пожалуйста, узнать мощность защитного диода, тот, что сгорел, был какой-то стеклянный без опознавательных знаков. Если не ошибся, корпус SOD80C или MiniMELF, типа BZV55С-18 ? Там в даташите в одном месте мощность рассеяния 400-500 мВт, в другом - 40 Вт (пиковая). Чему верить, на что ориентироваться?

BZV55C-18. Ориентироваться на знания, вы приводите разные параметры, как их сравнивать???
Цитата VVladislau ()
Что значит дифференциальное сопротивление от 10 до 225 Ом. И ток до 1.5 А?

Параметры стабилитрона - http://ru.wikipedia.org/wiki/Стабилитрон

Цитата VVladislau ()
В даташите на AIC3843 защита выполнена резисторами 10-20к. В даташите на ISL6844 защита отсутствует. В даташите на MIC38C44 защита сделана после трансформатора при помощи 1N765B. В даташите на PJ3843 защиты нет. В даташите на SG3842G защита выполнена диодом 1N4148, но он включен по-другому. В даташите на UC3842 от Motorolы защита тоже непонятно-странная - диод идет не на землю, а куда-то в сторону.

Прикрепляйте примеры, пока ясно что вы не понимаете о чем речь.
 
arskir29Дата: Суббота, 14.Дек.2013, 09:32 | Сообщение # 10
Стажер
У вас сообщений: 6
инженер
OFFлайн
Российская Федерация

Иркутск
Здравствуйте, не знаю это такое совпадение или запрограммированная поломка, но где то неделю-две назад просто не включилась эта центрифуга (Eppendorf 5804). Аккуратно вскрыв корпус и осмотрев плату, обнаружил практически испарившийся резистор R429. На этом "диагностика" пока прекращена, читаю интернет, ищу схемы этой платы. Пока безрезультатно. Наткнулся на эту тему с такой же проблемой! Надеюсь на взаимную помощь по ремонту ласточки.
5098409.jpg (176.3 Kb)
 
VVladislauДата: Четверг, 19.Дек.2013, 12:48 | Сообщение # 11
Стажер
У вас сообщений: 12
ведущий инженер
OFFлайн
Российская Федерация

Пущино
arskir29, спасибо за качественное фото. Предполагаю, что стабилитрон у Вас тоже выгорел. Проверен ли полевой транзистор?
Сейчас плату пробовал запитать от 18 вольт переменного тока. Выпрямители работают стабильно, напряжение 24 Вольта присутствует на месте 308 Вольт.
Поставленная вместо UCC3804 Шим-ка UC3842 запускаться не хочет. Предполагаю, что недостаточно тока в цепи её питания.
 
VVladislauДата: Четверг, 19.Дек.2013, 12:58 | Сообщение # 12
Стажер
У вас сообщений: 12
ведущий инженер
OFFлайн
Российская Федерация

Пущино
Цитата Alexium ()
Да можно, только подобрать затворный резистор под емкость затвора. (думаю он уменьшится до 75 Ом)

Спасибо за совет, Alexium.
Замена затворного резистора со 100 Ом на 75 Ом не изменила положения. Напряжение питания Шим-ки увеличиваю потенциометром. Допустимый рост до 16 Вольт, потом она пытается запуститься, напряжение проседает до 12-13 Вольт и запуска не происходит.
unknown
Прилагаю осциллограмму напряжения на затворе полевика STW12NK90Z (зеленый луч) и напряжение на токоизмеряющем резисторе 1.1 Ом (желтый луч) при попытке запуска.
Попытки чередуются каждые 45 мс (видно на второй осциллограме).
Питание от 24 Вольт через резистор 6К7 с конденсаторами C237 и С242
Период колебаний 4.5 мкс , если я правильно понимаю, задан внутри контроллера ШИМ
Вопросы к уважаемым экспертам:
1) Чем может быть вызвана задержка роста напряжения на затворе на 3 Вольтах перед и после пика в 6 Вольт (Зеленый луч)?
2) Если она явл. причиной неисправности, то как её устранить?
3) Откуда неприличное расщепление надвое пика напряжения на истоке и токоизмерительном резисторе (желтый луч , 1 Вольт при 0.2 Вольта на 1 клетку)?
4) Правильно ли предположение о неисправности трансформатора (или дросселя коррекции фактора мощности)? Как его проверить?

Спасибо за участие.
1728638.jpg (20.1 Kb) · 8304623.jpg (14.6 Kb)


Сообщение отредактировал VVladislau - Пятница, 20.Дек.2013, 08:59
 
VVladislauДата: Пятница, 20.Дек.2013, 10:04 | Сообщение # 13
Стажер
У вас сообщений: 12
ведущий инженер
OFFлайн
Российская Федерация

Пущино
Цитата arskir29 ()
Надеюсь на взаимную помощь по ремонту ласточки.

Arskir29,высылаю инфу по ремонту на основе вашей картинки. Дайте знать, если догадаетесь, как починить.
Удачи!
3932549.jpg (247.9 Kb)
 
AlexiumДата: Пятница, 20.Дек.2013, 13:44 | Сообщение # 14
Инженер медтехник
OFFлайн
Российская Федерация

Саратов
VVladislau, Замените конденсатор по питанию UC3804, резистор затвора уменьшите до 47 Ом.
 
VVladislauДата: Вторник, 24.Дек.2013, 18:43 | Сообщение # 15
Стажер
У вас сообщений: 12
ведущий инженер
OFFлайн
Российская Федерация

Пущино
Совет выполнил.
Цитата Alexium ()
резистор затвора уменьшите до 47 Ом

При номинале затворного резистора 100 Ом (первый рисунок) чуть дольше (17 мкс против 10 мкс для 50 Ом) растет напряжение на токоизмерительном омическом резисторе с нуля до 1 Вольта - см. зеленый луч осциллографа сверху.
При номинале 50 Ом (второй рисунок) на затворе при первом включении быстрее заканчивается плато высотою 15 Вольт (7 мкс против 14 мкс для 100 Ом) и несколько выше
(10 Вольт против 7 Вольт) становятся отдельные пики включения, следующие с периодом 4.5 мкс (рисунок 3). Но по-прежнему после двух мс работы (около 420 циклов) напряжение после выпрямления с обмотки 1-2 успевает вырости только до 10 В, что недотягивает до 16 Вольт запуска и Шимка снова глохнет на время.
Увеличение действующего напряжения с 18 Вольт до 64 Вольт ситуацию не изменило.
Подавать 220 сейчас почти наверняка означает спалить последний полевой транзистор.
Относительно конденсатора С242 по питанию - он 10 мкФ алюминиевый электролит. Алексиум, ваш совет увеличить емкость ( дольше будет заряжаться и дольше разряжаться) или уменьшить?
6108437.jpg (19.2 Kb) · 7440131.jpg (21.9 Kb) · 6837439.jpg (20.1 Kb)
 
AlexiumДата: Вторник, 24.Дек.2013, 21:04 | Сообщение # 16
Инженер медтехник
OFFлайн
Российская Федерация

Саратов
Цитата VVladislau ()
Увеличение действующего напряжения с 18 Вольт до 64 Вольт ситуацию не изменило. Подавать 220 сейчас почти наверняка означает спалить последний полевой транзистор.

Cхема неработоспособна при пониженном напряжении. Подайте 220 вольт, мместо предохранителя поставьте лампу накаливания на 150-300 вт, вот транзистор и не сгорит.
Цитата VVladislau ()
Относительно конденсатора С242 по питанию - он 10 мкФ алюминиевый электролит. Алексиум, ваш совет увеличить емкость ( дольше будет заряжаться и дольше разряжаться) или уменьшить?

Мой совет его поменять, а не изменять номинал.
 
arskir29Дата: Четверг, 26.Дек.2013, 05:49 | Сообщение # 17
Стажер
У вас сообщений: 6
инженер
OFFлайн
Российская Федерация

Иркутск
VVladislau, спасибо за вашу инструкцию по ремонту!

Включал схему,смотрел что с напряжениями. Почти на всех ногах шимки Ucc3804 значение минус 155 в. На затворе и истоке транзистора 8nk80z тоже минус 156в. на его стоке плюс 156 В.

Меняю шимку и транзистор на аналоги. меняю сгоревшие мелкие элементы. посмотрел на резистор R429 под бинокуляр и разглядел чёткий фрагмент первой цыфры, его маркировка начинается "R4..", следовательно приблизительный номинал этого резистора от 400 мОм до 490 мОм (всё в миллиОмах), вторую цыфру понять не получилось, по её фрагменту трудно сказать о ней.

вообще номинал довольно точный, у нас в магазинах таких точных нет сопротивлений... как вариант два резистора в 1 Ом параллельно!

буду пробовать включать схему через лампу. генераторов и осциллов нету..
 
VVladislauДата: Четверг, 26.Дек.2013, 13:35 | Сообщение # 18
Стажер
У вас сообщений: 12
ведущий инженер
OFFлайн
Российская Федерация

Пущино
Цитата arskir29 ()
значение минус 155 в.

arskir29, относительно какой точки измерено это напряжение?
Будет отлично, если удастся сфоткать сторону платы без элементов, я бы отметил контрольные точки для измерения напряжений питания.
Alexium, спасибо за совет, подключал через лампу, короткого не было, шуршание и цокание Шимки отчетливо слышно, но на вторичных цепях напруга 1.1 - 1.2 Вольта, после проверки выяснилось, что снова выгорел диод V118. Исходно там стоял GHM S3A в корпусе DO-214AB(SMC) от General Semiconductor, ввиду отсутствия был поставлен Шоттки VS-30BQ060 (файл с даташитом приложен).
Сомнения мучают и гложут - сгорел ли он из вредительских побуждений или же нельзя было такую замену делать?
Помогите понять, shok зачем в схеме запараллелены диоды V118 & V119?
Они предназначены для рассеяния тока катушки в момент закрывания полевого транзистора?
Зачем тогда три резистора и емкости С233 & C301?
Ток через открытый полевой транзистор не должен превышать 3А?
Вопросов много, unknown это значит, все они неправильные. Нужно так поставить один вопрос, чтобы все остальные отпали. Где его найти?. mad
9833716.jpg (48.0 Kb) · 30BQ060.pdf (98.5 Kb) · General_Semicon.pdf (76.3 Kb)


Сообщение отредактировал VVladislau - Четверг, 26.Дек.2013, 18:41
 
AlexiumДата: Четверг, 26.Дек.2013, 20:29 | Сообщение # 19
Инженер медтехник
OFFлайн
Российская Федерация

Саратов
Цитата VVladislau ()
Исходно там стоял GHM S3A в корпусе DO-214AB(SMC) от General Semiconductor, ввиду отсутствия был поставлен Шоттки VS-30BQ060 (файл с даташитом приложен).

У меня вопрос - вы думать способны???. Диод шоттки (из даташита) выдерживает 60 вольт обратного напряжения, вы включаете в схему где обратное напряжение на нем может достигать 350-400 Вольт???? Ставьте FR107-FR207.
Цитата VVladislau ()
зачем в схеме запараллелены диоды V118 & V119?

Затем. Один дампер, другой супрессор.
Цитата VVladislau ()
Зачем тогда три резистора и емкости С233 & C301?

Снаббер
Цитата VVladislau ()
Ток через открытый полевой транзистор не должен превышать 3А?

Читайте даташит на микросхему контроллера, она определяет ток.

VVladislau, у вас полностью отсутствует знание электроники (или оно зачаточное), с такими знаниями отремонтировать что-либо электронное можно лишь при большой удаче. Прощайте.
 
arskir29Дата: Суббота, 28.Дек.2013, 07:27 | Сообщение # 20
Стажер
У вас сообщений: 6
инженер
OFFлайн
Российская Федерация

Иркутск
да, я брал шину заземления на плате сбоку, и относительно неё мерил. насамом деле мог ошибиться с правильной точкой заземления.

вот фотографии резистора (видно перекрестие цифры, скорее всего это же четвёрка?)
7814802.jpg (85.1 Kb) · 7963603.jpg (152.2 Kb)


Сообщение отредактировал arskir29 - Суббота, 28.Дек.2013, 07:29
 
VVladislauДата: Вторник, 31.Дек.2013, 13:15 | Сообщение # 21
Стажер
У вас сообщений: 12
ведущий инженер
OFFлайн
Российская Федерация

Пущино
arskir29, спасибо за фотографии. afaik, на некоторых платах стоит резистор 490 мОм, а на других 910 мОм. imho, сбоку заземление можно брать для измерения выходных напряжений на конденсаторах С276 и С277 (предполагаю 5 и 12 Вольт). Для измерения напряжений в первичных цепях пользуюсь общим минусом конденсаторов С86 и С87 по 470 мкФ на 400 Вольт (здоровенные такие два в левом нижнем углу платы).
В приложенной ослограме желтый луч за две мс снижает напряжение питания шимки с 16 Вольт до 10 Вольт . Зеленый луч - напряжение на конденсаторе С277 относительно отверстия на краю печатной платы - растет с 9 до 11 Вольт, пока работает шимка и падает, когда шимка перестает работать.

Поздравляю с наступающим праздником Рождества Христова. Подай, Господи, нам с вами терпения, упорства и настойчивости разобраться с этими центрифугами.
9288004.jpg (15.7 Kb)
 
VVladislauДата: Среда, 15.Янв.2014, 09:01 | Сообщение # 22
Стажер
У вас сообщений: 12
ведущий инженер
OFFлайн
Российская Федерация

Пущино
Цитата Alexium ()
Т1 это трансформатор или дроссель корректора мощности?

В книге Семенова Б.Ю. "Силовая электроника" для любителей и профессионалов"
на с. 220 нашелся ответ. Это не трансформатор и не дроссель фактора коррекции мощности, но двухобмоточный ( в нашем случае четырехобмоточный) накопительный дросель со встречным включением обмоток для фли-бак конвертора (fly-back converter).

Цитата Alexium ()
Затем. Один дампер, другой супрессор.

Извините, Алексиум, мою глупость, Вы правы, спасибо за Вашу неоценимую помощь. Прочитал там же про диоды TRANSIL в качестве супрессоров. Схема fly-back converter восстановлена. Можно ли закрывать тему или ждем, пока не закончит ремонт arskir29?
 
  • Страница 1 из 1
  • 1
Поиск:



Статистика Форума
Последние обновления тем: Новые файлы хранилища: Новые участники: Top10 участников:
1. ЭКГ СARDIOVIT AT-2 ф....[AlexanderRu (15.Апр.2026)]
2. Маммограф Giotto Imag...[lavista (14.Апр.2026)]
3. GE Revolution EVO[Jugene (13.Апр.2026)]
4. УВЧ-80 НОВОАН - ЭМА[Parkincjn (11.Апр.2026)]
5. УЗИ MyLab 25 ф.Esaote...[sun_man (11.Апр.2026)]
6. ТУРБИННЫЕ НАКОНЕЧНИКИ[georgiykaz (09.Апр.2026)]
7. Эмблема (логотип) мед...[medteh (08.Апр.2026)]
8. УЗИ Logiq E ф.GE[tomios (08.Апр.2026)]
9. Стоматустановка Azimu...[Yulana34 (08.Апр.2026)]
1. Apollo EZ service man...[25.Дек.2025]
2. VIVIX Setup Operation...[12.Окт.2025]
3. GenwareMP[10.Сен.2025]
4. Настройка реагентов M...[20.Авг.2025]
5. Philips HD3-EXP[13.Авг.2025]
6. Рентгеновское оборудо...[08.Авг.2025]
7. VersaMed iVent201 Сер...[13.Фев.2025]
8. Гелпик КРД Ренекс РЦ ...[09.Фев.2025]
9. Офтальмологическая ус...[31.Окт.2024]
10. Cardinal-Health-VELA-...[03.Окт.2024]
1. evin201[16.Апр.2026]
2. Kostyan_ch[16.Апр.2026]
3. kmatus[16.Апр.2026]
4. esin1988[16.Апр.2026]
5. Aluria[15.Апр.2026]
6. Timurnurgaleev[15.Апр.2026]
7. fox-nsk[14.Апр.2026]
8. bombaster[14.Апр.2026]
9. maxvic[14.Апр.2026]
10. Natarhiv[14.Апр.2026]
МастерБаку[583]
Yulana34[177]
Serg74[160]
Dimitrius[129]
naves[122]
РОМУЛ[121]
bektyish[121]
madmac[116]
Алекс-200[114]
генаf[112]