[ Новые сообщения · Участники · Правила форума · Поиск · RSS ]



  • Страница 1 из 1
  • 1
Модератор форума: dima_perikov, YRA46  
Стоматустановка Diplomat Lux DL 210
DENTEXNIKДата: Четверг, 01.Ноя.2012, 10:53 | Сообщение # 1
Заглянувший
У вас сообщений: 1
нженер
OFFлайн
Российская Федерация

Уссурийск
УСТАНОВКА DIPLOMAT DL 210, ПОДКЛЮЧИЛИ СКЕЙЛЕР АМДЕНТ , РАБОТАЛ РОВНО Ч\З НЕДЕЛЮ ЖАЛОБА ОТ КЛИЕНТА ГРЕЕТСЯ РУЧКА И ВОДА ПОСТУПАЕТ ПРЕРЫВИСТО. ПРИЕХАЛ СПЕЦ ПРОВЕРИЛ НАПРУГУ НА КЛАПАН СКАЗАЛ МАЛО. ЗАКРУТИЛ И ЗАБЫЛ УСТАНОВИТЬ ШЛАНЧИК НА ВОДУ. ПРИ ВКЛЮЧЕНИИ УТРОМ ПОЛИЛАСЬ ВОДА И ЗАЛИЛА ПЛАТУ УПРАВЛЕНИЯ КЛАПАНОВ. УСТАНОВКА ГЛЮЧИТ, ХОЧЕТ ВКЛЮЧАЕТ ВОДУ НА ИНСТРУМЕНТ ХОЧЕТ НЕТ, И ВОЗДУХ ТОЖЕ . ЧТО ДЕЛАТЬ?

Для начала SHIFT не надо повышать!!!! Потом почитать Правила создания тем... diablo


Сообщение отредактировал YRA46 - Четверг, 01.Ноя.2012, 18:16
 
МастерБакуДата: Четверг, 01.Ноя.2012, 11:53 | Сообщение # 2
У вас сообщений: 11269
инженер
OFFлайн
Российская Федерация

Нижний Новгород
Цитата DENTEXNIK ()
ПРИЕХАЛ СПЕЦ ПРОВЕРИЛ НАПРУГУ НА КЛАПАН СКАЗАЛ МАЛО. ЗАКРУТИЛ И ЗАБЫЛ УСТАНОВИТЬ ШЛАНЧИК НА ВОДУ
ситуация ооооччччееееенннннььььь ПЛОХАЯ
СПЕЦа - к проктологу!
установку выключить.убрать воду салфеткой.тшательно всё продуть пистолетом.просушить феном.все разъёмы отстыковать ,продуть,разобрать ,собрать.через час - включить .подождать 10мин. ничего не делать.проверить на наличие элементов с ненормальной температурой .при обнаружении таковых - заменить.не помогло - заказывайте новую плату.
.
Цитата DENTEXNIK ()
ПРИ ВКЛЮЧЕНИИ УТРОМ ПОЛИЛАСЬ ВОДА И ЗАЛИЛА ПЛАТУ УПРАВЛЕНИЯ
а ведь говорили врачу пользоваться дистиллированной водой ! вот до чего жадность доводит! diablo rofl
.
а если бы при инсталляции обработали этим http://www.nanoprotech.ru/home-electric голова бы ,и ещё кое что , не болела бы ! biggrin
посмотрите
http://www.youtube.com/user/NANOPROTECHru


Сообщение отредактировал мастерБаку - Четверг, 01.Ноя.2012, 11:56
 
TexnikimsДата: Четверг, 01.Ноя.2012, 16:57 | Сообщение # 3
У вас сообщений: 549
Сервисный Инженер
OFFлайн
Российская Федерация

МО Люберцы
ЧТО ДЕЛАТЬ???

Для начала оформить тему по правилам...
 
fiksa555Дата: Четверг, 01.Ноя.2012, 20:08 | Сообщение # 4
Техник
У вас сообщений: 303
Cервисная служба
OFFлайн
Российская Федерация

Апрелевка
с трудом верится blush что только модуль управляющий клапанами скорее всего несколько плат: MBUNI2 и TBRIDV2. если TBRIDV2 то действительно просушить(модуль открывает и закрывает клапана по команде от модуля MBUNI2), если MBUNI2(плата даёт команды на модуль TBRIDV2) надо смотреть куда вода попала,если на проц то всё. nea Могли с большой вероятностью попасть на модуль DISP LCD4, этот сушить бесполезно, только замена.........
Скалер греется от того что падал-проверенно....отправлял на завод-подтвердили. good
попробуй отключить всё(MBUNI,TBRIDV,DISP LCD) снять просушить и по поочерёдно DISP LCD подключаешь к MBUNI и TBRIDV. даёшь питание на MBUNI, потом поочерёдно подключаешь оставшиеся платы(если таковые имеются- REG M3(микромотор),REG V2(пропорциональный клапан) и т.д....) далее подключаешь инструменты по одному и проверяешь как работают..........
напиши какие симптомы после просушки и подключения.....ждём-с.
 
AlderFreemanДата: Воскресенье, 25.Июл.2021, 19:09 | Сообщение # 5
Стажер
У вас сообщений: 4
новичок
OFFлайн
Российская Федерация

Челябинск
Добрый день!
Может есть у кого схема платы REG M4 или может даже сама плата?
В моей, похоже, микропроцессор вышел из строя.
3523413.jpg (69.9 Kb) · 9603085.jpg (59.6 Kb)
 
LeninДата: Понедельник, 26.Июл.2021, 04:11 | Сообщение # 6
Участник
У вас сообщений: 213
Инженер
OFFлайн
Российская Федерация

Томск
Почему сразу грешите на контроллер, из практики контроллер чаще всего последний на очереди при диагностике.
Как именно проявляется неисправность?
Проверили ли на плате исполнительные и управляющие элементы и контрольные точки по питанию?
 
AlderFreemanДата: Понедельник, 26.Июл.2021, 06:10 | Сообщение # 7
Стажер
У вас сообщений: 4
новичок
OFFлайн
Российская Федерация

Челябинск
Добрый день!
К сожалению, логику работы этой платы не знаю.
Ситуация такая: при снятии микроэлектромотора он сразу начинает крутить на полных оборотах независимо от настроек.
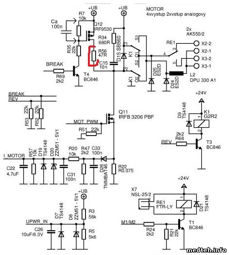
При осмотре выяснилось что сильно греется резистор на плате REG M4 (показал на фото). Греется, аж корпус соседнего реле оплавился. Т.к. под руками схемы не было, выпаял два полевика, проверил открываются и закрываются - пробитых нет. Транзисторные ключи тоже целые. Стабилизаторы напряжения выдают 24 и 5 вольт чётко. На микропроцессор питание приходит. При снятии микроэлектромотора срабатывает маленькое белое реле выбора канала микроэлектромотора (видимо, как запрограммировано).
Потом нашёл здесь на форуме схему от установки DA110. В части исполнения микроэлектромотора схема практически совпадает (отметил на фото схемы резистор, который греется).
С микроконтроллера постоянно приходит 2.5 В на ногу BREAK. Возможно из за этого и греет резистор.
Возможно есть здесь знающие специалисты, подскажите логику работы данной схемы. Про реле выбора канала мотора понятно. Реле реверса тоже понятно. Полевик MOT_PWM, думаю что это питание мотора. А вот что такое BREAK? Электрич. тормоз? Как происходит регулировка скорости вращения?
Схемку бы именно этой платы. Беда в том, что без установки ковырять плату смысла большого не имеет, стоит микроконтроллер, который, как я понял, общается с другой платой по шине I2C. А без этого никакие команды она выполнять не будет. Есть мысль, чтобы снять прошивку с контроллера (если не залочена) и прошить другую микросхему, но они такая редкость оказывается.
Может у кого есть, либо микросхема, либо плата целиком (говорят они различаются прошивками в зависимости от года выпуска).
8408058.jpg (46.1 Kb) · 4416727.jpg (87.6 Kb)
 
LeninДата: Понедельник, 26.Июл.2021, 10:14 | Сообщение # 8
Участник
У вас сообщений: 213
Инженер
OFFлайн
Российская Федерация

Томск
Прошивка точно залочена, саму микру отдельно купить не удастся, только плату в сборе. Скиньте в личку свою электронку, скину схемы. Вечерком будет время, подумаю над вашим описанием неисправности.
https://eurmed.ru/catalog....1-m2-m3


Сообщение отредактировал Lenin - Вторник, 27.Июл.2021, 06:58
 
1prohindeiДата: Понедельник, 26.Июл.2021, 14:18 | Сообщение # 9
Завсегдатай
У вас сообщений: 257
Руководитель СЦ
OFFлайн
Российская Федерация

Екатеринбург
Практически все отказы REG M4 связаны с кз в шланге или в самом микромоторе.
Как у вас с этим?
Модули ME374000.257 есть в наличии в Екатеринбурге
 
AlderFreemanДата: Понедельник, 26.Июл.2021, 15:08 | Сообщение # 10
Стажер
У вас сообщений: 4
новичок
OFFлайн
Российская Федерация

Челябинск
1prohindei, добрый день!
КЗ в шланге нет, мотор исправен. Резистор грелся и дымил даже, когда я совсем убрал провода мотора.
Мне бы кто подсказал, что означает BREAK на схеме. Для чего эта часть схемы?
Если подскажите где есть модули, буду благодарен.
 
SSUДата: Понедельник, 26.Июл.2021, 16:21 | Сообщение # 11
Техник
У вас сообщений: 373
сервисный инженер
OFFлайн
Украина

ужгород
"что означает BREAK на схеме?".
AlderFreeman, "пуск/стоп".
Попробуй разорвать цепь Т4. Должен остановиться. От этого и пляши.
[p.s.]Это практически везде так: запускается плата регулировки одним сигналом (обычно это log0), а обороты управляются-другим


Сообщение отредактировал SSU - Понедельник, 26.Июл.2021, 16:38
 
ovgДата: Пятница, 10.Сен.2021, 15:38 | Сообщение # 12
Участник
У вас сообщений: 73
техник
OFFлайн
Российская Федерация

Тюмень
Добрый день.
Прошу подсказать родной скалер или аналог на установку Diplomat DL 210 2012г.
Во вложении фото разъёма и информация с экрана.
Заранее благодарен.
2461772.jpg (78.1 Kb) · 0461040.jpg (87.0 Kb)


С уважением ovg
 
goscha-belДата: Пятница, 10.Сен.2021, 17:57 | Сообщение # 13
У вас сообщений: 2303
Инженер сервисной службы
OFFлайн
Российская Федерация

Белгород
Цитата ovg ()
Прошу подсказать родной скалер или аналог на установку Diplomat DL 210 2012г.
По-моему, на фото скалер не родной! blush
 
bektyishДата: Пятница, 10.Сен.2021, 18:29 | Сообщение # 14
У вас сообщений: 1876
Электромеханик по слаботочным сетям
OFFлайн
Российская Федерация

Дистрикт 74
ovg, внутри установки стоит генератор, какой фирмы он такой и наконечник?
 
goscha-belДата: Пятница, 10.Сен.2021, 18:38 | Сообщение # 15
У вас сообщений: 2303
Инженер сервисной службы
OFFлайн
Российская Федерация

Белгород
bektyish, а разве там не Амдент?
 
SSUДата: Пятница, 10.Сен.2021, 19:34 | Сообщение # 16
Техник
У вас сообщений: 373
сервисный инженер
OFFлайн
Украина

ужгород
ovg, для "Дипломатов" все имеющиеся на тот момент скалера были родные, т.е. завод по желанию клиента мог комплектовать установки скалерами NSK, EMS, Amdent, Satellec/Suprasson, LM,Mectron. Как правило, по умолчанию это был Amdent, кроме Woodpecker, но его тоже можно установить. Схема установки любого из них есть в документации, или у меня, если кто не сможет найти.

Сообщение отредактировал SSU - Пятница, 10.Сен.2021, 19:36
 
  • Страница 1 из 1
  • 1
Поиск:



Статистика Форума
Последние обновления тем: Новые файлы хранилища: Новые участники: Top10 участников:
1. Замена светодиода на ...[Shturman (05.Дек.2025)]
2. Анализатор поля зрени...[SpirituS (04.Дек.2025)]
3. Программный комплекс ...[mqubali (04.Дек.2025)]
4. Кардиорегистратор «ИК...[albano18 (04.Дек.2025)]
5. Thermo Scientific gem...[viggen (03.Дек.2025)]
6. Центрифуга CM-6M ф.El...[Ningen64 (03.Дек.2025)]
7. Дефибриллятор Defi B ...[san-che30 (02.Дек.2025)]
8. Коллиматор Ralco R 22...[seeker (02.Дек.2025)]
9. КУПЛЮ/ПРИМУ в дар при...[seabee (02.Дек.2025)]
1. VIVIX Setup Operation...[12.Окт.2025]
2. GenwareMP[10.Сен.2025]
3. Настройка реагентов M...[20.Авг.2025]
4. Philips HD3-EXP[13.Авг.2025]
5. Рентгеновское оборудо...[08.Авг.2025]
6. VersaMed iVent201 Сер...[13.Фев.2025]
7. Гелпик КРД Ренекс РЦ ...[09.Фев.2025]
8. Офтальмологическая ус...[31.Окт.2024]
9. Cardinal-Health-VELA-...[03.Окт.2024]
10. Service Manual HAMILT...[02.Окт.2024]
1. Dvish[05.Дек.2025]
2. Intellect[05.Дек.2025]
3. Romanivanov[05.Дек.2025]
4. igogoigogo[05.Дек.2025]
5. 1rishka[04.Дек.2025]
6. L_V_N[04.Дек.2025]
7. ИвановИИ[04.Дек.2025]
8. Alex_U[04.Дек.2025]
9. Yarikus03[03.Дек.2025]
10. EvaLen[03.Дек.2025]
МастерБаку[583]
Yulana34[177]
Serg74[160]
Dimitrius[129]
naves[122]
РОМУЛ[121]
bektyish[121]
madmac[116]
Алекс-200[114]
begun_a[112]