[ Новые сообщения · Участники · Правила форума · Поиск · RSS ]



  • Страница 1 из 1
  • 1
Модератор форума: YRA46  
Стерилизатор паровой ВК-30 (производитель не указан)
aduardДата: Вторник, 03.Май.2011, 19:16 | Сообщение # 1
Участник
У вас сообщений: 65
электромеханик
OFFлайн
Российская Федерация

казань
К сведению: - тема имеет неопределённый характер.

При выборе давления 1,2 атмосфер паровой стерилизатор /чьего производства?/ не переходит в режим стерилизации, а набирает 2,5 атмосфер, после чего срабатывает клапан, видимо, электромеханик имел в виду предохранительный.
Срочно помогите!
Грамматически отредактировано.


ВНИМАНИЕ. В этой теме "стараниями" участвующими в ней, а главное, по вине автора темы, насоздана запутывающая неразбериха из вопросов, относящихся к разным аппаратам разных производителей.

Есть темы:
- Стерилизатор паровой ВК-30, ТЗМО, Россия (Неполадки/проблемы, опыт и советы по их устранению);
- Стерилизатор паровой ВК-30, Украина, Харьков (Неполадки/проблемы, опыт и советы по их устранению).
И прежде чем писать в этой и указанных темах, обязательно определитесь о каком паровом стерилизаторе вы собираетесь вести речь!


гайнулин
 
renmasterДата: Вторник, 03.Май.2011, 19:31 | Сообщение # 2
OFFлайн
Российская Федерация

Россия
Цитата aduard ()
срочно помогите
Выключите аппарат и вызовите сервисную службу!

[p.s.]Смотри манометр - соединительные провода от манометра, идущие в корпусе самого стерилизатора, частенько спекаться любят - силовой контактор. [/p.s.]
 
andrey_kaДата: Вторник, 03.Май.2011, 19:31 | Сообщение # 3
Участник
У вас сообщений: 94
Инженер
OFFлайн
Российская Федерация

Урал
Точно не помню. Но если манометр электроконтактный, то, скорее всего зас...сь контакты на нем. Разбери манометр и прочисти контакты ластиком, либо ножичком.
 
les_nik_178Дата: Вторник, 03.Май.2011, 19:53 | Сообщение # 4
У вас сообщений: 1094
Медтехник
OFFлайн
Российская Федерация

Far East
Неисправен электроконтактный манометр или схема автоматики управляемая этим манометром. Почисти контакты мелкой наждачкой. Если с манометром все в порядке смотри автоматику.
 
Alex_UssRДата: Среда, 13.Июл.2011, 18:59 | Сообщение # 5
У вас сообщений: 525
Электромеханик
OFFлайн
Беларусь

Барановичи
Как бы лезть в эл. контактный манометр нонсенс ireful Только замена (ремонт с обязательной последующей поверкой).
 
ZagudalinДата: Среда, 13.Июл.2011, 23:58 | Сообщение # 6
У вас сообщений: 627
сервисный инженер
OFFлайн
Российская Федерация

Цитата Alex_UssR ()
Как бы лезть в эл. контактный манометр нонсенс. Только замена (ремонт с обязательной последующей поверкой).
Из-за грязного контакта менять ЭКМ ... Это и есть нонсенс. Открывается, чистится и работает дальше.
 
les_nik_178Дата: Четверг, 14.Июл.2011, 02:40 | Сообщение # 7
У вас сообщений: 1094
Медтехник
OFFлайн
Российская Федерация

Far East
Alex_UssR, это обычная процедура. Они иногда с завода с таким дефектом приходят. РОССИЯ однако.
Разбирается, чистится и ставится. Там всё элементарно. Три болтика открутить, а затем закрутить.
 
babysh-mДата: Четверг, 14.Июл.2011, 05:06 | Сообщение # 8
сервисный инженер
OFFлайн
Российская Федерация

Екатеринбург
aduard, после чистки контактов обязательно проверь правильность подключения ЭКМ к автоматике, а, если нужно, и работу самой автоматики.[p.s.]Не забудь проверить правильно ли подключен ЭКМ. Такая неисправность бывает, когда вывод "стрелки" манометра и вывод минимального давления перепутаны местами.
 
Alex_UssRДата: Четверг, 14.Июл.2011, 23:07 | Сообщение # 9
У вас сообщений: 525
Электромеханик
OFFлайн
Беларусь

Барановичи
+1, или как вариант, стрелка зависает или цепляется за циферблат

Сообщение отредактировал Alex_UssR - Четверг, 14.Июл.2011, 23:09
 
SeptДата: Пятница, 15.Июл.2011, 00:31 | Сообщение # 10
OFFлайн
Украина

Житомир
Quote (Alex_UssR)
или как вариант,

Правильно, если уже туда залез, обязательно трибу и сектор посмотри.
 
Alex_UssRДата: Пятница, 25.Окт.2013, 21:16 | Сообщение # 11
У вас сообщений: 525
Электромеханик
OFFлайн
Беларусь

Барановичи
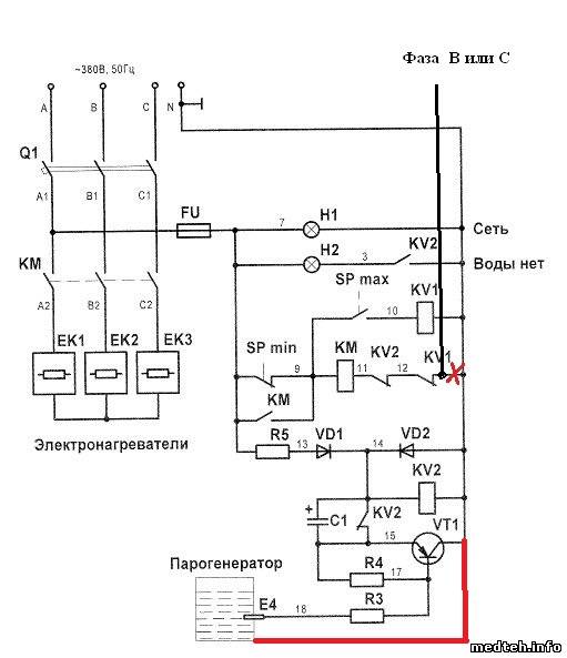
Товарищи, жизнь заставила поставить пускатель с катушкой на 380 В в 75-ку ... (в паровой стерилизатор ВК-75, и это несмотря на то, что тема про ВК-30) (привезли такой ireful )

На перекидной контакт контактов КВ (отцепил их от нуля и катушки промежутки кв1) подал фазу.
Включил - пускатель врубился, все дела, паровой стерилизатор нагрелся, стрелка ЭКМ дошла до "макс" и начал строчить, аки дурной промежутой (?) и пускателем. Махнул провода манометра - 9-ый с 7-ым поменял местами. Была подача питания через контакты мин границы, стало через средний контакт. Стало нормально вырубаться.
Правда, чутка дребезжит, при сходе стрелки с макс. границы (промежутка).

Но все фигня - почему-то греется как дурной проволочный резистор Р5. Мб кто подскажет почему? Или он и до этого грелся?


Сообщение отредактировал Alex_UssR - Пятница, 25.Окт.2013, 21:22
 
kipmanДата: Вторник, 29.Окт.2013, 19:28 | Сообщение # 12
Участник
У вас сообщений: 51
слесарь
OFFлайн
Российская Федерация

Тель-Авив
Речь о ВК-75.
Через R5 и VD1 питается схема контроля уровня воды. Резистор рассчитан гасить напряжение с 220 В а ты подал 380 В, подключив провод N к фазе, вот он и греется. Могли сгореть и элементы схемы при таком включении. А провод N вообще нельзя цеплять на фазу, т.к. он соединён с парогенератором естественно (на схеме это не нарисовано) для работы схемы контроля уровня воды. Теперь проверяй провода, могли выгореть. Поставить катушку на 380 В можно, но надо немного изменить схему или замени пускатель целиком.
2457928.jpg (61.7 Kb)
 
babysh-mДата: Вторник, 29.Окт.2013, 19:52 | Сообщение # 13
сервисный инженер
OFFлайн
Российская Федерация

Екатеринбург
Alex_UssR, kipman, внимательно разберитесь со схемой подключения (речь о ВК-75, но его производитель не указан /здесь ссылка/), сейчас используется 5-и проводная схема!
 
Alex_UssRДата: Среда, 30.Окт.2013, 10:49 | Сообщение # 14
У вас сообщений: 525
Электромеханик
OFFлайн
Беларусь

Барановичи
Цитата kipman ()
Через R5 и VD1 питается схема контроля уровня воды. Резистор рассчитан гасить напряжение с 220 В, а ты подал 380 В, подключив провод N к фазе
Нет не подключил. Я же сказал - прервал цепочку, идущую до пускателя через промежутки, и дал на неё фазу.
Схема защиты от сухого хода с нормальным нулем. Я проверял ...
 
kipmanДата: Среда, 30.Окт.2013, 19:34 | Сообщение # 15
Участник
У вас сообщений: 51
слесарь
OFFлайн
Российская Федерация

Тель-Авив
Извини, невнимательно читал. R5 и должен греться. На нем выделяется несколько ватт мощности. Когда вода есть транзистор VT1 открыт и шунтирует реле KV2. Оно выключено. Через открытый транзистор идет ток, вот R5 и греется.
 
Alex_UssRДата: Четверг, 31.Окт.2013, 16:46 | Сообщение # 16
У вас сообщений: 525
Электромеханик
OFFлайн
Беларусь

Барановичи
Оно греется солидно так - я когда щиток приоткрыл (там еще внутри жгут на контрольки идет с пластиковой спирали). Так вот этот жугт чутка приплавился от него. unknown
Когда щиток закрывал - все провода по дальше от этого кер. проволочника убрал, от греха.
 
bulloДата: Пятница, 01.Ноя.2013, 04:38 | Сообщение # 17
Участник
У вас сообщений: 178
зам. директора
OFFлайн
Российская Федерация

Чита
Нужно использовать те детали, которые заявлены производителем. Прокурор потом не станет разбираться, что были они в наличии или не было. Ставьте катушку 220 В и не рискуйте связываться с прокуротурой!
 
ek16Дата: Суббота, 02.Ноя.2013, 11:30 | Сообщение # 18
Участник
У вас сообщений: 218
инженер-электрик
OFFлайн
Российская Федерация

Тюмень
ВК-30 (видимо, пр-ва ТЗМО, т.к. ek16 сотрудник этого завода) - однофазный, при подключении на 380 В ТЭНы долго не проработают. И ток от схемы уровня (примерно 100 мА) течет не через ноль, а через заземление. При обрыве заземления на корпусе будет 220 В относительно любых заземленных частей. Катушка реле, отключающая пускатель тоже рассчитана на 220 В. И хоть она включается кратковременно, сгорит обязательно. Лучше восстановить схему.
 
Alex_UssRДата: Воскресенье, 03.Ноя.2013, 23:01 | Сообщение # 19
У вас сообщений: 525
Электромеханик
OFFлайн
Беларусь

Барановичи
Цитата ek16 ()
ВК-30 - однофазный
Согласен - но это не правильно. Да, и речь тут про 75-ку идёт (я написал это выше, мне так взбрендилось писать про ВК-75 в теме про ВК-30 ...).

Цитата ek16 ()
при подключении на 380 В ТЭНы долго не проработают
Это кто Вам такой бред сказал? Стандартное подключение - звезда. Всё будет отлично и, главное, долго работать.

Цитата ek16 ()
И ток от схемы уровня (примерно 100 мА) течёт не через ноль, а через заземление. При обрыве заземления на корпусе будет 220 В относительно любых заземленных частей.
Корпус парового стерилизатора занулён.

Цитата ek16 ()
Катушка реле, отключающая пускатель тоже рассчитана на 220 В. И хоть она включается кратковременно, сгорит обязательно.
А кто Вам сказал, что на катушку подано не 220 В?

Цитата ek16 ()
Лучше восстановить схему
Это и ежу понятно mad Но работать-то надо на чем-то.
 
ek16Дата: Понедельник, 04.Ноя.2013, 19:29 | Сообщение # 20
Участник
У вас сообщений: 218
инженер-электрик
OFFлайн
Российская Федерация

Тюмень
Alex_UssR, запутал всех!!! Тема-то называется "Стерилизатор паровой ВК-30". Если речь о ВК-75 - вопросов нет. shok
 
Alex_UssRДата: Вторник, 05.Ноя.2013, 15:56 | Сообщение # 21
У вас сообщений: 525
Электромеханик
OFFлайн
Беларусь

Барановичи
Ну, они почти ничем не отличаются)
Да, и про 75-ку я сразу сказал, и схему от неё же выложил ... ( и это зная, что тема-то про ВК-30 ...)
 
mixaskmДата: Вторник, 15.Авг.2017, 09:39 | Сообщение # 22
Стажер
У вас сообщений: 4
Техник
OFFлайн
Украина

Харьков
Добрый день.
У кого-то есть сертификат на паровой стерилизатор ВК-30 из Украины?
Очень нужен!
 
VetraДата: Четверг, 13.Апр.2023, 06:21 | Сообщение # 23
Стажер
У вас сообщений: 13
Инженер
OFFлайн
Российская Федерация

Москва
Всем доброго времени!
Подскажите подключение ЭКМ в фишке выглядит следующим образом?
Провод 7 к фишке в выводу 2, провод 9 к фишек выводу 1, провод 10 к фишке выводу 3, так вроде же?
.

ВНИМАНИЕ. В этой теме "стараниями" участвующими в ней, а главное, по ВИНЕ, проигнорировавшего Правила размещения информации на Форуме автора темы, насоздана запутывающая неразбериха из вопросов, относящихся к разным аппаратам разных производителей.

Есть темы:
- Стерилизатор паровой ВК-30, ТЗМО, Россия (Неполадки/проблемы, опыт и советы по их устранению);
- Стерилизатор паровой ВК-30, Украина, Харьков (Неполадки/проблемы, опыт и советы по их устранению).
Vetra, как инженер, обязательно определитесь о каком паровом стерилизаторе Вы ведёте речь!
 
  • Страница 1 из 1
  • 1
Поиск:



Статистика Форума
Последние обновления тем: Новые файлы хранилища: Новые участники: Top10 участников:
1. Техническая поддержка...[UPZ (25.Май.2026)]
2. MOVIPLAN (УниКоРД-МТ)...[SpirituS (24.Май.2026)]
3. Аппарат магнитотерапе...[SpirituS (24.Май.2026)]
4. Стоматустановка K3 ф....[zizeroman (24.Май.2026)]
5. Анализатор гематологи...[fred1 (22.Май.2026)]
6. ЭХВЧ-400 ск-"Ник...[Olegosh (21.Май.2026)]
7. Анализатор биохимичес...[laverse (19.Май.2026)]
8. Аппарат Luminos 2011 ...[medplus (13.Май.2026)]
9. УЗИ SonoAce X8 ф.Sams...[valentin17 (13.Май.2026)]
1. Apollo EZ service man...[25.Дек.2025]
2. VIVIX Setup Operation...[12.Окт.2025]
3. GenwareMP[10.Сен.2025]
4. Настройка реагентов M...[20.Авг.2025]
5. Philips HD3-EXP[13.Авг.2025]
6. Рентгеновское оборудо...[08.Авг.2025]
7. VersaMed iVent201 Сер...[13.Фев.2025]
8. Гелпик КРД Ренекс РЦ ...[09.Фев.2025]
9. Офтальмологическая ус...[31.Окт.2024]
10. Cardinal-Health-VELA-...[03.Окт.2024]
1. RVA-59[27.Май.2026]
2. Dream_29[26.Май.2026]
3. 89503843712[26.Май.2026]
4. Divan[26.Май.2026]
5. lavvila[26.Май.2026]
6. roser[25.Май.2026]
7. malakhov_dmitry[25.Май.2026]
8. Адвокат[25.Май.2026]
9. kosokuma[23.Май.2026]
10. Kraus[23.Май.2026]
МастерБаку[583]
Yulana34[177]
Serg74[160]
Dimitrius[129]
naves[122]
РОМУЛ[121]
bektyish[121]
madmac[116]
Алекс-200[114]
генаf[112]