[ Новые сообщения · Участники · Правила форума · Поиск · RSS ]



  • Страница 1 из 3
  • 1
  • 2
  • 3
  • »
Модератор форума: genvik, енот  
Тонометры (AND) японской компании A&D Company
МВРДата: Среда, 11.Сен.2013, 10:17 | Сообщение # 1
Медтехник
OFFлайн
Российская Федерация

.
A&D Company - транснациональная корпорация, с компанией-производителем в Японии и дочерними компаниями в России, США, Германии, Австралии, Корее, Китае, Великобритании и Индии.
Название компании образованно путем слияния заглавных букв слов Analog (аналоговый) и Digital (цифровой). A&D = Analog & Digital Аналоговый и Цифровой.
7 июля 2006 года для работы на российском рынке была образована компания ЭЙ энд ДИ РУС (AND) со 100%-ным японским капиталом – дочернее предприятие A&D Company.

В конструктиве аппаратов этой компании много общего, поэтому неполадки и проблемы с этими аппаратами рационально рассматривать в одной теме.

См. прежде тему: "Тонометры АД. Аспекты достоверности измерений (Проблемы измерения АД и использования тонометров).


Есть темы о проблемах с тонометрами, их см. по адресу - https://www.medteh.info/forum/31-0-1-0-10-1-[тоном]
.
9863917.jpg (20.4 Kb)
 
vadmorozДата: Среда, 11.Сен.2013, 15:17 | Сообщение # 2
Участник
У вас сообщений: 217
медтехник
OFFлайн
Российская Федерация

Просьба-проблема oksanat1989:
Имеется тонометр UA-668 фирмы A&D. Прибор не включается ни от сети, ни от батарей. Внутри всё выглядит вполне прилично: всё на своём месте, провода все припаяны, видимых нарушений нет.
Скорее всего, дело в электронике, но в чём конкретно - не могу понять.
Уважаемые медтехники, прошу Вашей помощи. Буду рада, если присоветуете чего-нибудь по моей проблеме.

См. фото: - http://www.medteh.info/_fr/80/9863917.jpg
[9863917.jpg(20.4 Kb)]

Совет vadmoroz:
Кнопку прозвони ...
 
bystronikДата: Среда, 11.Сен.2013, 23:18 | Сообщение # 3
Участник
У вас сообщений: 119
инженер
OFFлайн
Украина

Красный Луч
Может дорожка где то оборвана ,померять приходит ли питание на кнопку и тд
 
oksanat1989Дата: Четверг, 12.Сен.2013, 09:57 | Сообщение # 4
Стажер
У вас сообщений: 6
электромеханик
OFFлайн
Российская Федерация

Иркутск
Питание на кнопку не приходит, но дорожки все целые
 
andrew2709Дата: Четверг, 12.Сен.2013, 12:05 | Сообщение # 5
Участник
У вас сообщений: 149
инженер по медоборудованию
OFFлайн
Российская Федерация

Екатеринбург
А трехвольтовочки там нету ?
 
oksanat1989Дата: Среда, 30.Окт.2013, 05:35 | Сообщение # 6
Стажер
У вас сообщений: 6
электромеханик
OFFлайн
Российская Федерация

Иркутск
Нет. Списали прибор на хрен, проще новый купить!
 
igor1502Дата: Вторник, 28.Апр.2015, 11:59 | Сообщение # 7
Стажер
У вас сообщений: 45
инженер по ремонту
OFFлайн
Российская Федерация

Омск
Всем доброго времени суток
После включения тонометр накачивает манжету где-то до 165, затем исправно сбрасывает примерно до 146. Далее за 2,5 минуты сбрасывает до 125. Потом выдаёт ошибку "Err CUF", одновременно сдувая манжету через эл.-маг. клапан. Что с дросселем, что без него - одно и то же.
Как я понял: манжета, компрессор, эл.-маг. клапан исправные.
В чём может быть причина?


Сообщение отредактировал igor1502 - Вторник, 28.Апр.2015, 12:34
 
igor1502Дата: Вторник, 28.Апр.2015, 12:15 | Сообщение # 8
Стажер
У вас сообщений: 45
инженер по ремонту
OFFлайн
Российская Федерация

Омск
Разобрался.
Оказывается, со временем штуцер манжеты стал глубже вставляться в гнездо и перекрывал канал дросселя. Поэтому воздух не стравливался.


Если мой совет помог, жми "спасибо"
Если нет -- строго не суди
Будь здоров и Счастья тебе


Сообщение отредактировал igor1502 - Вторник, 28.Апр.2015, 12:52
 
SERGEEVICH46Дата: Среда, 27.Янв.2016, 16:30 | Сообщение # 9
Стажер
У вас сообщений: 43
ремонтник медтехники
OFFлайн
Российская Федерация

Здравствуйте.
Тоже попался такой аппарат: тонометр UA-668 A&D.
Включается, начинает немного набирать давление и уходит в ошибку.
При внимательном осмотре печатной платы обнаружил отсутствие чип транзистора Q1.
Подскажите, пожалуйста, маркировку транзистора.
 
Uni-TazДата: Вторник, 16.Фев.2016, 18:50 | Сообщение # 10
Заглянувший
У вас сообщений: 2
Так прост посмотреть зашел)
OFFлайн
Российская Федерация

Курск
Цитата SERGEEVICH46 ()
Тоже попался такой аппарат: тонометр UA-668 A&D.
Включается, начинает немного набирать давление и уходит в ошибку.
При внимательном осмотре печатной платы обнаружил отсутствие чип транзистора Q1.
Подскажите, пожалуйста, маркировку транзистора.


Не смог хорошо сфоткать,поэтому придётся поверить мне на слово) Не сильно в этом разбираюсь,поэтому не знаю правильно ли подсказываю, но транзисторе отчётливо видно 43.
4808311.jpg (105.9 Kb)


Сообщение отредактировал Uni-Taz - Вторник, 16.Фев.2016, 18:50
 
Uni-TazДата: Вторник, 16.Фев.2016, 18:59 | Сообщение # 11
Заглянувший
У вас сообщений: 2
Так прост посмотреть зашел)
OFFлайн
Российская Федерация

Курск
Может и мне кто поможет)Так же не включается с кнопки,хотя она вроде жива,но прибор запускается при прозвонке тестером в режиме вольтметра или омметра на контактах отмеченных на фото.
Осмелился залезть сам,так как гарантия давно прошла,но я занимаюсь аналоговыми УНЧ,а не сложными цифровыми медицинскими приборами,прошу помощи
4033863.jpg (177.3 Kb)


Сообщение отредактировал Uni-Taz - Вторник, 16.Фев.2016, 19:17
 
Serov-OVДата: Среда, 17.Фев.2016, 20:25 | Сообщение # 12
Завсегдатай
У вас сообщений: 228
медтехник
OFFлайн
Российская Федерация

Котовск
Цитата Uni-Taz ()
...не включается с кнопки,хотя она вроде жива,но прибор запускается при прозвонке тестером...
Если замкнуть указанные Вами точки (либо верхние/нижние что справа, что слева), например, пинцетом, и аппарат включится - однозначно меняйте кнопку.
 
zdorcomДата: Среда, 27.Апр.2016, 15:58 | Сообщение # 13
Заглянувший
У вас сообщений: 1
тонометры
OFFлайн
Украина

Донецк
Цитата Serov-OV ()
Если замкнуть указанные Вами точки (либо верхние/нижние что справа, что слева), например, пинцетом, и аппарат включится - однозначно меняйте кнопку.
+1. Кстати, у этой модели есть особенность - при неправильной установке батареек, прибор уходит "в анабиоз". Лечится замыканием ножек процессора.
.
Цитата SERGEEVICH46 ()
Включается, начинает немного набирать давление и уходит в ошибку.
Тут 3-и варианта:
- дырка в манжете;
- электромагнитный клапан;
- компрессор.

Начните с манжеты - вероятность 90% good
.
 
turmalin11Дата: Пятница, 16.Сен.2016, 04:47 | Сообщение # 14
Стажер
У вас сообщений: 6
инженер
OFFлайн
Российская Федерация

Чита
Цитата zdorcom ()
Лечится замыканием ножек процессора.


не подскажете какой процессор и какие ножки замыкать?
 
Isaev_ivanДата: Пятница, 16.Сен.2016, 21:58 | Сообщение # 15
Заглянувший
У вас сообщений: 3
Стажер
OFFлайн
Российская Федерация

Самара
Добрый вечер!
Вчера столкнулся с неисправностью данного тонометра. После запуска высвечивается 0, потом щелчок и на дисплее высвечивается Err CUF. Причем если подать напряжение на моторчик, то он работает исправно. Управляющий сигнал с контроллера так же поступает. Думаю, что проблема с транзистором Q3. Никто не знает, что за марка?
 
Serov-OVДата: Суббота, 17.Сен.2016, 17:34 | Сообщение # 16
Завсегдатай
У вас сообщений: 228
медтехник
OFFлайн
Российская Федерация

Котовск
Цитата Isaev_ivan ()
Думаю, что проблема с транзистором Q3. ... что за марка?
На транзисторе должен быть нанесён код, по нему можно найти марку транзистора, а уже по его ДШ подобрать аналог. Скорее всего это n-p-n транзистор (на включение с процессора поступает высокий уровень?), аналог - КТ3102.
 
Isaev_ivanДата: Суббота, 17.Сен.2016, 21:52 | Сообщение # 17
Заглянувший
У вас сообщений: 3
Стажер
OFFлайн
Российская Федерация

Самара
Serov-OV, транзистор имеет 4 вывода, и высокий уровень с процессора закрывает транзистор. Сфотографировать забыл, но на нем было написано что-то типа этого.
2918666.jpg (140.8 Kb)
 
Serov-OVДата: Воскресенье, 18.Сен.2016, 21:45 | Сообщение # 18
Завсегдатай
У вас сообщений: 228
медтехник
OFFлайн
Российская Федерация

Котовск
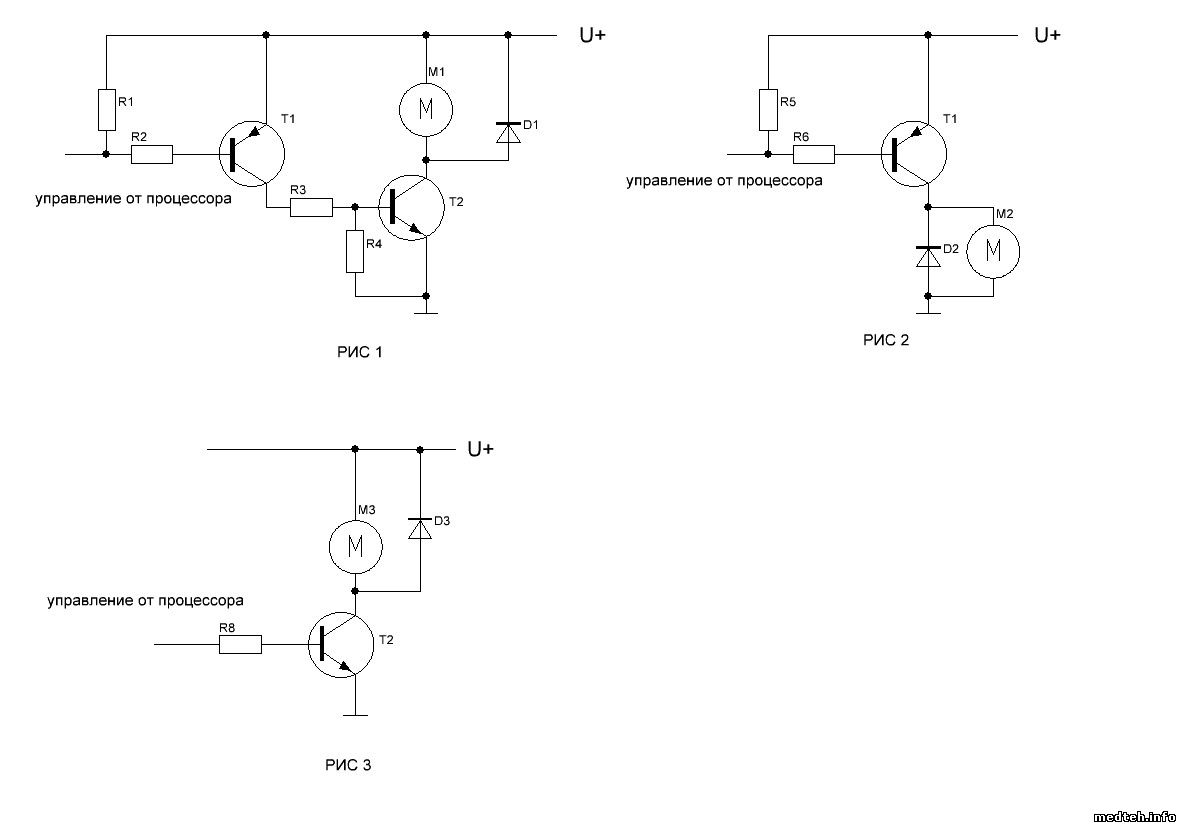
Isaev_ivan, по Вашему рисунку могу предположить, что это p-n-p транзистор 2SB1132 в корпусе SOT89. +6В - это эмиттер, коллектор соединён с двигателем, а на базу идёт управляющий сигнал с процессора. Четвёртый вывод - это радиатор, соединён с коллектором. При ремонте тонометров встречал следующие подключения двигателей (и их модификации). Это всего лишь мой скромный опыт. В Вашем случае должна быть схема на рис.2, (ну, или рис.1, если не довели дорожку до самого двигателя). Двигатель маломощный, вполне "справится" отечественный КТ3107.
0212406.jpg (48.2 Kb)
 
Isaev_ivanДата: Понедельник, 19.Сен.2016, 13:48 | Сообщение # 19
Заглянувший
У вас сообщений: 3
Стажер
OFFлайн
Российская Федерация

Самара
Serov-OV, огромное спасибо, все заработало!)
 
nazemДата: Понедельник, 19.Сен.2016, 20:08 | Сообщение # 20
Стажер
У вас сообщений: 5
нет
OFFлайн
Российская Федерация

Ростов
UA-668 A&D есть такой прибор.
Не понятно толи уронил его, толи неправильно вставили батарейки.
НА плате, как и выше кто-то писал, отсутствует элемент Q1, визуально такое ощущение - что он там был.
Может кто подсказать аналог или точное наименование что искать?


О_о
 
Serov-OVДата: Понедельник, 19.Сен.2016, 22:46 | Сообщение # 21
Завсегдатай
У вас сообщений: 228
медтехник
OFFлайн
Российская Федерация

Котовск
Цитата Uni-Taz ()
Не смог хорошо сфоткать, поэтому придётся поверить мне на слово ..., но транзисторе отчётливо видно 43.

Либо это DTA143E (p-n-p) в корпусе SC-90 или SOT-416, либо DTC143XE (n-p-n) в корпусах SOT-416, SC-89, SOT-346, либо, если предположить, что надпись плохо "прочиталась" и на самом деле это 4B, то транзистор BC859 (p-n-p).
Проще найти куда идут выводы от этого транзистора и логически определить какой он структуры.
 
nazemДата: Вторник, 20.Сен.2016, 21:00 | Сообщение # 22
Стажер
У вас сообщений: 5
нет
OFFлайн
Российская Федерация

Ростов
Serov-OV, добрый вечер.
В продолжении моего вопроса, более развёрнуто сможете помочь?
Сделал фото платы:
8089790.jpg (121.2 Kb)
 
nazemДата: Вторник, 20.Сен.2016, 21:25 | Сообщение # 23
Стажер
У вас сообщений: 5
нет
OFFлайн
Российская Федерация

Ростов
Serov-OV, просветил плату, в итоге:
В - идёт на 61 ногу процессора ( ниже фото);
Е - идёт через элемент P1 на "массу" (прежняя фотка);
С- идёт на экран (прежняя фотка).

Что в итоге купить?
Может быть есть аналог на российской базе элементов?
Заранее спасибо.
8523768.jpg (60.4 Kb)
 
Serov-OVДата: Вторник, 20.Сен.2016, 23:20 | Сообщение # 24
Завсегдатай
У вас сообщений: 228
медтехник
OFFлайн
Российская Федерация

Котовск
Цитата nazem ()
Может быть есть аналог на российской базе элементов?

Аналог, несомненно, найдётся, но сначала нужно определиться какой же проводимости этот транзистор (n-p-n) или (p-n-p). "Более развёрнуто" помочь не могу, т.к. нет схемы и возможности вскрыть аппарат. На Вашем фото видно, что транзистор управляется процессором, поэтому нужно определить, чем управляет этот транзистор. Через перемычку Р1 его эмиттер соединён с BAT- т.е. с "минусом" питания. Следовательно, можно предположить, что транзистор будет проводимости n-p-n и отечественный аналог должен иметь характеристики как у DTС143E. Подойдёт КТ3102. Остаётся выяснить к чему подключен коллектор через перемычку Р2. nazem,
Вы так и не написали в чём проявляется неисправность аппарата.
 
nazemДата: Среда, 21.Сен.2016, 07:20 | Сообщение # 25
Стажер
У вас сообщений: 5
нет
OFFлайн
Российская Федерация

Ростов
Serov-OV, добрый день.

Неисправность - хаотичное отображение символов на экране.

Коллектор, через перемычку P2 идёт на сопротивление R14, с него идёт на 60 ногу процессора. Этот провод через небольшую схему садится на "минус".
.

Вот
2996021.jpg (62.2 Kb)


О_о
 
krbisolovДата: Среда, 21.Сен.2016, 12:42 | Сообщение # 26
Стажер
У вас сообщений: 7
Биотехнические системы и технологии
OFFлайн
Российская Федерация

Санкт-Петербург
Средство для чистки оптики с покрытием.
Нужны рекомендации для чистки офтальмологического тонометра, точнее, системы линз с покрытием. Необходимо очистить оптику без повреждения поверхности.
Lensepen не подходит, так как необходима интенсивная промывка при помощи ватки с оттиранием налёта. Желательно то, что можно найти в больничных условиях, этанол тоже не подходит, т.к. может повредить верхний слой оптики.
Какие будут идеи?
Была тема с очисткой ламп со специальным покрытием, но не смог её найти второй раз.
 
nazemДата: Среда, 21.Сен.2016, 19:26 | Сообщение # 27
Стажер
У вас сообщений: 5
нет
OFFлайн
Российская Федерация

Ростов
Serov-OV, впаял КТ3102, на фото ... короткого между ножками нет ...
Экран начинает светится чётко, готовность мигает 3 раза ... Потом щелчёк реле (вроде, как должен включиться насос) и аппарат выключается. Есть идеи? М.б. всё-таки транзистор не тот?

P.S. до впайки 3102 насос качал, что-то там пытался измерить.
.
Шевелил-шевелил этот КТ3102. Включал-включал ... и прибор заработал ... очень мало вероятно, что не было контакта при пайке.
Может насос был в каком-то зависшем положении ...хз ... Сейчас работает как надо.
Спасибо!
4348188.jpg (63.7 Kb)


О_о
 
Serov-OVДата: Среда, 21.Сен.2016, 21:23 | Сообщение # 28
Завсегдатай
У вас сообщений: 228
медтехник
OFFлайн
Российская Федерация

Котовск
Цитата nazem ()
Может быть всё-таки транзистор не тот?

Да. Во-первых, много "если": если Uni-Taz чётко увидел код на транзисторе, если мы ему "поверили на слово" и если интернет выдал все элементы с этим кодом (правильность определения выводов впаянного КТ3102 я не рассматриваю). Во-вторых, КТ3102 не является полным аналогом DTС143E, это так называемый "цифровой транзистор", вот его ДШ http://pdf1.alldatasheet.com/datashe....XE.html
Сразу после включения (не только этого аппарата, но и всех тонометров) должны индицироваться все элементы ЖК дисплея. Как я понял, до его установки этого не было.
Цитата nazem ()
...потом щелчок реле (вроде, как должен включиться насос) и аппарат выключается.

В тонометрах нет реле, сигнал на включение насоса идёт с процессора на управляющий транзистор/транзисторы (см. сообщения 14...17). Щелчок издаёт клапан сброса давления. Как выглядит выключение аппарата: гаснет экран, на экране появляется код ошибки (какой) ...?
Цитата nazem ()
до впайки 3102 насос качал, что-то там пытался измерить.

Попробуйте его выпаять, и посмотрите что будет (будет ли слышен щелчок).
Цитата nazem ()
Коллектор, через перемычку P2 идёт на сопротивление R14, с него идёт на 60 ногу процессора. Этот провод через небольшую схему садится на "минус"

Что значит "небольшая схема"? Это микросхема?
.
Цитата nazem ()
шевелил-шевелил этот КТ3102. включал-включал ... и прибор заработал ... Очень мало вероятно, что не было контакта при пайке. Сейчас работает как надо. Спасибо!

Электроника - наука о контактах! biggrin
 
LopezДата: Среда, 12.Окт.2016, 12:07 | Сообщение # 29
Стажер
У вас сообщений: 18
Инженер по метрологии
OFFлайн
Российская Федерация

Петрозаводск
Добрый вечер!
Под руку попались автоматический прибор KD-662. Прибор не включается, а на кнопку приходит 4V, вместо 6V.
Подскажите, что вышло из строя?
 
Serov-OVДата: Четверг, 13.Окт.2016, 16:22 | Сообщение # 30
Завсегдатай
У вас сообщений: 228
медтехник
OFFлайн
Российская Федерация

Котовск
Цитата Lopez ()
на кнопку приходит 4V, вместо 6V.

Если не ошибаюсь, 6 В (сетевой адаптер, батарейки) приходят на стабилизатор 4 В, а уже с него питается вся схема. Сама кнопка-то исправна (см. сообщение # 10)?
 
lsn1972Дата: Понедельник, 19.Дек.2016, 08:49 | Сообщение # 31
Заглянувший
У вас сообщений: 1
К медтехнике отношения не имею
OFFлайн
Украина

Новогродовка
Ситуация следующая: на тонометр случайно было подано питание напряжением 19 В (токовая защита на БП была выставлена около 3 А), элемент U2 практически взорвался.
У меня вопрос к местным гуру: что подсказывает Ваш опыт - "выгорела" вся схема или есть смысл попробовать "лечить"?
Если же второй вариант, то может быть подскажет кто, что за элемент под кличкой U2 ?
 
Serov-OVДата: Среда, 21.Дек.2016, 14:13 | Сообщение # 32
Завсегдатай
У вас сообщений: 228
медтехник
OFFлайн
Российская Федерация

Котовск
Цитата lsn1972 ()
"выгорела" вся схема или есть смысл попробовать "лечить"?

"Попробовать" можно только ради "спортивного интереса".
U2, скорее всего, стабилизатор напряжения, предназначен для получения 4 В из входного (батарейки или сетевой адаптер). С его выхода напряжение идёт на процессор через высокоомный резистор и транзистор подачи напряжения питания самого процессора (напрямую).
Попробуйте найти ногу питания процессора и замерить сопротивление между ней и корпусом. Если сопротивление будет маленьким - аппарат можно смело пускать "на органы".
 
zhochmdeДата: Понедельник, 02.Апр.2018, 17:03 | Сообщение # 33
Заглянувший
У вас сообщений: 2
не из этой области
OFFлайн
Российская Федерация

москва
Здравствуйте.
Есть тонометр UA-777 фирмы A&D. Буквально на днях заменил моторчик. Работал обычно от батареек, но сегодня перестал гнать воздух от них, якобы батарейки сели. Ладно, достал новые - тоже самое. Нашёл 6 V БП и подключил, включаю - он не нагнетает воздух, и при этом начало вонять палёным.
В итоге: при подаче питания (как от батареек, как и от сети) на схеме сразу подаётся напряжение на мотор, без включения самого тонометра на кнопку. Есть подозрение, что виноват транзистор U2 на схеме. Если так, то подскажите, что за моделька у него на замену?
3189613.jpg (266.5 Kb)


Сообщение отредактировал zhochmde - Понедельник, 02.Апр.2018, 17:12
 
AlexiumДата: Понедельник, 02.Апр.2018, 17:49 | Сообщение # 34
Инженер медтехник
OFFлайн
Российская Федерация

Саратов
Цитата zhochmde ()
Есть подозрение, что виноват транзистор U2 на схеме. Если так, то подскажите, что за моделька у него на замену.

Транзистор этот зовется микросхемой стабилизатора напряжения на 3 вольта, типа XC62FP300
 
zhochmdeДата: Понедельник, 02.Апр.2018, 23:48 | Сообщение # 35
Заглянувший
У вас сообщений: 2
не из этой области
OFFлайн
Российская Федерация

москва
Цитата Alexium ()
Транзистор этот зовется микросхемой стабилизатора напряжения на 3 вольта, типа XC62FP300

Спасибо. Попробую найти.
 
ChiperДата: Понедельник, 08.Окт.2018, 11:54 | Сообщение # 36
Стажер
У вас сообщений: 13
Радиоинженер
OFFлайн
Российская Федерация

ВОЛГОГРАД
Есть 2-а нерабочих тонометра.
В тонометре A&D UA-777 сообщение на дисплее "EROR CUF" и компрессор выключается. Был сломан кончик коннектора - приклеил кончик от наконечника для щупа мультиметра.
Проверил манжету компрессора - целая. Почистил электромагнитный клапан. Заклеил дырку в манжете заплаткой от резинового бинта для тренажёров.
Если передавить трубку, которая идёт к манжете на дисплее не более 17 мм компрессор продолжает работать.
Когда компрессор ещё работает на выводах соленоида напряжение 0,183 В, а при включении 5,02 В.
.

А если передавить трубку к датчику на плате, то при включённом тонометре на дисплее мгновенно высвечивается до 270 мм. Стало быть измерительная часть не причём. Дело всё-таки в электромагнитном клапане, может я что-то не увидел или ещё дырки ... ireful
 
ChiperДата: Суббота, 13.Окт.2018, 14:29 | Сообщение # 37
Стажер
У вас сообщений: 13
Радиоинженер
OFFлайн
Российская Федерация

ВОЛГОГРАД
Нашёл обрыв в соленоидной катушке - устранил.
Пока нет новой манжеты решил всё же её заменить.
 
ChiperДата: Среда, 17.Окт.2018, 18:14 | Сообщение # 38
Стажер
У вас сообщений: 13
Радиоинженер
OFFлайн
Российская Федерация

ВОЛГОГРАД
Попытался проверить со старой манжетой работу тонометра.Заработал тонометр.Нагнетает давление до 150 и выше но вот новая проблема;в коннекторе имеется вставка переходник и она раскрошилась.Внешний диаметр 3,0mm, а внутренний 1,5mm.Для чего она установлена, если уменьшить скорость подачи воздуха или давления?Возможно рассчитано время для заполнения манжеты и процессор это отслеживает? unknown
 
ChiperДата: Пятница, 19.Окт.2018, 18:21 | Сообщение # 39
Стажер
У вас сообщений: 13
Радиоинженер
OFFлайн
Российская Федерация

ВОЛГОГРАД
Какой тип диода поз.D2 ?Прозвонил в нём к.з. после замены на SOD80 с чёрной полосой возле катода после включения тонометр стал работать.Нагнетал компрессор воздух свыше 150mm но я выключил по-скольку разрушена вставка переходник в коннекторе.Зачем она там нужна?Для регулирования давления или скорости нагнетания воздуха?Этот диод шунтирует катушку соленоида. unknown
 
LITTLEDOCTORДата: Суббота, 20.Окт.2018, 20:48 | Сообщение # 40
Стажер
У вас сообщений: 5
инженер
OFFлайн
Украина

Одесса
Цитата Chiper ()
Попытался проверить со старой манжетой работу тонометра.Заработал тонометр.Нагнетает давление до 150 и выше но вот новая проблема;в коннекторе имеется вставка переходник и она раскрошилась.Внешний диаметр 3,0mm, а внутренний 1,5mm.Для чего она установлена, если уменьшить скорость подачи воздуха или давления?Возможно рассчитано время для заполнения манжеты и процессор это отслеживает?
Пришли фото о чём речь. Немного непонятно о чем речь, что значит вставка в коннекторе? ...
Речь идёт о лузе в самом приборе?
Попробую помочь.


Лучшее-враг хорошего
 
  • Страница 1 из 3
  • 1
  • 2
  • 3
  • »
Поиск:



Статистика Форума
Последние обновления тем: Новые файлы хранилища: Новые участники: Top10 участников:
1. Анализатор поля зрени...[SpirituS (04.Дек.2025)]
2. Программный комплекс ...[mqubali (04.Дек.2025)]
3. Кардиорегистратор «ИК...[albano18 (04.Дек.2025)]
4. Thermo Scientific gem...[viggen (03.Дек.2025)]
5. Центрифуга CM-6M ф.El...[Ningen64 (03.Дек.2025)]
6. Дефибриллятор Defi B ...[san-che30 (02.Дек.2025)]
7. Коллиматор Ralco R 22...[seeker (02.Дек.2025)]
8. КУПЛЮ/ПРИМУ в дар при...[seabee (02.Дек.2025)]
9. Центрифуга MiniSpin P...[AntonioPetty (01.Дек.2025)]
1. VIVIX Setup Operation...[12.Окт.2025]
2. GenwareMP[10.Сен.2025]
3. Настройка реагентов M...[20.Авг.2025]
4. Philips HD3-EXP[13.Авг.2025]
5. Рентгеновское оборудо...[08.Авг.2025]
6. VersaMed iVent201 Сер...[13.Фев.2025]
7. Гелпик КРД Ренекс РЦ ...[09.Фев.2025]
8. Офтальмологическая ус...[31.Окт.2024]
9. Cardinal-Health-VELA-...[03.Окт.2024]
10. Service Manual HAMILT...[02.Окт.2024]
1. Romanivanov[05.Дек.2025]
2. igogoigogo[05.Дек.2025]
3. 1rishka[04.Дек.2025]
4. L_V_N[04.Дек.2025]
5. ИвановИИ[04.Дек.2025]
6. Alex_U[04.Дек.2025]
7. Yarikus03[03.Дек.2025]
8. EvaLen[03.Дек.2025]
9. dankurets[03.Дек.2025]
10. Velis1566[03.Дек.2025]
МастерБаку[583]
Yulana34[177]
Serg74[160]
Dimitrius[129]
naves[122]
РОМУЛ[121]
bektyish[121]
madmac[116]
Алекс-200[114]
begun_a[112]