[ Новые сообщения · Участники · Правила форума · Поиск · RSS ]



Модератор форума: zx19  
Анализатор гематологический Coulter AcT diff
trend100Дата: Вторник, 10.Ноя.2009, 19:42 | Сообщение # 1
У вас сообщений: 313
лаборатория
OFFлайн


В этой теме собрана вся информация о гематологическом анализаторе "Сoulter AcT diff" для того, чтобы в будущем облегчить участникам Форума медтехников поиск ответов на их текущие вопросы.
Одно дело, рыскать по всему форуму с бесчисленным в нём количеством тем о разнообразном оборудовании различных тематик в поисках тем об искомом аппарате (а их насоздано множество), найдя которые, ещё и каждую прочитать. Другое дело, прочитать только одну тему про нужный аппарат, и уже только в ней искать ответ на свой вопрос ...

Все вопросы и пояснения, тем или иным образом, касающиеся аппарата, на которые в теме не найдены ответы, и ответы на них необходимо размещать только в этой ТЕМЕ !!! Тем самым, вы намного облегчите другим участникам и посетителям Форума поиск ответов на их вопросы. Да, и просто в получении полезной практической информации об этом аппарате, и о проблемах связанных с ним.


Пояснение: наш Форум это не просто "междусобойчик" - его задача через решение частных проблем объединять медтехников, знакомить их с новой или особой медицинской техникой и её особенностями, тем самым, повышать профессиональный уровень медтехников ... Каждый участник Форума, выйдя на его общественную трибуну, должен это знать и помнить, и для этого следовать ПРАВИЛАМ Форума!

Для руководства и правильного поведения на Форуме и теме обязательно прочитайте с.255.

.................................................................................................................................................................................................

Автоматический гематологический анализатор AcT diff производства Beckman Coulter из США.
Кто-нибудь может подсказать, как почему аппарат занижает показатели после 4-5 измерения?
Промывки не помогают, калибровал разными кровями и в автомате и в ручном режиме.
 
pyo5Дата: Вторник, 10.Ноя.2009, 20:16 | Сообщение # 201
У вас сообщений: 794
ИВЛ, лаборатория и т.д.
OFFлайн
Российская Федерация

Петропавловск-камчатский
Quote (fred1)
переходник под эритроцитарной апертурой

Это не просто переходник, это диффузор. Но если его выкинуть и перекалибровать RBC и PLT, можно жить без проблем.


Пётр
 
gi7128Дата: Вторник, 10.Ноя.2009, 20:16 | Сообщение # 202
Стажер
У вас сообщений: 36
сервис-инженер
OFFлайн
Российская Федерация

СПб
Извиняюсь что пропал, был в командировке.
Quote (fred1)
смотри переходник под эритроцитарной апертурой, то есть то чем оканчивается катушка с намотанной трубкой, частенько переходник лопается и начинается подсос воздуха

Камеры менял местами, то есть менял местами провода от них идущие, эффект 0. Так же вообще отключал LV16 и LV17 ( соединяют измерительные камеры с ваккумной), отключал клапана подающие воздух для перемешивания, менял блок питания, переставлял камеры с рабочего аппарата. Всё это происходило в лаборатории, где рядом работал абсолютно нормально такой же аппарат
Quote (pyo5)
Он хоть и соединён с шасси аппарата отдельным проводником, но всё таки помимо его изолирован.
Значит при отсоединении данного разъёма с корпусом звонится не должен. Если звонится, то ищи подтёки жидкостей, солевые кляксы.

Если ты про провод соединяющий плату с корпусом, то он сидит на общей шине и выходит на корпуса разъёмов принтера и компа, а там и на корпус аппарата.
 
Serg74Дата: Вторник, 10.Ноя.2009, 20:16 | Сообщение # 203
У вас сообщений: 1101
Инженер лаборатория ИВЛ
OFFлайн
Российская Федерация

Челябинск
Quote (gi7128)
Камеры менял местами, то есть менял местами провода от них идущие,

а как же гидросхема? Поменял провода, а работа гидравлики осталась прежней, только теперь в момент счета, например лейкоцитов, сигнал приходит с эритроцитарной камеры, а жидкость тянет по лейкоцитарной, в результате 0. Задумайся! unknown
 
zx19Дата: Вторник, 10.Ноя.2009, 20:16 | Сообщение # 204
Vse
OFFлайн
Российская Федерация

Саратов
ОТСЮДА И НАВСЕГДА! ЕСЛИ УЧАСТНИК С НЕБОЛЬШИМ ОПЫТОМ ИЛИ НОВИЧОК, НАЧИНАЕТ ЖАЛОВАТЬСЯ ДО ТОГО КАК ПРОЧИТАЕТ ВЕСЬ РАЗДЕЛ И ЗАДАВАТЬ ВОПРОС, НА КОТОРОЙ МОЖНО НАЙТИ ОТВЕТ НА ПРЕДЫДУЩИХ СТРАНИЦАХ, ЕГО ВОПРОС БУДЕТ УДАЛЕН СРАЗУ. ПОСТОЯННЫМ УЧАСТНИКАМ НЕ РЕКОМЕНДУЕТСЯ ОБЪЯСНЯТЬ ОДНО И ТОЖЕ ПОСТОЯННО, ИБО ПОХОЖИЕ СОВЕТЫ ТИПА ПРОМОЙ ТАМ И ПРОВЕРЬ ЗДЕСЬ ТОЖЕ БУДУТ УДАЛЯТЬСЯ. ТЕМА РАСПОЛЗАЛАСЬ НА 10 СТРАНИЦ И СО ВСЯКИМИ ВОПРПОСИКАМИ НЕЧЕГО ЕЁ РАЗДУВАТЬ.
ДЛЯ ОСТАЛЬНЫХ УЧАСТНИКОВ: ЕСЛИ ВОЗНИКАЕТ ТЕХНИЧЕСКИЙ ВОПРОС: СРАЗУ ФОТО 2 ДИАГНОСТИЧЕСКИХ ЭКРАНОВ ДЛЯ ПРЕДОСТАВЛЕНИЯ АДЕКВАТНОЙ ПОМОЩИ. БЕЗ НИХ ДИАГНОСТИКУ НА РАССТОЯНИИ СЧИТАЮ НЕ ИНФОРМАТИВНОЙ.
 
gi7128Дата: Вторник, 10.Ноя.2009, 20:16 | Сообщение # 205
Стажер
У вас сообщений: 36
сервис-инженер
OFFлайн
Российская Федерация

СПб
Quote (Serg74)
а как же гидросхема? Поменял провода, а работа гидравлики осталась прежней, только теперь в момент счета, например лейкоцитов, сигнал приходит с эритроцитарной камеры, а жидкость тянет по лейкоцитарной, в результате 0. Задумайся!

Не результат ноль, а эффект ноль.
Quote (gi7128)
Так же вообще отключал LV16 и LV17 ( соединяют измерительные камеры с ваккумной)

Значит через аппертуру во время измерения ничего не проходит.
 
navДата: Вторник, 10.Ноя.2009, 20:17 | Сообщение # 206
Участник
У вас сообщений: 169
Инженер
OFFлайн
Российская Федерация

Рыбинск
Здравсвуйте! Хочу поделиться опытом в эту тему. Аппарат вруг стал завышать WBC и PLT, иногда кресты. Почти все советы по этой теме перепробовал. Помогла отдельная подводка заземления от контура. Спасибо, очень полезная тема.
 
gi7128Дата: Вторник, 10.Ноя.2009, 20:17 | Сообщение # 207
Стажер
У вас сообщений: 36
сервис-инженер
OFFлайн
Российская Федерация

СПб
Quote (zx19)
и что при этом тоже пишет много тромбоцитов?

Да.
Quote (zx19)
фото диагностики сюда

Аппарат уже отдал. Стоит в экстренной, сказали тромбоциты можно и в ручную посчитать.
Quote (zx19)
что показывает при питании от бесперибойника?

Бесперебойников уже нет почти нигде ( аккумуляторы повздувались), а больнички покупать их не хотят.
А что даёт бесперебойник? Другие аппараты работают нормально, да и этот ещё в апреле (договора на ТО нет, все работы разово) работал нормально.
 
fred1Дата: Вторник, 10.Ноя.2009, 20:17 | Сообщение # 208
У вас сообщений: 551
инженер BeckmanCoulter, Siemens MRT
OFFлайн
Российская Федерация

Анапа
Посмотрев все безобразия которые народ творит с прибором решил написать инструкцию по хорошей и тщательной методике промывки апертур ! Лучше всего делать сначала одну апертуру, потом вторую.
Первое открываем прибор, откачиваем шприцем содержимое апертур,заходим в сервис и в меню клапана активируем LV23 (помпа) и сначала LV17 или LV16 ? пропускаем порцию воздуха ну и собственно оттуда удаляется все дерьмо(ну или почти все), далее заливаем разведенную белизну 50х50 и ждем заполнения до вакуумного изолятора,далее идем пить кофе на 10 минут (естественно LV23 отключаем ), после этого откачиваем остатки белизны опять пропускаем воздух, и заполняем камеры небольшим количеством воды и так несколько раз, следим за уровнем в изоляционной камере ! Весь цикл надо закончить пустыми апертурами ! Все выходим из меню, пару раз функцию начало работы, и вперед ! Для Дифа 2 процедура аналогична !
Весьма хороший эффект особенно в лабораториях где нет кондиционеров и много патологичной крови. Удачи !
 
pyo5Дата: Вторник, 10.Ноя.2009, 20:17 | Сообщение # 209
У вас сообщений: 794
ИВЛ, лаборатория и т.д.
OFFлайн
Российская Федерация

Петропавловск-камчатский
Уже есть прецедент прорастания красных грибков в аппарате. Возникнуть данный катаклизм может и из-за прогона воздуха (атмосферного) через ячейки.
Так что предыдущий дифирамб считаю некорректным! Предлагаю продувку воздухом из шприца, но при наборе его использовать синий фильтр из набора того же культера (дуть придётся навстречу, само-собой, так что без фанатизма). Хлорка и, даже пергидроль, с грибами не справляются!


Пётр

Сообщение отредактировал pyo5 - Вторник, 07.Сен.2010, 13:09
 
fred1Дата: Вторник, 10.Ноя.2009, 20:17 | Сообщение # 210
У вас сообщений: 551
инженер BeckmanCoulter, Siemens MRT
OFFлайн
Российская Федерация

Анапа
pyo5, Замечу что синий фильтр для бактерий и грибков как дуршлаг для воды ! Все что описано это для рутинных действий, а не для экстремальных ситуаций. Ничего кроме белизны(гипохлорида) использовать не рекомендую !
 
zx19Дата: Вторник, 10.Ноя.2009, 20:17 | Сообщение # 211
Vse
OFFлайн
Российская Федерация

Саратов
Знающие господа, есть вопрос. начали массово выходить из строя сабжи с неиспрвностью6 нет счета лейкоцитов. при подсчете большие цифры на RATIO CV и WBC MEAS. остальное считают как новые. проблема у всех с платами, причем некоторые хорошо считают бланки, все по нулям, некоторые считат их то хорошо, то плохо, некоторые считают клетки, потом перестают, нет никакой закономерности. экраны, подключение от бесперибойников ситуацию не спасает. на плате есть КТ и переменники, но нет никаких описаний, что они регулируют. кто имеет эту секретную инфу, просьба подсказать, что за что отвечает. или дать совет. кроме как выкинуть их.
 
fred1Дата: Вторник, 10.Ноя.2009, 20:18 | Сообщение # 212
У вас сообщений: 551
инженер BeckmanCoulter, Siemens MRT
OFFлайн
Российская Федерация

Анапа
zx19, НЕ трогай ничего, это проблема не с материнками ! diablo
Смотри внимательней все посты- проблема связана с жарой !
В основном заростают апертуры, как промыть инфа есть !
И еще прошу обратить внимание,если кто обращал его, то сменился реагент, то есть Rinse, раньше это была жавелевая вода, то есть гипохлорит или белизна 0.1 % !
Сейчас это протоэлитики, то есть вещества разрушающие белковые отложения,(борьма с хлором) отсюда следует что это ферменты !
Если Rinse доставлялся по жаре или долго стоял при температуре свыше 30 градусов(даже 25) возможно происходит разрушение ферментов и соответственно заливая прибор на ночь для промывки мы не получаем должного результата !
 
pyo5Дата: Вторник, 10.Ноя.2009, 20:18 | Сообщение # 213
У вас сообщений: 794
ИВЛ, лаборатория и т.д.
OFFлайн
Российская Федерация

Петропавловск-камчатский
Абсолютно нулевой фон, это тоже не всегда хорошо. Чаще это констатация того, что измерение не проводилось.
Хотя на одном , как не странно отечественном, наборе реагентов "Клиникал Диагностик Солюшнз" из столицы, я встречал абсолютные ноли.

Плата, в конце концов, имеет свой диагностический тест, и если он проходит без проблем, то процентов на 95, можно грех с неё (платы) снять.

Забитая апертура всё равно должна показать себя повышенным напряжением (более 4V для WBC)/ если напруга в норме, не поленись разбери клапан 17, бывали залежи.

Настораживает только массовость происходящего, fred1 скорее всего прав.


Пётр
 
zx19Дата: Вторник, 10.Ноя.2009, 20:18 | Сообщение # 214
Vse
OFFлайн
Российская Федерация

Саратов
Quote (fred1)
Смотри внимательней все посты- проблема связана с жарой !

какая нафиг жара, если на улице не более 25 градусов, а первый анализ вылезает с проблемами.
 
fred1Дата: Вторник, 10.Ноя.2009, 20:18 | Сообщение # 215
У вас сообщений: 551
инженер BeckmanCoulter, Siemens MRT
OFFлайн
Российская Федерация

Анапа
zx19, не было пока проблем с платами, а особенно с измерительными каналами, проблемы были в основном с апертурами, прогорание провода в том месте где он припаян к контактам, но это большая редкость, и еще были проблемы с блоками питания(сохли электролиты) но это тоже редко, а вот отсутствие заземления этого скока угодно, прежде чем платы копать(а я такие уже видел, цена на замену 5 т. зеленых) сначала надо с остальным разобраться!
 
fred1Дата: Вторник, 10.Ноя.2009, 20:18 | Сообщение # 216
У вас сообщений: 551
инженер BeckmanCoulter, Siemens MRT
OFFлайн
Российская Федерация

Анапа
Добавлю только что есть полная документация, но там нет инфы, что и сколько крутить, и какие должны быть напряжения на точках!
 
gi7128Дата: Вторник, 10.Ноя.2009, 20:18 | Сообщение # 217
Стажер
У вас сообщений: 36
сервис-инженер
OFFлайн
Российская Федерация

СПб
Quote (zx19)
Знающие господа, есть вопрос. начали массово выходить из строя сабжи с неиспрвностью6 нет счета лейкоцитов. при подсчете большие цифры на RATIO CV и WBC MEAS. остальное считают как новые. проблема у всех с платами, причем некоторые хорошо считают бланки, все по нулям, некоторые считат их то хорошо, то плохо, некоторые считают клетки, потом перестают, нет никакой закономерности. экраны, подключение от бесперибойников ситуацию не спасает. на плате есть КТ и переменники, но нет никаких описаний, что они регулируют. кто имеет эту секретную инфу, просьба подсказать, что за что отвечает. или дать совет. кроме как выкинуть их.

Была такая же проблема. Прогорела изоляция в камере между центральным электродом и экраном (по этой светло-коричневой изоляции). Вычистил всё, заполнил обыкновенным сантехническим герметиком (что было под рукой) и всё работает уже 3 месяца.


Сообщение отредактировал gi7128 - Понедельник, 13.Сен.2010, 15:43
 
zx19Дата: Вторник, 10.Ноя.2009, 20:19 | Сообщение # 218
Vse
OFFлайн
Российская Федерация

Саратов
Quote (gi7128)
Прогорела изоляция в камере между центральным электродом и экраном

это сразу же бы вызвало изменение напряжения в диагностических экранах. я менял апертуры с неисправного на исправный, типа неисправная два месяца уже работает, к ней претензий нет, т. к. я оставил её навсегда в исправном. спасибо конечно за советы, но они мне не нужны, я конкретно спрашивал что можно сделать с платой, если с ней кто то что то делал.
 
trend100Дата: Вторник, 10.Ноя.2009, 20:19 | Сообщение # 219
У вас сообщений: 313
лаборатория
OFFлайн


Quote (zx19)
Знающие господа, есть вопрос. начали массово выходить из строя сабжи с неиспрвностью6 нет счета лейкоцитов. при подсчете большие цифры на RATIO CV и WBC MEAS. остальное считают как новые. проблема у всех с платами, причем некоторые хорошо считают бланки, все по нулям, некоторые считат их то хорошо, то плохо, некоторые считают клетки, потом перестают, нет никакой закономерности. экраны, подключение от бесперибойников ситуацию не спасает.

Н-даа.Два таких же случая за два месяца.В первом несколько раз по винтикам все разбирал отсоединял и собирал,больше не делал ничего(не паял и не менял)-три недели полет нормальный.Возможно все та же пресловутая теория контактов.....Второй мучаю щаз,тут такая штука не помогает,и если я пров с теорией контактов,то видимо какие-то дорожки переодически обрываються.

Найдешь еще что-нить напиши пожалуйста.

 
seatovodДата: Вторник, 10.Ноя.2009, 20:19 | Сообщение # 220
У вас сообщений: 625
инженер
OFFлайн
Российская Федерация

Нижний Новгород
Пробовал выпаивать детали фильтрующих цепочек - резисторы, конденсаторы, прозванивал, менял на заведомо исправные - бесполезно. Находил выход измерительных усилителей WBC и RBC, смотрел осциллографом - ничего криминального нет, картинки похожие unknown Когда в следующий раз столкнусь с такой проблемой, боюсь, придется разрисовывать предварительный усилок и лезть дальше к АЦП. Похоже, trend100, прав, дело в контактах. Все чистки и промывки не помогают - я один такой прибор забраковал с помощью заведомо исправной материнки - поменял - все пошло идеально, но там, правда, у того клиента все равно денег не было на хороший ремонт. zx19, давай, объединим усилия drinks , может, на рабочих приборах сделать замеры в контрольных точках, чтобы потом было с чем сравнить. Медиском, едва ли поделится информацией по регулировкам - им материнками торговать выгоднее yes
 
smootДата: Вторник, 10.Ноя.2009, 20:19 | Сообщение # 221
Заглянувший
У вас сообщений: 2
инженер
OFFлайн
Беларусь

Минск
Помогите кто может. Бьюсь с аппаратом уже месяц. Ошибка вакуума. Помпу, блок клапанов, регулятор вакуума, датчик вакуума, вакумную камеру: все ставил на другие аппараты и все работает . Если пережать трубку перед vacum chember, то и start up и измерения холостой пробы проходят без ошибки вакуума. Если же вся цепь взборе(подключена и вакуумная камера и измерительные ванночки) то ошибка вакуума. Плюс заметил что в конце измерения холостой пробы после того как убираешь в меню ошибку вакуума и начинает высовываться игла пробозаборника в лейкоцитарную камеру выбрасывается небольшая порция воздуха.
P.S. промывал водой всю вакуумную цепь кристалов соли нигде нет все чисто. Вакуум в меню диагнотики набирается отлично и калеблется в пределах +- 0.2 от 6.0. Заранее благодарен.
 
zx19Дата: Вторник, 10.Ноя.2009, 20:19 | Сообщение # 222
Vse
OFFлайн
Российская Федерация

Саратов
клапан проверял, который стоит над шприцами?
 
fred1Дата: Вторник, 10.Ноя.2009, 20:19 | Сообщение # 223
У вас сообщений: 551
инженер BeckmanCoulter, Siemens MRT
OFFлайн
Российская Федерация

Анапа
smoot, все таки надо сперва всю ветку перечитать, а потом уже о помощи просить, итак уже полно ненужных записей, я думаю половину можно удалить, а то до нужной информации не докопаться !
0721925.gif (15.0 Kb)
 
smootДата: Вторник, 10.Ноя.2009, 20:20 | Сообщение # 224
Заглянувший
У вас сообщений: 2
инженер
OFFлайн
Беларусь

Минск
извините за нозойливость, мот кому и пригодится, проблему с вакуумом нашел, это был новый датчик (старый датчик заменил на новый, старый имел проблемы явные), а новый в меню диагностике проблем не вызывал по сему на него и не грешил. однако поменяв еще на один от проблем избавился. Да все говорят про белизну либо гипохлорид у мня есть еще один совет: уксусная кислота 10 % правдо время чуть боле отнимает,но то ж вариант.
 
АндронДата: Вторник, 10.Ноя.2009, 20:20 | Сообщение # 225
Стажер
У вас сообщений: 26
инженер-электронщик
OFFлайн
Российская Федерация

Новокузнецк
zx19 писал Знающие господа, есть вопрос. начали массово выходить из строя сабжи с неиспрвностью6 нет счета лейкоцитов. при подсчете большие цифры на RATIO CV и WBC MEAS. остальное считают как новые.
У меня что то похожее по моему было. Да может кому то из новичков интересно будет. Маленько предистории - аппарат поймал сгусток(в пятницу вечером), позвонили в понедельник в обед. Пока приехал - лаборанты несколько раз пытались его включить, а он выдает "мех. ошибка шприца". А как же - тромб в пробозаборнике засох напрочь. Соответственно продавило клапан на пробозаборник(LV10 или 11 не помню), продавило раствор через шприцы на клапана LV13,LV14 и шаговый, водяные фильтры и некоторые участки трубок в сгустках. Пробозаборник проковырял, трубки снял промыл, обратные клапана, LV10 отреставрировал посредством перчатки(т.к. не было на замену). Не заметил только LV13 ,LV14, т.к. залиты были чуть, и в тестовом режиме прекрасно щелкали. Вызывают через два дня - "низкий вакуум в начале цикла". Пришел - камера переполнена, помпа несколько раз успела хапнуть раствор, клапана LV13, LV14 еле шевелятся(). Перебрал их как завещал уважаемый fred1 - вроде все заработало. Через два дня опять вызывают mad , "низкий вакуум в начале цикла". Включаю - "ошибка электросхемы". Ну решил сначала помпу посмотреть а там видно будет. На помпе плата фильтрации питания насоса - вся "зеленая" от окислов shok побрызгал "контактом" протер спиртом переднюю сторону, задняя вроде чистая была(поленился открутить) перебрал помпу. Ну думал на этом точно все. Ан нет звонят через день ireful - "аппарат че попало показывает". Приехал , startup - WBC, RBC и Hb - pass, PLT - 260, на пустой пробе - почти все по нулям PLT - 260, на контрольной крови - WBC -0.1(0.2) а все ее составляющие ......, RBC почти в норме, Hb тоже в норме, PLT - 260 + 255= 515. Пол дня сидел, репу чесал, вспоминал что еще умного было в этой ветке пока ни дернуло меня опять в помпу полезть. А там с обратной стороны платы под лаком доржки сгнили которые на фильтрующие кондеры идут - пропаял все как надо и вроде заработало. Хотя не факт - прошло всего два дня blush
 
trend100Дата: Вторник, 10.Ноя.2009, 20:20 | Сообщение # 226
У вас сообщений: 313
лаборатория
OFFлайн


Так вроде не было...Проблемма на сабже

не реально низкие значения wbc meas 265 cv 087-1 rbc meas 622 сv 3,4.Соответственно плюсы при стартапе(Plt и HGB в пределах допустимого).В деталях 170 лейкоцитов,17 эритроцитов.

Из особенностей аппарата-сняты все фильтры ireful Значения напряжений все соответсвуют.

...Вот включил сегодня-картина следующая на холостой

Сообщение отредактировал trend100 - Пятница, 29.Окт.2010, 09:23
 
trend100Дата: Вторник, 10.Ноя.2009, 20:20 | Сообщение # 227
У вас сообщений: 313
лаборатория
OFFлайн


сори че-то при редактировании картинки не вставляються

а в последнем после цикла слива промывки заполнения

7354472.jpg (355.1 Kb) · 6304419.jpg (98.5 Kb) · 2138212.jpg (312.5 Kb)


Сообщение отредактировал trend100 - Пятница, 29.Окт.2010, 09:57
 
zx19Дата: Вторник, 10.Ноя.2009, 20:20 | Сообщение # 228
Vse
OFFлайн
Российская Федерация

Саратов
приехала плата.
 
trend100Дата: Вторник, 10.Ноя.2009, 20:20 | Сообщение # 229
У вас сообщений: 313
лаборатория
OFFлайн


Quote (zx19)
приехала плата.

Как же так?
ведь
Quote (trend100)
Значения напряжений все соответсвуют.
начиная с 200в,заканчивая предуселителями.
В импульсном тесте стандартные 5,6 0,58,+++,639

Щас вот после 3 часов мучений у меня все те же wbc 170 rbc 17(в диагностическом экране),но wbc ratio cv 20,82, voteout 0, wbc measured 1207(но естессно плюсы на холостой).RBC cv 4,47 RBC ratio cv 5,27 voteout 0,ratiom mean 0,160, rav cv 10,61 measured 607 mad
Еще одна особенность-догое время подсчета,с момента заполнения.до появления н аэкране значений проходит 55 сек.

 
pyo5Дата: Вторник, 10.Ноя.2009, 20:21 | Сообщение # 230
У вас сообщений: 794
ИВЛ, лаборатория и т.д.
OFFлайн
Российская Федерация

Петропавловск-камчатский
trend100
А выглядит аппарат у тебя не так? (обрати внимание на цвет трубок.)
7668701.jpg (172.1 Kb)


Пётр
 
pyo5Дата: Вторник, 10.Ноя.2009, 20:21 | Сообщение # 231
У вас сообщений: 794
ИВЛ, лаборатория и т.д.
OFFлайн
Российская Федерация

Петропавловск-камчатский
Ещё. Вот как выглядела ячейка WBC на одном из аппаратов.

И так после тотальной помывки

5098553.jpg (110.9 Kb) · 7149088.jpg (104.3 Kb)


Пётр
 
trend100Дата: Вторник, 10.Ноя.2009, 20:21 | Сообщение # 232
У вас сообщений: 313
лаборатория
OFFлайн


апертуры вылизаны.Аппарат продолжил радовать diablo
Дело в том что вышеописанный геморой был и в ЛПУ и в мастерской.Плюнул я на это дело,вынул из своего пилота и воткнул в бесперебойник.Тут же начал мерять rbc и завышать cv по лейкоцитам до 25(ну соответственно не мерял).Прошло двадцать анализов,заполнил-слил-опять таж байда что была в описании постов выше.Включил-выключил ничо не изменилось.Дальше веселей mad вставил значит я питание от аппарата в другой слот на апсе-Тут же начал мерять rbc и завышать cv по лейкоцитам до 25 mad mad mad
 
babysh-mДата: Вторник, 10.Ноя.2009, 20:21 | Сообщение # 233
сервисный инженер
OFFлайн
Российская Федерация

Екатеринбург
Хмммм, интересно при чем здесь упс? Кто бы ответил? Может на упсе или анализаторе идет заряд какой-то емкости-в качестве бредовой идеи. blush
 
zx19Дата: Вторник, 10.Ноя.2009, 20:21 | Сообщение # 234
Vse
OFFлайн
Российская Федерация

Саратов
вот и от меня загадка. нет счета лейкоцитов. заменены по очереди , а потом и все вместе с соседнего рабочего аппарата: реактивы,плата, апертура, бп. полный ноль. ничего не изменилось. плата фильтра насоса выглядит идеально, поэтому не переставлял. что еще посмотреть, учитывая, что опыт по ним наработан не маленький, и куда можно уже посмотрено. никаких разниц с соседом не выявлено.
 
seatovodДата: Вторник, 10.Ноя.2009, 20:21 | Сообщение # 235
У вас сообщений: 625
инженер
OFFлайн
Российская Федерация

Нижний Новгород
zx19, да блин, честно скажу, даже советовать страшно после такого количества замен, особенно если была возможность поставить рабочую плату unknown Попробуй временно заглушить катушку seepflow, меня один раз в такой же ситуации выручило, мы с trend100, правда сомневались, что дело в этом (тем более, что вроде как к подсчету WBC особого отношения не имеет), но тем не менее прибор заработал. Я тогда ограничился тем, что выкинул штуцерный соединитель и соединил обычной трубкой конец катушки с клапаном, идущим на RBC камеру. Желаю удачи!
 
pyo5Дата: Вторник, 10.Ноя.2009, 20:22 | Сообщение # 236
У вас сообщений: 794
ИВЛ, лаборатория и т.д.
OFFлайн
Российская Федерация

Петропавловск-камчатский
trend100[b] Спасибо!
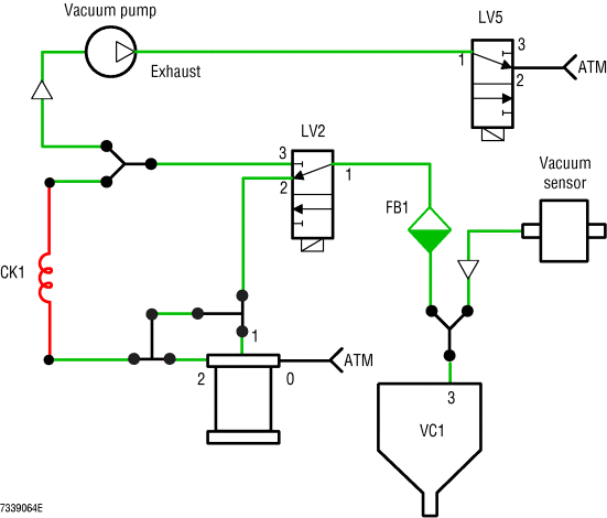
Нет счёта, в смысле -0,000? или всё таки какая нибудь мура?
А в вакуумной камере во время счёта капает?
1. клапан LV17.
2. Клапан LV9 (что сомнительно, ибо про HGB ничего не сказано)
3. Если "мура", то обратный клапан CV3(по схеме). Если не работает как надо - нет перемешивания(но это сказывается на всех результатах).


Пётр

Сообщение отредактировал pyo5 - Воскресенье, 31.Окт.2010, 10:45
 
zx19Дата: Вторник, 10.Ноя.2009, 20:22 | Сообщение # 237
Vse
OFFлайн
Российская Федерация

Саратов
seatovod, какие признаки неисправности были в твоем случае?
 
seatovodДата: Вторник, 10.Ноя.2009, 20:22 | Сообщение # 238
У вас сообщений: 625
инженер
OFFлайн
Российская Федерация

Нижний Новгород
zx19, идеальный подсчет всех показателей кроме WBC, высокие значения WBC measured до 2000.
 
FeyrДата: Вторник, 10.Ноя.2009, 20:22 | Сообщение # 239
Стажер
У вас сообщений: 35
Инженер
OFFлайн
Российская Федерация

Quote (zx19)
вот и от меня загадка. нет счета лейкоцитов. заменены по очереди , а потом и все вместе с соседнего рабочего аппарата: реактивы,плата, апертура, бп. полный ноль. ничего не изменилось. плата фильтра насоса выглядит идеально, поэтому не переставлял. что еще посмотреть, учитывая, что опыт по ним наработан не маленький, и куда можно уже посмотрено. никаких разниц с соседом не выявлено.

Площадка блока Апертур не замыкает с корпусом? Особенно посмотреть в фитингах. Хотя в этом случае будут еще проблемы с Plt... Но может поможет

Сообщение отредактировал Feyr - Понедельник, 01.Ноя.2010, 15:23
 
babysh-mДата: Вторник, 10.Ноя.2009, 20:22 | Сообщение # 240
сервисный инженер
OFFлайн
Российская Федерация

Екатеринбург
Хочу задать дурацкий вопрос. По каким параметрам работает карточка с набора растворов. Прибор "нацистский". Врачи поставили вопрос о возможности замены реагентов. Кто знает, ответьте пожалуйста.
 
Поиск:



Статистика Форума
Последние обновления тем: Новые файлы хранилища: Новые участники: Top10 участников:
1. Помощь в техобслужива...[dzyatel (29.Май.2026)]
2. Аппараты НЧ электроте...[aleksan (28.Май.2026)]
3. При операции с примен...[susel63 (28.Май.2026)]
4. Техническая поддержка...[UPZ (25.Май.2026)]
5. MOVIPLAN (УниКоРД-МТ)...[SpirituS (24.Май.2026)]
6. Аппарат магнитотерапе...[SpirituS (24.Май.2026)]
7. Стоматустановка K3 ф....[zizeroman (24.Май.2026)]
8. Анализатор гематологи...[fred1 (22.Май.2026)]
9. ЭХВЧ-400 ск-"Ник...[Olegosh (21.Май.2026)]
1. Apollo EZ service man...[25.Дек.2025]
2. VIVIX Setup Operation...[12.Окт.2025]
3. GenwareMP[10.Сен.2025]
4. Настройка реагентов M...[20.Авг.2025]
5. Philips HD3-EXP[13.Авг.2025]
6. Рентгеновское оборудо...[08.Авг.2025]
7. VersaMed iVent201 Сер...[13.Фев.2025]
8. Гелпик КРД Ренекс РЦ ...[09.Фев.2025]
9. Офтальмологическая ус...[31.Окт.2024]
10. Cardinal-Health-VELA-...[03.Окт.2024]
1. Астим[30.Май.2026]
2. RomanGrek[30.Май.2026]
3. vapinic[29.Май.2026]
4. wenderer861[28.Май.2026]
5. karabas1167[28.Май.2026]
6. Paulus[28.Май.2026]
7. hismatulinaKsenia[28.Май.2026]
8. nefrid12[28.Май.2026]
9. roser362[27.Май.2026]
10. Romany4777[27.Май.2026]
МастерБаку[583]
Yulana34[177]
Serg74[160]
Dimitrius[129]
naves[122]
РОМУЛ[121]
bektyish[121]
madmac[116]
Алекс-200[114]
генаf[112]